2026 Vol. 46, No. 4
Display Method:
2026, 46(4): 041001.
doi: 10.11883/bzycj-2025-0108
Abstract:
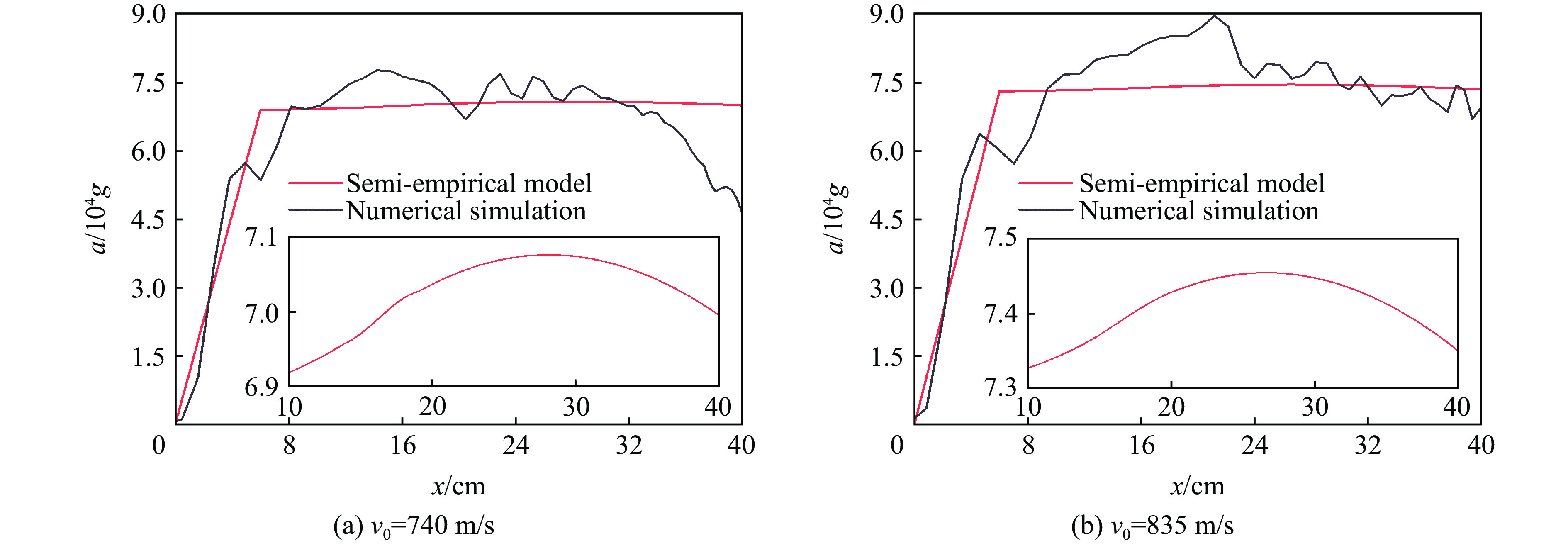
To investigate the impact of target damage on projectile penetration performance, a series of penetration experiments was conducted on a concrete target utilizing a former jet and a subsequent kinetic energy projectile. The critical factors influencing the performance of pre-damaged concrete penetrated by the projectile were analyzed. The relationship for the strength of the concrete materials in the pre-damaged concrete target was determined. Based on this, a semi-empirical model of projectile penetration of pre-damaged concrete was established by combining the aforementioned cavity expansion theory with the results of the preceding analysis. The impact of projectile and target parameters on the performance of secondary penetration of the projectile was then analyzed. The findings indicate that the influence of pre-damaged concrete on the depth of projectile penetration is contingent upon the discrepancy in crater volume and concrete damage. It can be posited that the damage to the target is the predominant influencing factor. When there is a finite-length damage zone within the concrete target and the diameter of the cavity of the target is between 0.3 and 0.5 times the diameter of the projectile, the effect is even less pronounced. When a finite-length damage zone exists within the target, the pre-damage cavity is 0.3–0.5 times the projectile diameter. In this instance, the gain in depth of penetration is most pronounced. In the event of penetrating damage to the target, a ratio of 0.3 between the diameter of the target tunnel and that of the projectile is observed. The difference in penetration depth between the pre-damaged target and the pre-drilled target is greater, with a gradual increase in this difference as the ratio increases further. When the damage state of the target is certain, decreasing the projectile diameter or increasing the CRH of the ogive-nosed projectile is more advantageous to increase the penetration depth.
To investigate the impact of target damage on projectile penetration performance, a series of penetration experiments was conducted on a concrete target utilizing a former jet and a subsequent kinetic energy projectile. The critical factors influencing the performance of pre-damaged concrete penetrated by the projectile were analyzed. The relationship for the strength of the concrete materials in the pre-damaged concrete target was determined. Based on this, a semi-empirical model of projectile penetration of pre-damaged concrete was established by combining the aforementioned cavity expansion theory with the results of the preceding analysis. The impact of projectile and target parameters on the performance of secondary penetration of the projectile was then analyzed. The findings indicate that the influence of pre-damaged concrete on the depth of projectile penetration is contingent upon the discrepancy in crater volume and concrete damage. It can be posited that the damage to the target is the predominant influencing factor. When there is a finite-length damage zone within the concrete target and the diameter of the cavity of the target is between 0.3 and 0.5 times the diameter of the projectile, the effect is even less pronounced. When a finite-length damage zone exists within the target, the pre-damage cavity is 0.3–0.5 times the projectile diameter. In this instance, the gain in depth of penetration is most pronounced. In the event of penetrating damage to the target, a ratio of 0.3 between the diameter of the target tunnel and that of the projectile is observed. The difference in penetration depth between the pre-damaged target and the pre-drilled target is greater, with a gradual increase in this difference as the ratio increases further. When the damage state of the target is certain, decreasing the projectile diameter or increasing the CRH of the ogive-nosed projectile is more advantageous to increase the penetration depth.
2026, 46(4): 041101.
doi: 10.11883/bzycj-2025-0040
Abstract:
Against the backdrop of rising global terrorism and industrial accidents, research on infrastructure safety under blast impact has become critically urgent. As a pivotal approach for investigating dynamic responses and damage characteristics of materials and structures subjected to explosive loading, the equivalent blast-loading techniques, which show safe, efficient, and accurate, have emerged as both a research frontier and challenge. This review synthesizes advancements in equivalent blast-loading techniques for far-field explosion simulation, encompassing explosive-driven shock tubes, high-pressure gas-driven shock tubes, drop-weight impact testing machines, and hydraulically-actuated simulators. While each technique exhibits distinct advantages and limitations in simulating blast shockwaves, all strive to establish controlled and secure experimental environments that reproduce high-velocity air flow fields and pressure waves generated by explosions. Through comparative assessment, their performance in load replication fidelity, applicability, and operational efficiency are elucidated, alongside discussions on implementation challenges and potential. Finally, a novel blast simulation technique leveraging liquid-gas phase-transition-driven expansion is introduced and the follow-up research directions are prospected.
Against the backdrop of rising global terrorism and industrial accidents, research on infrastructure safety under blast impact has become critically urgent. As a pivotal approach for investigating dynamic responses and damage characteristics of materials and structures subjected to explosive loading, the equivalent blast-loading techniques, which show safe, efficient, and accurate, have emerged as both a research frontier and challenge. This review synthesizes advancements in equivalent blast-loading techniques for far-field explosion simulation, encompassing explosive-driven shock tubes, high-pressure gas-driven shock tubes, drop-weight impact testing machines, and hydraulically-actuated simulators. While each technique exhibits distinct advantages and limitations in simulating blast shockwaves, all strive to establish controlled and secure experimental environments that reproduce high-velocity air flow fields and pressure waves generated by explosions. Through comparative assessment, their performance in load replication fidelity, applicability, and operational efficiency are elucidated, alongside discussions on implementation challenges and potential. Finally, a novel blast simulation technique leveraging liquid-gas phase-transition-driven expansion is introduced and the follow-up research directions are prospected.
2026, 46(4): 042201.
doi: 10.11883/bzycj-2024-0428
Abstract:
In order to study the distribution of blast wave load of building surface under surface burst, firstly, the fine scaled experiments under laboratory environment were conducted. The blast wave pressure-time curves on the surface of building model under the situation of surface burst of spherical charge as well as the distribution law of blast wave characteristic parameters were obtained. Subsequently, the numerical simulation method of blast wave propagation was developed and verified by the experimental data. Through simulation, the blast load distribution and time-histories of blast pressure on the rear face of building were analyzed. Finally, the theoretical method based on blast wave time-history analysis and superposition rule was proposed, and the quantitative analysis model of the blast load distribution on the rear face of building which was verified by numerical results was obtained. The results show that the maximum blast load on the front face of building located at the bottom of the building, which the overall distribution was relatively uniform. The blast load on the rear face of building was mainly concentrated on the two sides of the top angle and the central axis, which was formed by the superposition of the diffraction waves from top and side edges, and the maximum overpressure occurred at the intersection position of different diffraction shock waves, which is affected by the building size and explosion distance.
In order to study the distribution of blast wave load of building surface under surface burst, firstly, the fine scaled experiments under laboratory environment were conducted. The blast wave pressure-time curves on the surface of building model under the situation of surface burst of spherical charge as well as the distribution law of blast wave characteristic parameters were obtained. Subsequently, the numerical simulation method of blast wave propagation was developed and verified by the experimental data. Through simulation, the blast load distribution and time-histories of blast pressure on the rear face of building were analyzed. Finally, the theoretical method based on blast wave time-history analysis and superposition rule was proposed, and the quantitative analysis model of the blast load distribution on the rear face of building which was verified by numerical results was obtained. The results show that the maximum blast load on the front face of building located at the bottom of the building, which the overall distribution was relatively uniform. The blast load on the rear face of building was mainly concentrated on the two sides of the top angle and the central axis, which was formed by the superposition of the diffraction waves from top and side edges, and the maximum overpressure occurred at the intersection position of different diffraction shock waves, which is affected by the building size and explosion distance.
2026, 46(4): 042301.
doi: 10.11883/bzycj-2025-0190
Abstract:
To improve the mechanical behaviors and explosion performance of the Al/PTFE reactive materials, short-cut titanium fibers were added to Al/PTFE annular reactive materials, and subsequently assembled with RDX explosive column to form a composite charge. The effects of different titanium fiber contents on the mechanical behaviors of the annular reactive materials were investigated using a universal material testing machine and a split Hopkinson pressure bar. The influence of short-cut titanium fiber contents on the quasi-static pressure, shock wave parameters and thermal damage effects of the composite charge was studied in depth by the free-field explosion test system and spherical explosion container test system combined with the colorimetric temperature measurement technology. The temperature field of explosion flame was reconstructed by the colorimetric temperature measurement method with a high-speed camera, which was based on the gray-body radiation theory. A tungsten lamp calibrated the measurement accuracy of the temperature mapping system, and the fitting relationship between the temperatures and the gray values of the high-speed images was derived to obtain the conversion coefficient. The test results of mechanical properties showed that with the increase of titanium fiber content, the elastic modulus, yield strength and compressive strength of Al/PTFE annular reactive materials under quasi-static compression, as well as the yield strength and compressive strength under high-speed impact, all exhibited an initial increase, which were followed by a decrease, reaching the maximum values at 3% content. The experimental results of explosion performance showed that short-cut titanium fibers could significantly enhance the explosion performance of Al/PTFE-RDX composite charges. When the content of short-cut titanium fibers was 3%, the peak overpressure of the explosion shock wave, its positive phase duration and positive impulse were 37.68 kPa, 695.34 µs and 12.34 Pa·s, respectively. With 5% content of short-cut titanium fibers, the afterburning effect was the most significant. The maximum values of the explosion quasi-static pressure, average fireball temperature and fireball duration reached 70.50 kPa,2782 K and 1668.90 µs, respectively. Analysis of solid explosion products indicated that short-cut titanium fibers could enhance the mechanical strength of the Al/PTFE matrix, delay the fragmentation time of the Al/PTFE annular reactive materials, promote the interfacial reactions, and participate in high-temperature chemical reactions, generating a synergistic effect and positive feedback to improve the mechanical toughness and energy release efficiency of the reactive materials.
To improve the mechanical behaviors and explosion performance of the Al/PTFE reactive materials, short-cut titanium fibers were added to Al/PTFE annular reactive materials, and subsequently assembled with RDX explosive column to form a composite charge. The effects of different titanium fiber contents on the mechanical behaviors of the annular reactive materials were investigated using a universal material testing machine and a split Hopkinson pressure bar. The influence of short-cut titanium fiber contents on the quasi-static pressure, shock wave parameters and thermal damage effects of the composite charge was studied in depth by the free-field explosion test system and spherical explosion container test system combined with the colorimetric temperature measurement technology. The temperature field of explosion flame was reconstructed by the colorimetric temperature measurement method with a high-speed camera, which was based on the gray-body radiation theory. A tungsten lamp calibrated the measurement accuracy of the temperature mapping system, and the fitting relationship between the temperatures and the gray values of the high-speed images was derived to obtain the conversion coefficient. The test results of mechanical properties showed that with the increase of titanium fiber content, the elastic modulus, yield strength and compressive strength of Al/PTFE annular reactive materials under quasi-static compression, as well as the yield strength and compressive strength under high-speed impact, all exhibited an initial increase, which were followed by a decrease, reaching the maximum values at 3% content. The experimental results of explosion performance showed that short-cut titanium fibers could significantly enhance the explosion performance of Al/PTFE-RDX composite charges. When the content of short-cut titanium fibers was 3%, the peak overpressure of the explosion shock wave, its positive phase duration and positive impulse were 37.68 kPa, 695.34 µs and 12.34 Pa·s, respectively. With 5% content of short-cut titanium fibers, the afterburning effect was the most significant. The maximum values of the explosion quasi-static pressure, average fireball temperature and fireball duration reached 70.50 kPa,
2026, 46(4): 043101.
doi: 10.11883/bzycj-2024-0461
Abstract:
To enhance the anti-impact protective performance of armor systems and address the demands of lightweight armored vehicles and military equipment, a systematic study was conducted on the ballistic resistance of a silicon carbide (SiC) ceramic/novel TWIP (twinning-induced plasticity) steel composite structure. Samples of the SiC ceramic/TWIP steel composite and monolithic TWIP steel were fabricated for comparative analysis. Single-stage light gas gun plate impact experiments were performed at a flyer impact velocity of 500 m/s to obtain free-surface velocity profiles of both materials under high-velocity loading. The spall strength and strain rate sensitivity of the composite and monolithic steel were calculated from these profiles and statistically compared. Scanning electron microscopy (SEM) and electron backscatter diffraction (EBSD) were employed to characterize the microstructural evolution and damage mechanisms, including microvoid nucleation, coalescence, and primary crack propagation, in the impacted samples. Numerical simulations were implemented using LS-DYNA, where the TWIP steel was modeled with the Johnson-Cook (J-C) constitutive equation, and a particle-based method was adopted to simulate the brittle ceramic phase. The simulations were extended to investigate spallation behavior at varying impact velocities and to evaluate the influence of different steel properties on composite performance. Experimental results demonstrate that the composite exhibits 22.76% and 7.09% enhancements in spall strength and strain rate sensitivity, respectively, compared to monolithic TWIP steel. Microstructural analysis reveals that both materials undergo ductile fracture characterized by microvoid coalescence; however, the composite shows significantly weaker spall damage, confirming its superior impact resistance. The numerical model achieves excellent agreement with experimental data, validating its predictive accuracy. Stress distribution analysis during the impact process identifies a critical crack-initiation velocity of approximately 225 m/s. Furthermore, the influence of steel properties on the anti-impact performance of the composite structure was analyzed, demonstrating that the novel TWIP steel exhibits superior performance.
To enhance the anti-impact protective performance of armor systems and address the demands of lightweight armored vehicles and military equipment, a systematic study was conducted on the ballistic resistance of a silicon carbide (SiC) ceramic/novel TWIP (twinning-induced plasticity) steel composite structure. Samples of the SiC ceramic/TWIP steel composite and monolithic TWIP steel were fabricated for comparative analysis. Single-stage light gas gun plate impact experiments were performed at a flyer impact velocity of 500 m/s to obtain free-surface velocity profiles of both materials under high-velocity loading. The spall strength and strain rate sensitivity of the composite and monolithic steel were calculated from these profiles and statistically compared. Scanning electron microscopy (SEM) and electron backscatter diffraction (EBSD) were employed to characterize the microstructural evolution and damage mechanisms, including microvoid nucleation, coalescence, and primary crack propagation, in the impacted samples. Numerical simulations were implemented using LS-DYNA, where the TWIP steel was modeled with the Johnson-Cook (J-C) constitutive equation, and a particle-based method was adopted to simulate the brittle ceramic phase. The simulations were extended to investigate spallation behavior at varying impact velocities and to evaluate the influence of different steel properties on composite performance. Experimental results demonstrate that the composite exhibits 22.76% and 7.09% enhancements in spall strength and strain rate sensitivity, respectively, compared to monolithic TWIP steel. Microstructural analysis reveals that both materials undergo ductile fracture characterized by microvoid coalescence; however, the composite shows significantly weaker spall damage, confirming its superior impact resistance. The numerical model achieves excellent agreement with experimental data, validating its predictive accuracy. Stress distribution analysis during the impact process identifies a critical crack-initiation velocity of approximately 225 m/s. Furthermore, the influence of steel properties on the anti-impact performance of the composite structure was analyzed, demonstrating that the novel TWIP steel exhibits superior performance.
2026, 46(4): 043301.
doi: 10.11883/bzycj-2024-0440
Abstract:
To study the effects of parameters in smoothed particle hydrodynamics (SPH) simulations of hypervelocity impacts on basalt, numerical analysis and validation were performed using the Riemann-SPH method based on ground-based impact tests. By adjusting various simulation parameters, the influence of parameters on the simulation can be obtained. Results show that both algorithmic and material parameters significantly influence the simulation, with coupling between strength and damage models. Applying the artificial stress method helps suppress tensile instability in solid impacts. Using the Wendland C2 kernel with a target of 2.5 particles within the smoothing length optimizes both accuracy and efficiency, and variable-resolution particle distribution improves performance by over 20 times. In simulations, the impactor may undergo a phase transition, and different model and parameter combinations can yield similar responses. It is recommended to employ the Lundborg strength model and the Benz-Asphaug stochastic damage model, which better represent the mechanical behavior of rocky materials, and to account for phase transitions. Parameter search should be constrained by reasonably known values to avoid large errors or non-uniqueness. With reasonable parameters, simulated crater size and momentum transfer factor match experiments within 10%–20% error. These strategies support SPH applications in asteroid defense and parameter selection.
To study the effects of parameters in smoothed particle hydrodynamics (SPH) simulations of hypervelocity impacts on basalt, numerical analysis and validation were performed using the Riemann-SPH method based on ground-based impact tests. By adjusting various simulation parameters, the influence of parameters on the simulation can be obtained. Results show that both algorithmic and material parameters significantly influence the simulation, with coupling between strength and damage models. Applying the artificial stress method helps suppress tensile instability in solid impacts. Using the Wendland C2 kernel with a target of 2.5 particles within the smoothing length optimizes both accuracy and efficiency, and variable-resolution particle distribution improves performance by over 20 times. In simulations, the impactor may undergo a phase transition, and different model and parameter combinations can yield similar responses. It is recommended to employ the Lundborg strength model and the Benz-Asphaug stochastic damage model, which better represent the mechanical behavior of rocky materials, and to account for phase transitions. Parameter search should be constrained by reasonably known values to avoid large errors or non-uniqueness. With reasonable parameters, simulated crater size and momentum transfer factor match experiments within 10%–20% error. These strategies support SPH applications in asteroid defense and parameter selection.
2026, 46(4): 044201.
doi: 10.11883/bzycj-2024-0503
Abstract:
To meet the need for accurate and rapid prediction of overpressure generated by an explosion, a graph neural network (GNN)-based artificial intelligence model was proposed in this paper for predicting the spatial and temporal distribution of the blast overpressure. The model relies on high-fidelity training data generated through computational fluid dynamics (CFD) simulations using the open-source software blastFoam, and the numerical simulations was validated against experimental data from existing literature. In the simulations, the computational domain was discretized using hexahedral meshes, and key physical parameters—including pressure, velocity, and node type—were extracted and converted into structured graph data via mesh remapping technology. This approach enabled the construction of two specialized datasets: a free-field explosion dataset and a confined explosion dataset for TNT, which serve as the foundation for training and evaluating the GNN model. The GNN model contains three modules: an encoder, a processor and a decoder. The predicted results of the pressure field can be output through inputting the standard graph format data. The GNN model was trained using the two training datasets for the two specialized scenarios, separately. The root mean square error ( ) and the coefficient of determination (R2) of the model on the testing datasets were monitored, and the predicted results were compared with the computed results of the CFD. All the above comparisons show that the GNN-based model proposed in this paper attains good predicted results in both the free-field explosion and the confined explosion scenarios. The GNN-based model has the advantages in extracting strong feature under small samples, rapid prediction with stratified accuracy, and versatile applications. Moreover, the GNN-based model can achieve the prediction of the blast overpressure field of the three-dimensional space both in temporal and spatial dimensions.
To meet the need for accurate and rapid prediction of overpressure generated by an explosion, a graph neural network (GNN)-based artificial intelligence model was proposed in this paper for predicting the spatial and temporal distribution of the blast overpressure. The model relies on high-fidelity training data generated through computational fluid dynamics (CFD) simulations using the open-source software blastFoam, and the numerical simulations was validated against experimental data from existing literature. In the simulations, the computational domain was discretized using hexahedral meshes, and key physical parameters—including pressure, velocity, and node type—were extracted and converted into structured graph data via mesh remapping technology. This approach enabled the construction of two specialized datasets: a free-field explosion dataset and a confined explosion dataset for TNT, which serve as the foundation for training and evaluating the GNN model. The GNN model contains three modules: an encoder, a processor and a decoder. The predicted results of the pressure field can be output through inputting the standard graph format data. The GNN model was trained using the two training datasets for the two specialized scenarios, separately. The root mean square error (
2026, 46(4): 045101.
doi: 10.11883/bzycj-2025-0072
Abstract:
To improve the explosion resistance of the blast wall, it is proposed to combine the negative Poisson’s ratio structure with ultra-high toughness cementitious composites (UHTCC), Through a combination of the explosion experiment and numerical simulation, the anti-explosive property of negative Poisson’s ratio slabs has been studied, to prove the superiority of the anti-explosive properties of the negative Poisson’s ratio UHTCC slabs. Firstly, a negative Poisson’s ratio structural slab was constructed using concrete 3D printing technology and optimizing the printing path, which verified the constructability of the negative Poisson’s ratio structural slab, and the negative Poisson’s slab was subjected to a contact explosion test. Using LS-DYNA software, a finite element model of fluid-solid coupling was established according to the explosion test conditions, and the finite element model was verified by comparison of the slab damage pattern in the contact explosion test and the simulation. On this basis, the verified finite element model was used to simulate and analyze the effects of different materials (concrete and UHTCC), structures (negative Poisson's ratio structure, positive Poisson’s ratio structure, and solid structure), cell concave angles, and solid layer thickness ratios on the anti-explosive properties of negative Poisson’s structural slabs under contact explosion. By comparing the slab damage patterns and the ability of energy absorption, which was determined by the value of the air overpressure behind the slabs, the design of a negative Poisson’s ratio structure target plate with the best anti-explosive properties was obtained. The results show that: (1) due to the high toughness, the explosion resistance of UHTCC slabs is significantly better than that of concrete slabs. The UHTCC slabs all remained intact, and the concrete target slabs were all penetrated. (2) The negative Poisson’s ratio slab has the best ability to absorb energy among the three kinds of structures, while the solid slab is better at maintaining the structural integrity. (3) When the negative Poisson’s ratio of the cell concave angle is 61°, the structure has optimal explosion resistance, and both smaller and larger angles reduce the explosion resistance of the structure. (4) When the thickness of the negative Poisson’s ratio structure is too large as a proportion of the total thickness, the slab is severely damaged. Increasing the solid layer thickness of the backburst surface of the slab, or simultaneously increasing the solid layer thickness of the explosion-facing and backburst surfaces, is conducive to weakening the blast shock wave and improving structural integrity. This study confirmed the superiority of the explosion resistance of negative Poisson’s ratio UHTCC slab, and provides a theoretical basis for the design of blast walls based on negative Poisson’s ratio structure.
To improve the explosion resistance of the blast wall, it is proposed to combine the negative Poisson’s ratio structure with ultra-high toughness cementitious composites (UHTCC), Through a combination of the explosion experiment and numerical simulation, the anti-explosive property of negative Poisson’s ratio slabs has been studied, to prove the superiority of the anti-explosive properties of the negative Poisson’s ratio UHTCC slabs. Firstly, a negative Poisson’s ratio structural slab was constructed using concrete 3D printing technology and optimizing the printing path, which verified the constructability of the negative Poisson’s ratio structural slab, and the negative Poisson’s slab was subjected to a contact explosion test. Using LS-DYNA software, a finite element model of fluid-solid coupling was established according to the explosion test conditions, and the finite element model was verified by comparison of the slab damage pattern in the contact explosion test and the simulation. On this basis, the verified finite element model was used to simulate and analyze the effects of different materials (concrete and UHTCC), structures (negative Poisson's ratio structure, positive Poisson’s ratio structure, and solid structure), cell concave angles, and solid layer thickness ratios on the anti-explosive properties of negative Poisson’s structural slabs under contact explosion. By comparing the slab damage patterns and the ability of energy absorption, which was determined by the value of the air overpressure behind the slabs, the design of a negative Poisson’s ratio structure target plate with the best anti-explosive properties was obtained. The results show that: (1) due to the high toughness, the explosion resistance of UHTCC slabs is significantly better than that of concrete slabs. The UHTCC slabs all remained intact, and the concrete target slabs were all penetrated. (2) The negative Poisson’s ratio slab has the best ability to absorb energy among the three kinds of structures, while the solid slab is better at maintaining the structural integrity. (3) When the negative Poisson’s ratio of the cell concave angle is 61°, the structure has optimal explosion resistance, and both smaller and larger angles reduce the explosion resistance of the structure. (4) When the thickness of the negative Poisson’s ratio structure is too large as a proportion of the total thickness, the slab is severely damaged. Increasing the solid layer thickness of the backburst surface of the slab, or simultaneously increasing the solid layer thickness of the explosion-facing and backburst surfaces, is conducive to weakening the blast shock wave and improving structural integrity. This study confirmed the superiority of the explosion resistance of negative Poisson’s ratio UHTCC slab, and provides a theoretical basis for the design of blast walls based on negative Poisson’s ratio structure.
2026, 46(4): 045102.
doi: 10.11883/bzycj-2024-0441
Abstract:
To investigate the dynamic response and damage assessment of reinforced concrete (RC) piers under lateral impact loads, high-fidelity finite element models of RC piers under lateral impact were developed using the explicit dynamic analysis software LS-DYNA. The finite element models were calibrated by using the test data from lateral impact tests of RC piers. The influences of impact velocity, impact mass, impact location, and axial compression ratio on the dynamic response and damage evolution of RC piers were investigated. Based on the residual load-carrying capacity and residual displacement, the indicators of relative residual deformation and relative residual load-carrying capacity were proposed. The corresponding values of relative residual load-carrying capacity for slight damage, moderate damage, severe damage, and collapse were determined. Moreover, a mapping relationship between relative residual deformation and relative residual load-carrying capacity of RC piers with various axial compression ratios and impacted at different impact locations was established. A damage assessment method for RC piers under impact load was proposed based on the mapping relationship. The research results indicate that RC piers subjected to impact at the mid-column position primarily exhibit flexural-shear failure, whereas local shear failure predominantly occurs when the impact is applied close to the column base. As the impact velocity and mass increase, the residual displacement increases significantly, while the residual bearing capacity decreases. The axial compression ratio within the range from 0.2 to 0.4 has a limited effect on the peak impact force and peak displacement but significantly affects the residual displacement when the impact occurs at the mid-column. When the mid-column position and the column base position are subjected to lateral impact, there exists an approximate linear relationship between relative residual deformation and relative residual load-carrying capacity, such that the greater the relative residual deformation, the smaller the relative residual load-carrying capacity. Under conditions of equal relative residual deformation, the relative residual load-carrying capacity of the base-column impact is lower than that of the mid-column impact, with a more significant decrease in load-carrying capacity.
To investigate the dynamic response and damage assessment of reinforced concrete (RC) piers under lateral impact loads, high-fidelity finite element models of RC piers under lateral impact were developed using the explicit dynamic analysis software LS-DYNA. The finite element models were calibrated by using the test data from lateral impact tests of RC piers. The influences of impact velocity, impact mass, impact location, and axial compression ratio on the dynamic response and damage evolution of RC piers were investigated. Based on the residual load-carrying capacity and residual displacement, the indicators of relative residual deformation and relative residual load-carrying capacity were proposed. The corresponding values of relative residual load-carrying capacity for slight damage, moderate damage, severe damage, and collapse were determined. Moreover, a mapping relationship between relative residual deformation and relative residual load-carrying capacity of RC piers with various axial compression ratios and impacted at different impact locations was established. A damage assessment method for RC piers under impact load was proposed based on the mapping relationship. The research results indicate that RC piers subjected to impact at the mid-column position primarily exhibit flexural-shear failure, whereas local shear failure predominantly occurs when the impact is applied close to the column base. As the impact velocity and mass increase, the residual displacement increases significantly, while the residual bearing capacity decreases. The axial compression ratio within the range from 0.2 to 0.4 has a limited effect on the peak impact force and peak displacement but significantly affects the residual displacement when the impact occurs at the mid-column. When the mid-column position and the column base position are subjected to lateral impact, there exists an approximate linear relationship between relative residual deformation and relative residual load-carrying capacity, such that the greater the relative residual deformation, the smaller the relative residual load-carrying capacity. Under conditions of equal relative residual deformation, the relative residual load-carrying capacity of the base-column impact is lower than that of the mid-column impact, with a more significant decrease in load-carrying capacity.
2026, 46(4): 045103.
doi: 10.11883/bzycj-2024-0474
Abstract:
To investigate the protective effect of ground concrete cushion layers on buried pipelines used for water transmission, field rockfall impact tests were conducted by pre-burying multi-section bell-and-spigot concrete pipelines and casting in-situ concrete cushions on the ground. Combined with the DH8302 dynamic strain testing system, the spatial distribution characteristics of dynamic strain in the pipeline body and the variation law of earth pressure at the bell-and-spigot joints were analyzed. The LS-DYNA numerical simulation software was used to establish a detailed model of the rockfall impact test, and the reliability of the numerical model was verified by comparing simulation results with test results. By increasing the impact energy of rockfalls, the failure characteristics of buried bell-and-spigot concrete pipelines were studied. The influence mechanism of concrete cushion parameters (thickness and strength) on the protective effect was further analyzed by varying these parameters. The results show that under the condition of a burial depth of 2 m, unstable crack propagation in the pipeline body is more likely to cause leakage of bell-and-spigot concrete pipelines under rockfall impact. The peak tensile strain in the pipeline body decreases nonlinearly with the increase of cushion thickness and strength. The cushion thickness must exceed a critical value (15 cm) to significantly dissipate energy, and there is an optimal strength range (C30−C35). Excessive strength enhancement will reduce protective efficiency. Cushion thickness accounts for 74% of the protective effect contribution, indicating that the design principle of “geometry prior to material” should be followed. It is recommended to use a concrete cushion with a strength of C30−C35 and a thickness large than 0.2 m, which can significantly reduce the risk of pipeline impact damage and provide a quantitative design basis for pipeline protection in mountainous areas.
To investigate the protective effect of ground concrete cushion layers on buried pipelines used for water transmission, field rockfall impact tests were conducted by pre-burying multi-section bell-and-spigot concrete pipelines and casting in-situ concrete cushions on the ground. Combined with the DH8302 dynamic strain testing system, the spatial distribution characteristics of dynamic strain in the pipeline body and the variation law of earth pressure at the bell-and-spigot joints were analyzed. The LS-DYNA numerical simulation software was used to establish a detailed model of the rockfall impact test, and the reliability of the numerical model was verified by comparing simulation results with test results. By increasing the impact energy of rockfalls, the failure characteristics of buried bell-and-spigot concrete pipelines were studied. The influence mechanism of concrete cushion parameters (thickness and strength) on the protective effect was further analyzed by varying these parameters. The results show that under the condition of a burial depth of 2 m, unstable crack propagation in the pipeline body is more likely to cause leakage of bell-and-spigot concrete pipelines under rockfall impact. The peak tensile strain in the pipeline body decreases nonlinearly with the increase of cushion thickness and strength. The cushion thickness must exceed a critical value (15 cm) to significantly dissipate energy, and there is an optimal strength range (C30−C35). Excessive strength enhancement will reduce protective efficiency. Cushion thickness accounts for 74% of the protective effect contribution, indicating that the design principle of “geometry prior to material” should be followed. It is recommended to use a concrete cushion with a strength of C30−C35 and a thickness large than 0.2 m, which can significantly reduce the risk of pipeline impact damage and provide a quantitative design basis for pipeline protection in mountainous areas.
2026, 46(4): 045104.
doi: 10.11883/bzycj-2025-0060
Abstract:
Reinforced concrete (RC) shed tunnel serves as an effective in-situ solution for rockfall protection along mountainous highways and railways. Using the commercial software LS-DYNA, refined numerical simulations were conducted to investigate the damage and failure assessment of a prototype framed T-beam type RC shed tunnel under rockfall impact. The simulations considered scenarios both with and without cushions, including 600 mm and1200 mm sand cushions, as well as 1200 mm sand-expandable polyethylene (EPE) composite cushion. Firstly, a refined finite element model of a prototype framed T-beam type RC shed tunnel located on the Shanghai-Kunming railway under rockfall impact was developed, of which the rockfall masses ranging from 1 t to 30 t and impact velocities ranging from 10 m/s to 57 m/s. Secondly, by comparing with the results of existing impact tests on bare RC slab, as well as RC slabs with sand and EPE cushions, the accuracy and reliability of the adopted material constitutive model, mesh size, contact algorithm, and corresponding parameters of the finite element model were validated. Furthermore, the damage patterns and dynamic responses of the prototype shed tunnel without cushion, with sand cushion, and with sand-EPE composite cushion were compared and analyzed. Finally, taking the maximum penetration depth of the rockfall reaching the total thickness of the roof slab and cushion as the failure threshold of the shed tunnel, the corresponding relationship between the rockfall mass and the critical impact velocity was established, which enabled rapid assessment of protective performance of shed tunnel. It indicates that: (1) Under the impact of a 15 t rockfall at velocities of 10 m/s and 25 m/s, the damage to the shed tunnel without cushion is primarily concentrated in the impact area of the roof slab. On average, the use of sand cushion and sand-EPE composite cushion reduces the peak impact force by 92.8% and 91.6%, respectively; (2) At impact velocity of 10 m/s, the sand-EPE composite cushion exhibits superior buffering and energy dissipation performance compared to the sand cushion. However, with impact velocity increasing to 25 m/s, the EPE in the composite cushion is rapidly compacted, leading to a diminished protective effect. In this scenario, the impact force and energy transferred to the roof slab with the composite cushion are 89.3% and 37.8% higher than those with the sand cushion, respectively; (3) The critical impact velocity of rockfall corresponding to the failure damage of the shed tunnel follows an exponential decay trend as the rockfall mass increases. The application of cushions can increase the critical impact velocity by 52% to 155%, significantly improving the protective performance of the shed tunnel.
Reinforced concrete (RC) shed tunnel serves as an effective in-situ solution for rockfall protection along mountainous highways and railways. Using the commercial software LS-DYNA, refined numerical simulations were conducted to investigate the damage and failure assessment of a prototype framed T-beam type RC shed tunnel under rockfall impact. The simulations considered scenarios both with and without cushions, including 600 mm and
2026, 46(4): 045201.
doi: 10.11883/bzycj-2025-0290
Abstract:
Hypergravity centrifuge model testing serves as an effective method for simulating prototype explosion effects, whose successful application relies on soil simulants capable of replicating the dynamic response of in-situ soil. To address the challenges of particle size effects and material similarity in centrifuge modeling of explosions in sandy gravel, this study aims to establish a systematic methodology for the preparation and validation of such simulants. Through theoretical analysis, the soil key parameters governing ground shock effects under explosions were identified as density and wave velocity (wave impedance), which are fundamentally controlled by the soil’s gradation characteristics. Based on this premise, twelve types of simulants with varying maximum particle sizes were systematically prepared using four scaling methods: the removal method, equal quantity replacement method, similar gradation method, and hybrid method. Through void ratio tests and bender element testing under effective confining pressure, quantitative relationships were revealed between the extreme void ratios of sandy gravel and its fines content and mean particle size. Based on this, an empirical predictive model for the small strain elastic modulus was established. Comparison of the model-predicted wave velocities with in-situ measured data indicates that the coefficient of uniformity, fines content, and mean particle size are the key controlling indices for achieving dynamic similarity in sandy gravel under explosion loading. Among these, the simulant prepared by the equal quantity replacement method, with a maximum particle size of 10 mm, demonstrated the closest equivalence to the in-situ soil in terms of the aforementioned indices. Hypergravity centrifuge explosion tests using this equivalent simulant further verified that the attenuation law of normalized peak accelerations within the source plane corresponds highly consistently with the in-situ data. This research confirms that by controlling key gradation indices and employing the equal quantity replacement method, it is possible to successfully prepare simulants that are equivalent to in-situ sandy gravel in their dynamic response to explosions. This provides a practical and effective technical pathway for centrifuge model testing in related fields.
Hypergravity centrifuge model testing serves as an effective method for simulating prototype explosion effects, whose successful application relies on soil simulants capable of replicating the dynamic response of in-situ soil. To address the challenges of particle size effects and material similarity in centrifuge modeling of explosions in sandy gravel, this study aims to establish a systematic methodology for the preparation and validation of such simulants. Through theoretical analysis, the soil key parameters governing ground shock effects under explosions were identified as density and wave velocity (wave impedance), which are fundamentally controlled by the soil’s gradation characteristics. Based on this premise, twelve types of simulants with varying maximum particle sizes were systematically prepared using four scaling methods: the removal method, equal quantity replacement method, similar gradation method, and hybrid method. Through void ratio tests and bender element testing under effective confining pressure, quantitative relationships were revealed between the extreme void ratios of sandy gravel and its fines content and mean particle size. Based on this, an empirical predictive model for the small strain elastic modulus was established. Comparison of the model-predicted wave velocities with in-situ measured data indicates that the coefficient of uniformity, fines content, and mean particle size are the key controlling indices for achieving dynamic similarity in sandy gravel under explosion loading. Among these, the simulant prepared by the equal quantity replacement method, with a maximum particle size of 10 mm, demonstrated the closest equivalence to the in-situ soil in terms of the aforementioned indices. Hypergravity centrifuge explosion tests using this equivalent simulant further verified that the attenuation law of normalized peak accelerations within the source plane corresponds highly consistently with the in-situ data. This research confirms that by controlling key gradation indices and employing the equal quantity replacement method, it is possible to successfully prepare simulants that are equivalent to in-situ sandy gravel in their dynamic response to explosions. This provides a practical and effective technical pathway for centrifuge model testing in related fields.


PDF
Cited by
Read OL