PDF(12)
Utilizing accident explosion investigation reports characterized by multi-source, heterogeneous, and overlapping information to construct an accidental explosion damage knowledge graph plays a significant role in enabling data-driven explosion assessment and traceability. To extract the overlapping and nested event commonly present in accidental explosion investigation data, a knowledge graph construction method centered on joint extraction of Chinese events was proposed. This construction process involved four key steps: semi-automatic ontology construction, corpus building, joint extraction of Chinese event based on dynamic mask, and event coreference resolution. During semi-automatic ontology construction, TextRank was employed to compute keyword importance scores, and K-Means clustering was applied to identify core domain terminology, then, domain knowledge was used to analyze the clustering results. 13 top-level ontologies and four types of accidental explosion events were obtained. Subsequently, a corpus for accidental explosion damage was built by annotating texts gathered from online explosion investigation reports. The annotation was performed using a method that combines human effort and prior knowledge. To enhance the capability of recognizing overlapping and nested events, a GlobalPointer layer was integrated into the pre-trained RoBERTa(Robustly optimized Bidirectional Encoder Representations from Transformers approach) to form the RoBERTa-GPointer model in this paper, and the RoBERTa-GPointer model was trained on the constructed corpus. Finally, extracted entities was aligned based on semantic and syntactic similarity, and the extracted events with same time and location were aligned. The constructed knowledge graph was applied to trace the explosion source of the Beirut port explosion on August 4, 2020. Initially, common explosion source materials were categorized into 11 types based on domain knowledge. The accidental explosion knowledge graph was then vectorized using confidence-optimized embedding. Descriptive texts of the Beirut port explosion phenomena were extracted, and cosine similarity was used to retrieve a set of similar historical explosion cases from constructed knowledge graph. Finally, a Bayesian classifier was applied to predict the type of explosion source material. The traceability analysis correctly identified the explosion source of the Beirut port explosion. The experimental results of knowledge graph construction show that the proposed RoBERTa-GPointer improves the F1 scores for event classification and event element classification on the accidental explosion damage corpus by at least 2% and 5.4%, respectively, compared to existing extraction models. The traceability results demonstrate that the knowledge graph-based approach offers substantial improvements in both speed and accuracy compared to traditional manual traceability methods. Furthermore, it also demonstrates that the constructed knowledge graph for accidental explosions can be adapted to downstream applications related to damage effects.
PDF(8)
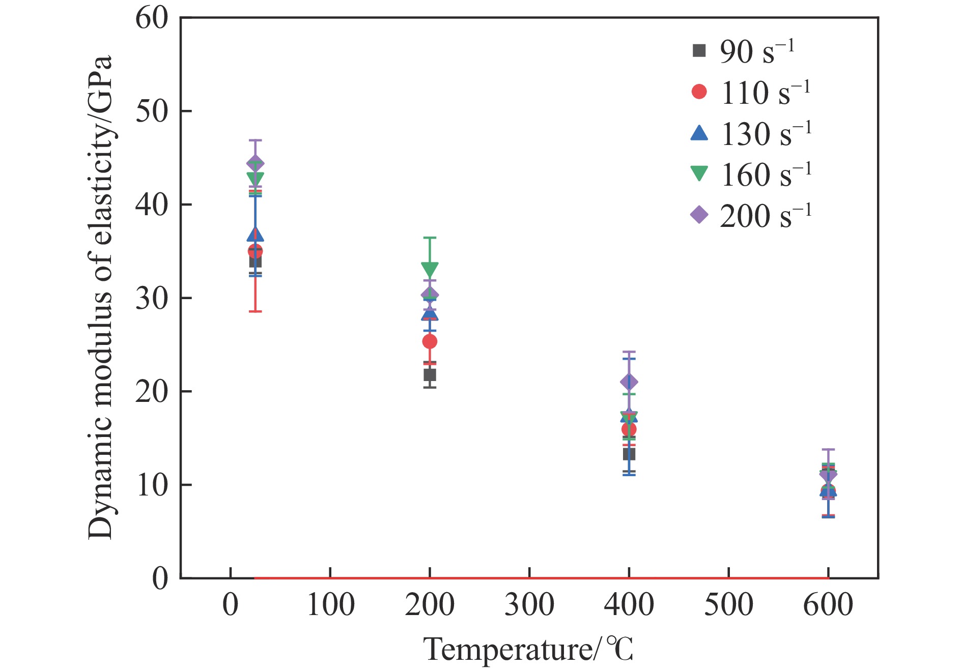
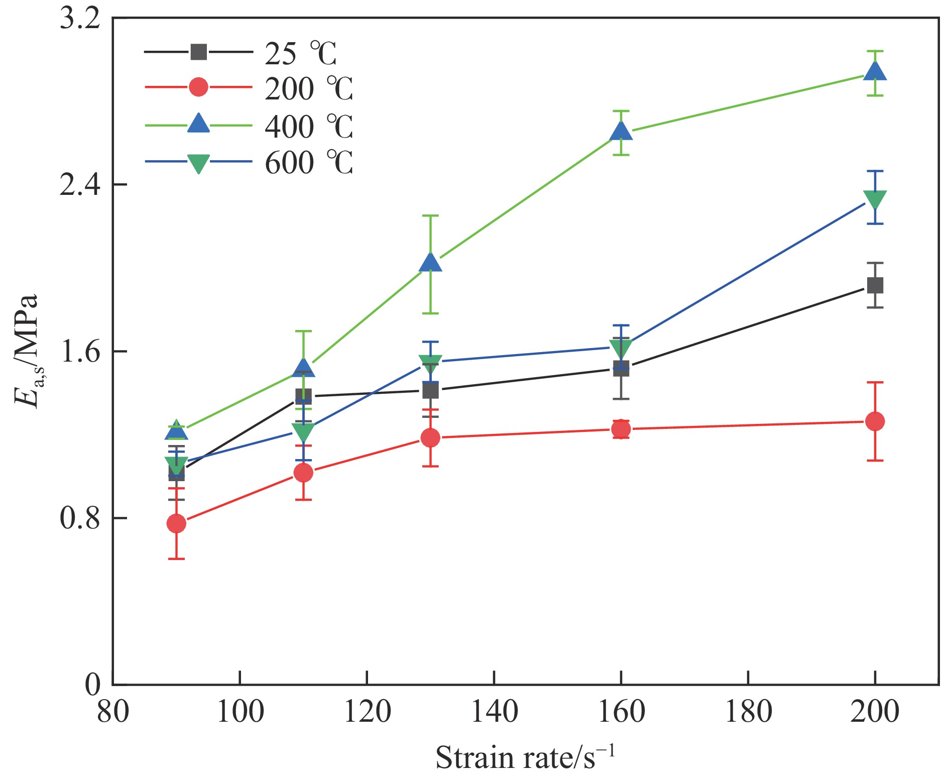
Nuclear-class stainless steel Z2CN18.10 is extensively used in nuclear power plant piping systems owing to its superior mechanical properties and corrosion resistance. Understanding its dynamic mechanical behavior under combined high-strain-rate and high-temperature conditions is essential for evaluating structural integrity under impact loads such as those caused by missile or pipe whip hazards. To accurately characterize the dynamic response of Z2CN18.10, systematic quasi-static and high-strain-rate tensile tests were conducted. Quasi-static testing was conducted utilizing an electronic universal testing machine, while high-rate tests were carried out with a conventional Split Hopkinson Tensile Bar (SHTB) system. These experiments captured full stress-strain responses across a temperature range from ambient (25°C) up to 400°C and strain rates varying from 10-3 to 103 s⁻¹. To address the limitation of conventional Hopkinson bars in achieving large plastic strains before fracture, an electromagnetically driven bidirectional Split Hopkinson Tension Bar was employed. This advanced setup enabled precise measurement of failure strain under different stress triaxiality conditions (0.3333~0.7388), providing crucial data for characterizing ductile damage evolution. Based on the comprehensive experimental results, the parameters for the Johnson-Cook (J-C) constitutive model, which accounts for strain hardening, strain rate sensitivity, and thermal softening effects, along with the J-C failure criterion, were carefully calibrated. The calibrated model was further validated through gas-gun high-speed impact tests that simulate high-velocity penetration scenarios. Numerical simulations using the calibrated model showed excellent agreement with experimental observations, with minimal deviations—only 4.4% in perforation diameter, 7.5% in peak strain, and 2.3% in peak support reaction force. a reliable and accurate dynamic constitutive model and failure criterion for Z2CN18.10 stainless steel are established, providing valuable insights and a solid database for the design and safety assessment of nuclear piping systems subjected to impact loading. The outcomes significantly enhance predictive capabilities in numerical simulations related to nuclear component safety and integrity. caused by missile or pipe whip hazards. To accurately characterize the dynamic response of Z2CN18.10, this study conducted systematic quasi-static and high-strain-rate tensile tests. Quasi-static testing was conducted utilizing an electronic universal testing machine., while high-rate tests were carried out with a conventional Split Hopkinson Tensile Bar (SHTB) system. These experiments captured full stress-strain responses across a temperature range from ambient (25°C) up to 400°C and strain rates varying from 10-3 to 103 s⁻¹. To address the limitation of conventional Hopkinson bars in achieving large plastic strains before fracture, an electromagnetically driven bidirectional Split Hopkinson Tension Bar was employed. This advanced setup enabled precise measurement of failure strain under different stress triaxiality conditions, providing crucial data for characterizing ductile damage evolution. Based on the comprehensive experimental results, the parameters for the Johnson-Cook (J-C) constitutive model, which accounts for strain hardening, strain rate sensitivity, and thermal softening effects, along with the J-C failure criterion, were carefully calibrated. The calibrated model was further validated through gas-gun flat plate impact tests that simulate high-velocity penetration scenarios. Numerical simulations using the calibrated model showed excellent agreement with experimental observations, with minimal deviations—only 4.4% in perforation diameter, 7.5% in peak strain, and 2.3% in peak support reaction force. This study establishes a reliable and accurate dynamic constitutive model and failure criterion for Z2CN18.10 stainless steel, providing valuable insights and a solid database for the design and safety assessment of nuclear piping systems subjected to impact loading. The outcomes significantly enhance predictive capabilities in numerical simulations related to nuclear component safety and integrity.
PDF(3)
The study of local instability of metals under ultra-low temperature and high strain rate is of crucial importance for the safety assessment of aerospace structures. To achieve the ultra-low temperature environment, a refrigeration system based on liquid helium circulation was developed. The specimen to be tested was cooled by a contact-conduction method to achieve the temperature in the liquid helium temperature range. Combined with the Hopkinson pressure bar experiment, impact compression experiments were conducted on titanium alloy specimens to study the dynamic properties of titanium alloys as low as the liquid helium temperature range (30K). The titanium alloy specimens adopted a circular ring structure, with the hollow structure having sufficient deformation space, which is conducive to the generation of shear bands. The experimental results show that: low temperature enhances the dynamic strength of titanium alloys; the material as a whole exhibits brittle deformation characteristics, and low temperature makes shear bands more likely to occur in titanium alloys; the width of shear bands gradually narrows with the decrease in temperature; Conjugate shear bands are more likely to occur under ultra-low temperature and high strain rate. Based on the generalized variational principle and constitutive relation incorporating microstructural evolution, a governing equation for localized dynamic instability was established. From this governing equation, an angular criterion for shear band formation was derived, which effectively characterizes the formation of shear bands. And the three development stages of localized shear bands were studied (i.e., shear deformation, shear band, and shear fracture). The results show that: low temperature changes the plastic stiffness of the material, promoting the generation of shear bands at lower strains; shear bands form before the peak point of the stress-strain curve. This work provides experimental and theoretical references for ultra-low temperature experimental techniques and the plastic instability of titanium alloys under ultra-low temperature and high strain rate.
PDF(0)
To reveal the local damage mechanisms of natural gas pipelines subjected to high-speed rigid projectile penetration, a unified analytical solution for the plastic radius of pipeline local damage was established by high-speed projectile experiments, mesoscale numerical simulations, and theoretical analysis based on the unified strength theory. An analytical investigation was carried out to provide a physically reasonable and engineering-oriented description of the local plastic deformation behavior of cylindrical pipelines subjected to high-speed impact loading. The high-speed projectile experiments were conducted on L415M natural gas pipeline using rigid bullets and the key damage characteristics were obtained, including the impact morphology of the pipeline striking face, the distribution of the plastic zone, and the maximum plastic radius. Based on the analysis of experimental results and with ANSYS/Workbench, a dynamic numerical model was established to simulate the penetration process. The local stress and strain distributions of the pipeline subjected to high-speed projectile penetration were analyzed. The material behavior of the steel pipeline was described using a bilinear elastoplastic constitutive model to represent yielding and linear strain hardening during penetration. To evaluate the influence of the intermediate principal stress under complex three-dimensional stress states, the sensitivity of the intermediate principal stress parameter b was systematically analyzed based on the unified strength theory. Moreover, by coupling the unified strength theory with a finite cylindrical cavity expansion model, an analytical expression for the plastic radius of pipeline local damage was derived. Based on the derived solution, a unified local damage failure criterion for natural gas pipelines subjected to high-speed penetration was proposed. According to this criterion, local damage failure of the pipeline subjected to high-speed impact loading could be identified when the measured maximum plastic radius exceeded the critical value rmax which was determined both by the material uniaxial tensile fracture strain εf and the model parameter A including the intermediate principal stress parameter b. The comparisons between theoretical predictions and experimental results indicate that the proposed analytical solution provides a reasonable description of the local plastic deformation behavior of the natural gas pipeline. Especially, when b=0.2, the theoretical predictions shown the best agreement with experimental measurements and relative errors were less than 10%. The proposed method effectively characterizes the evolution of the plastic zone and local damage patterns of pipelines subjected to high-speed impact loading. The results provide theoretical comprehension and engineering reference for safety assessment and protective design of long-distance natural gas pipelines subjected to high-speed impact loading.
PDF(8)
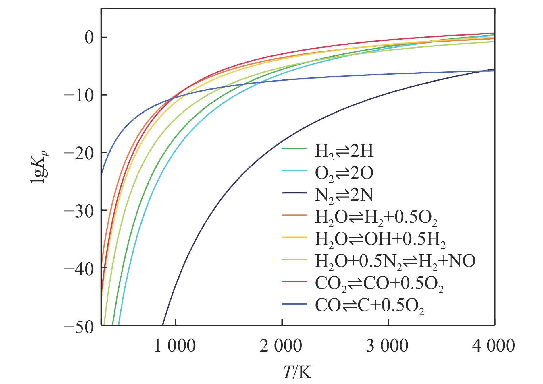
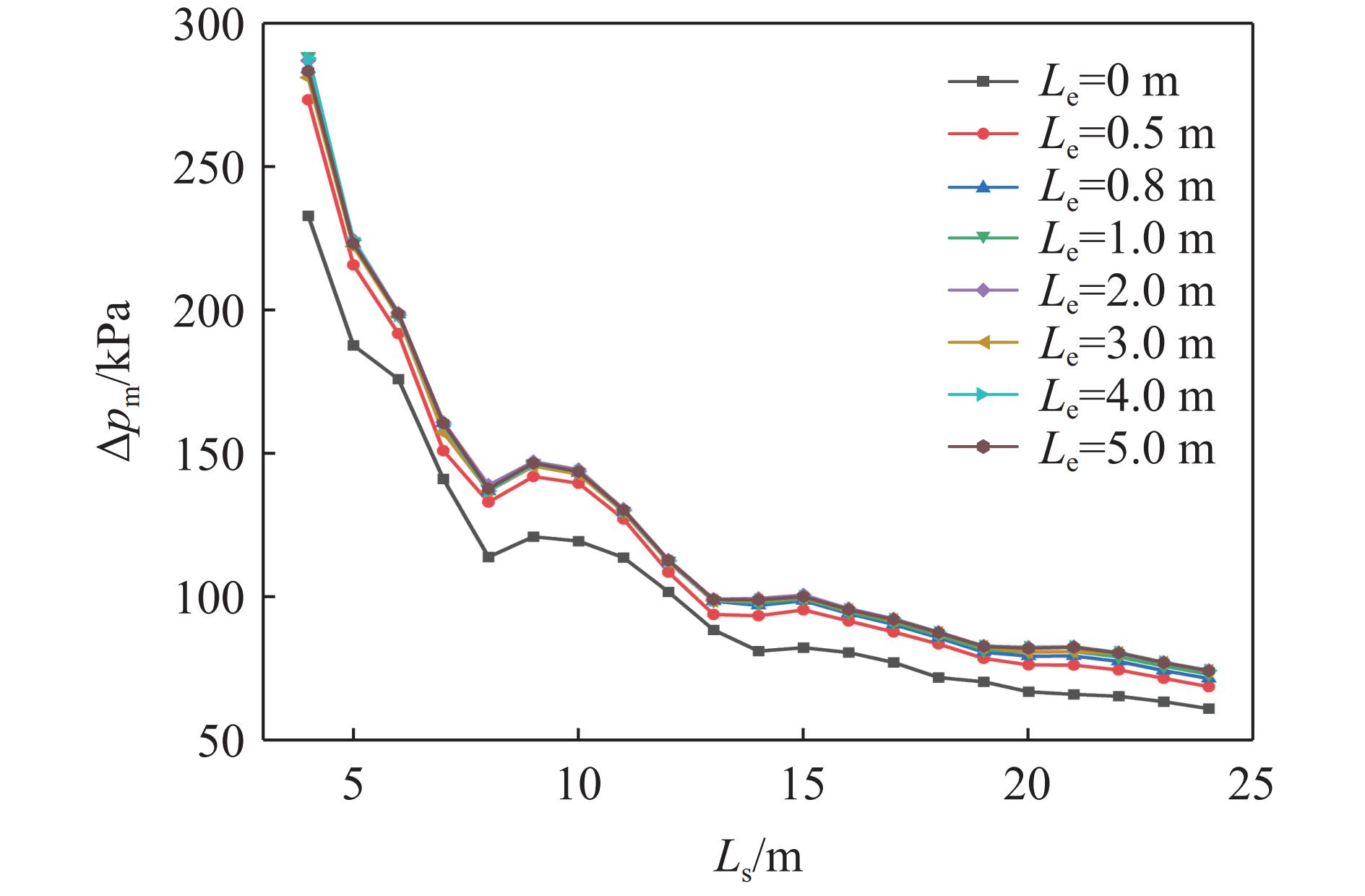
Underwater explosion shock wave loads exhibit significant variability and uncertainty in their physical characteristics. Classical deterministic empirical models such as the Cole formula neglect these attributes, leading to marked discrepancies between computed outcomes and experimental measurements. This investigation analyzes 682 sets of underwater explosion test data to quantify uncertainties in key blast load parameters: peak pressure(pm), time constant(θ), impulse(I), and specific shock wave energy density(es). A Bayesian probabilistic framework integrating Cole’s empirical model was developed, with parameters calibrated through Bayesian inference to enable probabilistic characterization of shock wave loads. The results demonstrate that Model parameters exhibit variation coefficients of 0.03–0.48, while modeling errors demonstrate coefficients spanning 0.19–0.38. Only pm modeling errors follow approximately normal distribution, while θ, I, and es errors manifest skewed distributions. Remarkably, all modeling errors stabilize significantly with increasing scaled distance. The Bayesian probabilistic approach demonstrates superior sample efficiency in engineering applications. As sample sizes increase, posterior variances for θ, pm, I, and es parameters exhibit systematic contraction. Sampling optimization thresholds were identified: θ, I, es models achieve optimal accuracy at 20% data usage, while pm models require 30–60% sampling. Despite minimal Cov fluctuation in most models under varying samples, es Bayesian models displayed significant Cov reduction compared to Cole's baseline. The developed Bayesian model comprehensively characterizes blast load uncertainty through joint point estimates and uncertainty quantification, surpassing Cole’s prior model. This approach generates stochastic input fields accommodating load variability for blast-resistant structural reliability designs. The extensible modeling framework facilitates probabilistic risk assessment across diverse explosion scenarios, providing enhanced information completeness for engineering decision-making. Methodologically, Bayesian inference achieves improved parameter estimation accuracy under limited experimental data conditions while effectively controlling model uncertainty. The probabilistic characterization demonstrates practical utility by balancing computational precision with experimental resource optimization requirements.
PDF(7)
To evaluate the crater damage effect of cylinder charge contact explosions on steel fiber reinforced concrete (SFRC) structures, a numerical model of an SFRC target was developed by the coupling method of smooth particle Galerkin and structured arbitrary Lagrange-Euler (SPG-S-ALE). This coupling method effectively simulates the extreme deformation, fragmentation, and fluid-structure interaction characteristic c of near-field explosions. The validity of the simulation was verified through comparison with experimental results. On this basis, a systematic investigation was conducted to analyze the failure modes and damage extent of SFRC targets under the combined influence of charge mass and charge length-to-diameter ratio. Based on contact explosion theory and dimensional analysis, crater diameter coefficient K1 and depth coefficient K2 were introduced to formulate a predictivemodel that describes the front-face crater diameter and depth as functions of the effective charge mass. Results indicate that thenumerical simulation results are in good agreement with the experiment results, which verifies the effectiveness of the simulation method. The crater formation of SFRC targets is the primary failure mode under the combined effects of charge mass and charge length-to-diameter ratio. For a constant charge mass, increasing the length-to-diameter ratio from 1 to 5 reduces both the craterdiameter and depth by approximately 50%, highlighting the pronounced influence of charge geometry on damage localization. Within the range of effective charge mass up to 16 kg, K1 and /Kz exhibit a power-function decay with the increase in the effective charge mass. Conversely, the crater diameter and depth follow a power-law growth relationship with the effective charge mass. Moreover, under identical effective charge mass conditions, the damaging effect is more concentrated on the lateral expansion than on its penetration depth. The established predictive model enables rapid and reasonably accurate estimation of crater dimensions in SFRC with different strengths and under varying effective charge mass. The above research results can provide a valuable theoretical basis and a practical computational tool for the anti-explosion design and performance assessment of SFRC protective structures.
PDF(69)
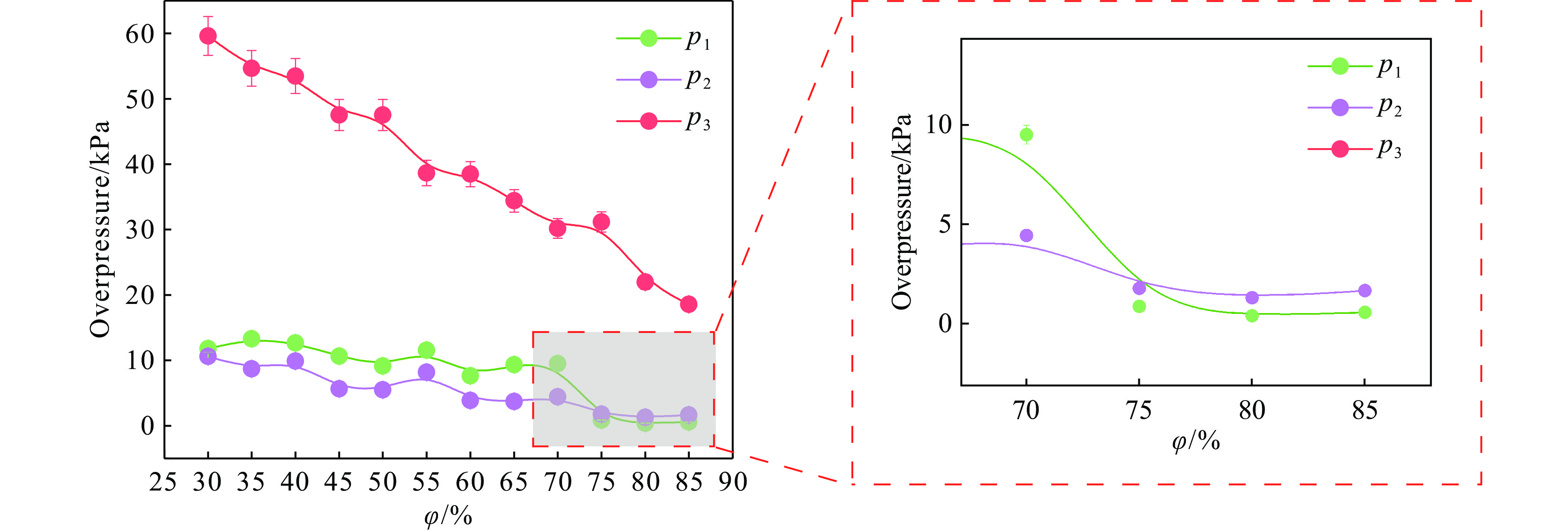
The design of blast wave simulators for prototype or large-scale tests must carefully balance risk, cost, and performance. To address this challenge, a simulator driven by methane-air deflagration is developed in this study. Numerical models of methane-air deflagration in large-scale tubes were established by using the CFD software OpenFOAM and validated by comparing with testing data. Numerical simulations were conducted to analyze the effects of gas cloud length, venting conditions, and obstacle arrangement on overpressure loads. The mechanisms of blast wave and flame propagation in blast wave simulators were revealed and the experimental scheme was proposed. It is found that the numerical model can predict the overpressure time history and spatial distribution reasonably. Increasing the gas cloud volume and arranging obstacles near the ignition zone enhance deflagration intensity significantly. Side venting separates the pressure wave from the flame, thereby avoiding high-temperature distortion in the loading area. An optimized loading scheme was proposed for the developed blast wave simulator, employing four obstacles (1×50% + 3×25%, spaced 3 m apart) and variable gas cloud lengths (1.5 m - 6 m). The measured peak overpressure of blast wave simulator tests is in close agreement with the numerical predictions, with a deviation of less than 12%, good uniformity and high repeatability. The developed blast wave simulator is suitable for blast testing of components such as RC slabs.
PDF(38)
In modern society, urban bridges often encounter blast threats caused by accidents and terrorist attacks. Moreover, the research on the response of bridges under blast loads is insufficient, especially for far-field blast loads. To investigate the dynamic response and failure mechanisms of urban continuous beam bridges under far-field blast loads, this study established a method for simulating far-field blast loading and a fluid-structure interaction method implemented using the LS-DYNA explicit dynamics code. Subsequently, the refined numerical model of a typical continuous beam bridge was set up to analyze the response processes and typical failure modes under different blast scenarios. Further studies were conducted on the effects of stand-off distance, charge weight and impact angle on structural responses and failures. The computational results explicitly show that continuous beam bridges exhibit a unique set of characteristic deformation features throughout the dynamic responses, including superstructure uplift, substructure bending, and piers tilt. The pressure differential caused by the evolution of blast waves at the front and back surfaces of the bridge, combined with the integrality of the bridge structure, are the key factors influencing the dynamic response process. Under far-field blast, continuous beam bridges typically appear wet-connectors shear failure, piers penetrating damage, and bent caps bending failure. Parametric analyses revealed that both the magnitude of superstructure uplift displacement and the degree of pier tilt undergo a significant decrease as the blast impact angle and scaled distance progressively increase. Moreover, for scaled distance and impact angle, the bridge structural response (the superstructure uplift and pier tilt) is more sensitive to variations scaled distance. The research obtained the response and failure results of continuous beam bridges under far-field blast loads with different blast quantity, blast distances and impact angles. This study provides valuable analytical methods and failure mechanism references for blast response analysis of bridge structure and anti-blast design.
PDF(8)
All-terrain vehicles (ATVs) are widely used in border patrol, disaster relief transportation, forest fire protection and other fields due to their excellent environmental adaptability and off-road capabilities. Major emergencies often lead to a significant decline in regional accessibility, putting forward clear requirements for the repeated airdrop operation capability of ATVs. However, the airdrop landing process exerts intense impact on the vehicle, and repeated airdrops are more likely to cause cumulative damage to the vehicle, thereby affecting its operational reliability. To address this issue, this paper establishes a numerical simulation model for the airdrop system of a certain type of ATV. First, the low-cycle fatigue analysis method is adopted to evaluate the airdrop lifespan, and then combined with the J-C damage model, the evolution law of airdrop impact damage and life characteristics of the vehicle under multiple landing scenarios are systematically studied. The results show that the initial maximum damage of the ATV is concentrated on the chassis crossbeams; as the number of airdrops increases, the location of maximum damage shifts to structures such as upright columns. Under ideal airdrop conditions, the airdrop life of the vehicle is 10 times, and the life decreases with the increase of landing speed, among which the impact of oblique landing speed is the most significant. When the longitudinal, oblique, transverse and vertical landing speeds reach 1m/s, 1.5m/s, 3m/s and15 m/s respectively, airdrop operations are not recommended. The relevant research results provide important technical support for ensuring the repeated airdrop operation capability of ATVs under multiple landing scenarios.
PDF(20)
Sodium-ion batteries(SIBS) have emerged as a promising candidate for energy storage applications owing to their material abundance and cost-effectiveness. However, safety concerns under mechanical abuse conditions remain inadequately addressed. This study systematically examines the failure mechanisms of commercial 18650 sodium-ion batteries under radial compression through integrated experimental and numerical approaches. A homogenized finite element model is developed to simulate dynamic crushing responses at impact velocities ranging from 1 to 35 m/s, with failure mechanisms elucidated through stress wave theory. Results demonstrate coincident peak load and failure points under quasi-static loading. Increasing compression velocity elevates peak load and failure displacement, while exhibiting negligible influence on temperature rise for batteries at 0% State of Charge (SOC). Under dynamic impact conditions, failure displacement decreases with impact velocity, showing a sharp decline beyond 20 m/s. Crack localization displays distinct velocity dependence: initiating at the central region for low velocities (<15 m/s), shifting to the bottom at 20 m/s, and transitioning to the impact end above 30 m/s. This behavioral transition is primarily governed by stress wave propagation and superposition effects. The study concludes that sodium-ion battery failure originates from structural instability-induced internal short circuits, with SOC dictating thermal behavior at low velocities while stress wave effects dominate high-speed failure characteristics. The established model demonstrates strong predictive capability for macroscopic mechanical responses, providing valuable insights for enhanced battery safety design.
PDF(24)
The gradient structure has superior strength-ductility synergy due to its unique design strategy. This synergistic effect is mainly attributed to the heterogeneous deformation induced (HDI) strengthening caused by plastic strain gradient. The quasi-static mechanical behavior of gradient structures has been extensively revealed, but research on their mechanical property under dynamic conditions is almost blank, and the mechanical behavior of gradient structures under dynamic impact is not clear, which limits the application scope of gradient structures. Therefore, this study used the cyclic torsion method to prepare deep gradient structures on low carbon steel and the compression tests were conducted under a wide strain rate range (10-4-103 /s). The results indicate that the gradient structure significantly improves the yield strength of low carbon steel. At a strain rate of 0.001 /s, the yield strengths of GS1 and GS2 samples were 407.5 and 483.6 MPa, respectively. Compared to the initial state (203.2 MPa), the yield strengths increased by 100.5% and 137.9%, respectively. Moreover, as the strain rate increases, the yield strength also gradually increases, exhibiting significant sensitivity to positive strain rate. Under dynamic conditions, the strain rate sensitivity of GS1 and GS2 samples increases sharply, reaching 0.129 and 0.1097, respectively, which is almost an order of magnitude higher than quasi-static conditions. In addition, the degree of gradient will have an impact on the deformation mechanism: samples with a higher degree of gradient mainly consume the work hardening ability of the central soft domain during the deformation process, while the hardening effect of the edge region is weakened. Under dynamic conditions, due to the adiabatic temperature rise effect, the dislocation density of the edge hard domain is actually reduced. This study deeply reveals the mechanical response and deformation mechanism related to strain rate in heterogeneous regions of gradient structures. On the one hand, it provides reference for the design of gradient structures, and on the other hand, it provides theoretical value for the future application of gradient structures in extreme service environments such as dynamic impact.
PDF(18)
Due to the challenges associated with material acquisition and high costs in penetration tests on granite targets, research on the equivalence between reinforced concrete (RC) and granite targets has been conducted. This study employs dimensional analysis and a modified compensation method, with the residual velocity as the equivalence criterion, to derive a computational approach for equivalent thickness. Based on existing experimental studies, a numerical model for medium-velocity projectile penetration into targets is established using LS-DYNA software and numerical simulation techniques. By considering projectile dimensions, impact velocity, and target thickness as variables, typical working conditions are designed. Through data fitting, a specific equivalent design formula for granite and reinforced concrete targets is obtained. The results indicate that the developed numerical simulation model accurately captures the residual velocity of the projectile and the failure characteristics of the targets during penetration. In the penetration process, compared to reinforced concrete targets, granite targets exhibit a smaller compaction zone and tunnel diameter, finer and longer cracks with higher propagation speeds, larger crack areas on the target surface, and a tendency to form larger spalling craters. Under identical penetration conditions, the failure characteristics of granite and equivalent-thickness reinforced concrete targets are similar, with both targets exhibiting five distinct failure regions. Using dimensional analysis and the compensation correction method, a dimensionless residual velocity function for projectiles penetrating reinforced concrete and granite targets is derived, along with an equivalent thickness formula for the two target types. The fitted equivalent thickness coefficient between granite and reinforced concrete is determined to be 1.69966. Validation of the equivalent thickness design formula using this coefficient shows that the error in residual velocity between the prototype and model targets does not exceed 5%. The findings of this study provide a valuable reference for the equivalent design of rock targets subjected to medium-velocity projectile penetration. The present work contributes to the field by offering a systematic methodology for substituting
PDF(21)
Shock wave pressure sensor acquisition systems exhibit both high-frequency and low-frequency dynamic characteristics, while traditional transfer-function-based modeling and compensation methods were unable to achieve accurate full-band modeling, thereby limiting further improvement in compensation accuracy and reconstructed signal fidelity under complex dynamic conditions. To address this limitation, a fusion modeling method integrating the Sparrow Search Algorithm (SSA), Variational Mode Decomposition (VMD), and a Long Short-Term Memory (LSTM) network was developed to improve the dynamic characteristic modeling accuracy of shock wave pressure acquisition systems. In this method, SSA was employed to globally optimize the mode number and penalty factor of VMD using a comprehensive fitness function that combined sample entropy and the Pearson correlation coefficient, which enhanced the adaptability of decomposition for nonstationary response signals contaminated by oscillations and noise. With the optimized parameters, VMD decomposed the sensor response signal into multiple intrinsic modal components; the frequency-domain characteristics of each component were then analyzed, and correlation coefficients together with jump durations were calculated and compared according to the spectral distribution characteristics of shock waves to identify the signal types contained in each mode. Based on this identification, the high-frequency oscillatory modes and noise modes were discarded, thereby achieving the reconstruction of the effective shock wave signal. A sinusoidal signal generator was used to obtain pressure acquisition waveforms over 0.1–10 Hz, amplitudes were converted into decibels to form the low-frequency magnitude–frequency characteristic curve, and a frequency-domain rational function fitting procedure was applied to model the low-frequency transfer function. Using the transfer function, low-frequency dynamic compensation was performed on the reconstructed signal, and the compensated low-frequency signal was combined with the original sensor response signal to construct an input–output dataset that simultaneously preserved compensated dynamic information and original response characteristics. Based on this dataset, SSA was further used to search key LSTM hyperparameters, including the number of hidden units, the maximum training epochs, and the initial learning rate, and an LSTM network was trained to model the nonlinear, time-dependent, and memory-dependent behavior of the acquisition system, enabling fusion modeling of high- and low-frequency dynamic characteristics within a unified framework. Simulation analyses and live explosion test results demonstrated that, compared with the traditional inverse filtering compensation method, the proposed method reduced the Mean Absolute Percentage Error (MAPE) between the compensated signal and the reference pressure curve by approximately 75% and decreased oscillation residuals by about 38%, meeting the accuracy requirements for input pressure signals; compared with a single LSTM-based modeling approach, the VMD–LSTM fusion modeling method reduced the overall modeling error to 13%, indicating improved accuracy and robustness. These results show that the SSA-optimized VMD decomposition, transfer-function-based low-frequency compensation, and SSA-tuned LSTM fusion modeling jointly provide an effective full-band modeling route, and the proposed framework now offers a robust solution for accurate dynamic characteristic modeling and compensation in shock wave pressure sensor acquisition systems.
PDF(42)
To address the high computational cost of traditional ballistic prediction methods and their difficulty in meeting rapid assessment needs, this paper proposes an efficient predictive model based on a Convolutional Neural Network (CNN) for the penetration ballistics of multi-layer thin concrete targets. First, using a numerically simulated method validated through experiments, the significant influence of projectile angular velocity on trajectory deflection was analyzed and confirmed. This parameter was subsequently identified as a key projectile-target engagement condition. By systematically adjusting initial parameters, a dataset containing 127 cases of single-layer thin concrete target penetration was constructed. Building on this, a high-precision ballistic prediction model for single-layer target penetration was developed, with projectile parameters, target parameters, and engagement conditions as inputs, and post-impact projectile motion parameters as outputs. Furthermore, by integrating rigid-body kinematic equations describing the projectile's flight between targets, a complete penetration-flight iterative prediction framework was established, enabling rapid prediction of ballistic characteristics for multi-layer spaced thin concrete targets. The results indicate that an increase in counterclockwise angular velocity leads to a positive rise in radial residual velocity behind the target and upward trajectory deflection, while clockwise angular velocity produces the opposite effect. These findings clearly demonstrate that projectile angular velocity is a critical and non-negligible parameter in thin-target penetration. For single-layer target scenarios, the model demonstrated strong predictive performance, with mean MSE values for the training and test sets stabilizing around 0.0012 and 0.0019, respectively. In multi-layer target predictions, while maintaining accuracy (maximum relative error in residual velocity of 10.65% and maximum absolute error in attitude angle of 3.47°), the model's computation time was only 0.05% of that required by traditional numerical simulation methods. This study not only reveals the influence of the key factor—projectile angular velocity—on penetration ballistics but also offers a novel modeling paradigm of "data-driven + physics-equation fusion," providing an important methodological reference for weapon damage effectiveness assessment and design optimization.
PDF(32)
The speed of underground blasting driving is primarily determined by the effectiveness of cutting blasting. To address the low cavity forming efficiency of parallel cutting in deep hole blasting driving, a solution involving delayed detonation of the bottom charge in the empty hole was proposed. Firstly, theoretical analysis, model experiments, and numerical simulations were conducted to investigate the influences of delayed detonation of empty hole bottom charge on the cavity forming efficiency. Subsequently, combined with high speed photography and numerical simulations of rock throwing process, the cavity forming mechanism under the synergistic effect of charge blasting in two types of blasting holes was revealed. Finally, field tests were performed to verify its actual application effects. The results indicate that delayed detonation of the empty hole bottom charge could significantly eliminate residual stumps at the bottom of the cutting cavity, increasing the cavity forming efficiency from less than 80 % to over 95 %. During the blasting stage of cutting holes, the strong clamping effect of surrounding rock leads to residual stumps in the cavity, but the newly formed free face could facilitate the throw of stumps subsequently. During the blasting stage of empty hole bottom charge, the weakened clamping effect of surrounding rock enables the residual stumps to be thrown out at the relatively high velocity, thereby achieving an excellent cavity forming effect. The rock throwing velocity during the empty hole blasting is about 2.0 m·s⁻1 higher than that during cutting hole blasting. Compared with the traditional parallel cutting technique, the proposed method increases the cycle footage by 0.35 m and reduces the specific charge by 0.43 kg·m⁻³. This confirms that the improved parallel cutting technique is conducive to enhancing driving efficiency and reducing driving costs. The research findings could provide theoretical supports and practical references for the optimization of deep hole cutting blasting in underground engineering.
PDF(74)
In order to study the blast performance of ultra-high performance concrete (UHPC) panels under intermedium-to-far-field explosion loading, a combined experimental and numerical simulation approach was adopted. This study specifically utilized explosion tests to evaluate the dynamic response of the panels, followed by residual load capacity tests to assess their post-blast and residual strength. Deterministic finite element models and equivalent Single Degree of Freedom (SDOF) models were established to simulate and analyze the mid-span peak deflection of the panels under different scaled distances. Establish a random finite element model using Gaussian auto-correlation random fields to examine the influence of spatial uncertainty in material property distribution. The results indicate that, UHPC panels maintain structural integrity under intermedium-to-far-field explosion, exhibiting a typical flexural damage mode; damage on the back-blast surface was concentrated in the mid-span region; the residual load capacity of the panel at a scaled distance of 1.0 even exceeded that of the unblasted specimen, demonstrating excellent blast resistance. The deterministic finite element model accurately predicted the blast response of the UHPC panel. The SDOF method showed high accuracy in predicting mid-span peak deflection but tended to overestimate it under minor damage conditions. The random finite element model, by incorporating Gaussian auto-correlated random fields, accounted for the uncertainty in mechanical properties of the material and demonstrated superior simulation results. Increasing the compressive strength of UHPC helps reduce mid-span peak deflection and structural damage. Furthermore, when the auto-correlation length of the random field was within the range of 10 mm to 20 mm, the damage characteristics predicted by the model were highly consistent with the actual observations. This study verifies the excellent blast resistance of UHPC under intermedium-to-far-range explosions, demonstrates the high fidelity and effectiveness of the random finite element model, and reveals the significant influence of material variability on the blast resistance assessment of UHPC structures.
PDF(23)
To investigate the spatial dispersion of behind-armor debris (BAD) generated by tantalum alloy explosively formed projectile (EFP) during target perforation, X-ray imaging and fragment-distribution experiments were first conducted for tantalum EFP penetration of 45# steel targets. Next, an experimentally validated FE–SPH (finite element–smoothed particle hydrodynamics) fixed-coupling method was employed to simulate normal EFP perforation under various projectile and target configurations, thereby generating a dataset of BAD spatial dispersion. Finally, a Bayesian-optimized support vector regression (SVR) model was trained using dense-fragment dispersion angle data to establish a predictive model. Experimental observations indicate that the BAD cloud exhibits a typical truncated-ellipsoidal morphology. Due to the density difference between tantalum and steel, fragments composed of different materials display distinct radial expansion behaviors: steel fragments are distributed along the outer surface of the ellipsoid, whereas tantalum fragments are concentrated on the inner surface. The BAD is primarily concentrated within a circular region surrounding the central perforation of the witness plate. The FE–SPH fixed-coupling method successfully reproduced the BAD formation process, yielding debris-cloud morphologies that closely match the experimental results. The relative error between the simulated and measured mean maximum fragment dispersion angles is less than 10%, thereby confirming the accuracy of the numerical simulations. Furthermore, the Bayesian-optimized SVR model enables accurate prediction of dense-fragment dispersion angles under varying target thicknesses and impact velocities, with maximum relative errors below 10%. Based on these predictions, the damage area on witness plates within a certain distance behind the target can be rapidly estimated.
PDF(9)
Pathological detonation is a kind of non-ideal detonation that chemical reaction heat release cannot be fully used to support the propagation of detonation wave. It is common in the practical processes, and the study on propagation stability of the detonation is of great significance. In this study, the pathological detonation process is realized by using a single-step reaction with a reduced molar number. The oscillation instability process of one-dimensional pathological detonation wave propagation is numerically simulated by using one-dimensional reactive Euler equation and high-resolution numerical scheme. The effects of piston-driven speed and activation energy on the stability of pathological detonation wave are systematically investigated, and the relationship between the stability of detonation wave and the reaction zone structure is analyzed. The results show that the pathological detonation is more unstable than the ideal detonation wave under the same reaction exothermic conditions. The increase of piston-driven speed is beneficial to the stability of the pathological detonation wave, while the increase of activation energy can lead to the instability of the pathological detonation wave. The high-frequency and low-amplitude oscillation of overdriven pathological detonation has little change in the structure of the reaction zone; the low-frequency and low-amplitude oscillation of detonation wave under the condition of strong solution is caused by the alternation of two configurations of strong solution in the reaction zone. The low-frequency and high-amplitude oscillation characteristics of overdriven pathological detonation are characterized by the alternating occurrence of reaction zone structures such as weak solution, strong solution and overdriven solution.
PDF(20)
To obtain the ballistic deflection law of an elliptical cross-section projectile oblique penetration into concrete and reveal its internal mechanism, a systematic study was carried out by using numerical simulation. A reliable numerical simulation model was constructed. The oblique angle, attack angle and axis spin angle that affect the ballistic deflection were decoupling. Numerical simulations of the elliptical cross-section projectiles oblique penetration into concrete under different drop angles were carried out. The evolution laws of ballistic deflection and spin were deeply analyzed, and the mechanisms of ballistic deflection and spin were explained. The results show that the oblique angle and attack angle lead to the asymmetry of the force-bearing areas on the upper and lower surfaces of the projectile, and the attack angle also leads to the asymmetry of the surface stress of the projectile, eventually generating a deflection torque that prompts the deflection of the projectile. With the increase of the oblique angle and attack angle, the angular acceleration, angular velocity, attitude angle and ballistic offset of the projectile also show an increasing trend. In the case of oblique penetration with an oblique angle, the projectile in the upright position deflects slowly and for a long time, while the projectile in the lying position deflects quickly and for a short time. There is no absolute superiority or inferiority between the two in terms of ballistic stability. In the case of oblique penetration with an attack angle, the ballistic stability of the projectile in the upright position is better than that of the projectile in the lying position. The axis spin angle leads to the asymmetry of the projectile-target intersection condition. Besides offset and deflection, the projectile also has a self-rotating motion around the axis. When the axis spin angle increases from 0° to 90°, the projectile-target intersection condition undergoes a transformation from symmetry to asymmetry and then back to symmetry. The offset in the horizontal direction and the axis spin angle increment of the projectile first increase and then decrease. The research results can provide important references for the practical engineering application of the elliptical cross-section projectile.
PDF(14)
At present, there is a lack of research on the correlation between the impact design load specified in GJB1060.1-1991 and the test load corresponding to the test conditions specified in GJB150.18-1986 in China. Without a clear understanding of the severity of design loads and test loads, it is impossible to accurately guide the anti-shock design, evaluation and testing of ship equipment. Taking the medium-weight impact test specified in GJB150.18-1986 standard as the object, a multi-degree-of-freedom mass stiffness damping dynamic model is established. Aiming at the single-degree-of-freedom rigid installation equipment installed on the hull ( the equipment itself is assumed to be rigid ), the impact test load calculation under the standard conditions can be carried out. It can be found that there are upper and lower limits for the impact spectrum velocity of the test load anvil, the lower limit is about 1.75 m / s, and the upper limit is about 2.40 m / s, and the calculation formula of the impact test spectrum velocity is fitted. Through the DDAM method and the impact design spectrum value specified in GJB1060.1-1991, the impact design spectrum velocity calculated is compared with the impact test load, and the influence of equipment installation frequency, equipment quality and pendulum height on the design load and test load is analyzed. Based on the comparison results, overall, the impact design load is more severe than the test load. However, when the channel steel span is relatively large (greater than 90 cm) and the equipment installation frequency is relatively high (greater than 80 Hz), the impact test load may be more severe. In addition, the quantitative ratio between the velocity of the impact design spectrum and that of the impact test spectrum is provided.The research results prove the correlation between the impact design load and the test load, which can provide reference for the impact resistance design and test of the equipment and the revision of relevant standards.
PDF(51)
This study addresses critical safety concerns in wind-resistant design of building envelope systems, aiming to quantify secondary fragmentation effects and potential risks from tempered glass breakage under wind-borne debris impact. Through systematically designed hybrid orthogonal impact tests, it comprehensively investigates the influence of key parameters—including impact type, velocity, angle, boundary conditions, glass thickness, and dimensions—on failure modes and fragment mass distribution. Range analysis and variance decomposition of the experimental matrix quantitatively reveal the sensitivity weights of each parameter on glass fracture characteristics, impactor velocity attenuation rate, and fragment mass distribution. A dimensionless functional framework characterizing fragment mass distribution was established using the principle of dimensional homogeneity and Buckingham's Π theorem. Parameter values for the semi-empirical predictive formula were determined via an orthogonal distance regression iterative algorithm, verifying the formula's physical significance and predictive reliability. Results demonstrate: boundary conditions dominantly control glass fracture extent and fragment dispersion (exposed framing support yielding minimal fragment mass - optimal solution); structural glazing support exhibits maximum kinetic energy attenuation yet moderate fragment quantities; point fixing induces complete fragmentation (high-risk scenario); impact angle, glass dimensions, and velocity also exert significant influences. The developed formula accurately characterizes tempered glass fracture patterns, with parameters for exposed framing and structural glazing supports both falling within the order of 10⁰, enabling their combination into a unified framed-type support system model, thereby providing crucial theoretical foundations for wind-resistant design of building envelopes.
PDF(33)
To effectively mitigate bedrock damage caused by blasting excavation in sea-crossing projects, this study systematically investigates the damage control effectiveness of a composite bottom cushion charging structure in underwater drilling blasts. By integrating a case study of embedded open caisson blasting excavation for a sea-crossing bridge, field sampling and underwater explosion model tests were conducted. The influence of iron-sand concrete with different wave impedances in the composite bottom cushion on rock sample damage was quantitatively analyzed using a piezoelectric ceramic detection system. Based on fractal dimension and damage theory, the propagation behavior of cracks on the top of rock samples under various working conditions was quantitatively evaluated. Results indicate that the composite bottom cushion effectively suppresses the propagation of macroscopic cracks in rock samples, reduces the number of top cracks, and decreases the axial propagation depth of cracks. Analysis of axial damage in rock samples shows that with increasing wave impedance, the maximum axial damage factor in the borehole region (0-12 cm) can be reduced by up to 9.95%, while the reduction in the bedrock region (12-28 cm) reaches 40.23%-92.1%. The research demonstrates that employing a composite bottom cushion charging structure in underwater drilling blasting can significantly alleviate blast-induced damage to bedrock, and effectively control axial damage in rock samples by adjusting the wave impedance of iron-sand concrete.
PDF(32)
To explore the feasibility of replacing detonators with nano-aluminothermic agents in mixed biomass blasting agent systems for stable initiation and their differences in detonation performance, wood powder and peanut shell powder (1:1) were used as the core raw materials. Three initiation methods were selected: digital electronic detonators (S0), Al/CuO aluminothermic agent (S1), and Al/Bi2O3 aluminothermic agent (S2). Traditional industrial explosive performance testing methods were employed to conduct orthogonal tests on aluminothermic agent trial detonations, explosion velocity, and brisance, as well as underwater explosion and blasting crater tests to investigate their explosive performance patterns. The trial detonation tests confirmed that aluminothermic agent initiation is a typical high-temperature deflagration energy release process, featuring an extended reaction zone but high energy density, enabling effective energy coupling within limited constraints to trigger the overall explosive reaction of the biomass blasting agent, thus demonstrating reliable initiation capability. Orthogonal tests on explosion velocity and brisance revealed that oxygen pressure is the dominant factor influencing both parameters, followed by steel pipe wall thickness, while the initiation method has a relatively weaker effect. By increasing oxygen pressure and optimizing confinement conditions, synergistic enhancement of explosion velocity and brisance in biomass blasting agents can be achieved, resulting in superior explosive performance combinations. Underwater explosion tests showed that S0 exhibits higher peak pressure, impulse, and specific shock energy than S1 and S2 initiation methods, with the S2 system demonstrating better energy release and impact effects compared to the S1 system. Blasting crater tests indicated that the largest crater volume (0.33m3) was formed by S0 initiation, followed by S2 initiation (0.24m3), and the smallest by S1 initiation (0.21m3). All three initiation methods successfully detonated the mixed biomass blasting agent, with the initiation performance ranking as follows: digital electronic detonator (S0) > Al/Bi2O3 aluminothermic agent (S2) > Al/CuO aluminothermic agent (S1). This study provides experimental support for the optimization and application of biomass blasting technology.
PDF(16)
The hydrogen/titanium powder two-phase system readily forms during the application of titanium-based solid-state hydrogen storage technology and the production and processing of titanium metal products, posing a high explosion risk. To investigate the explosion characteristics of this hydrogen/titanium powder two-phase system, this study employed a 20 L spherical explosion apparatus. Within a range of hydrogen concentrations from 0% to 30% and titanium powder concentrations from 100 to 700 g/m³, the variation patterns of explosion intensity parameters were examined. Combined with analysis of the explosion products, the formation mechanisms underlying these parameter variations were elucidated.The results indicate that the presence of hydrogen significantly affects the explosion intensity of titanium powder.Overall, within the titanium powder concentration range of 100-700 g/m³, the explosion pressure<italic>P</italic>ex first decreases, then increases, and finally decreases again as hydrogen concentration rises. It reaches its minimum at a hydrogen concentration of 4% and its maximum at 29%. The rate of increase in explosion pressure (d<italic>P</italic>/d<italic>t</italic>)ex first decreases then increases with rising hydrogen concentration. It reaches its minimum at 4% hydrogen concentration and its maximum at 30% hydrogen concentration.The maximum explosion pressure <italic>P</italic>max of the hydrogen/titanium powder two-phase system also decreases initially, then increases, and finally decreases again with increasing hydrogen concentration. It reaches its lowest point at a hydrogen concentration of 4% and peaks at 29%. The maximum explosion pressure rise rate (d<italic>P</italic>/d<italic>t</italic>)max first decreases then increases with increasing hydrogen concentration. It reaches its minimum at 4% hydrogen concentration and subsequently rises continuously, peaking at 30% hydrogen concentration.Analysis of explosion products indicates that low hydrogen concentrations cause or exacerbate incomplete oxidation reactions in titanium powder, thereby reducing both the explosion pressure <italic>P</italic>ex and the explosion pressure rise rate (d<italic>P</italic>/d<italic>t</italic>)ex.When the hydrogen concentration increases to the critical value, the spontaneous combustion of hydrogen promotes the reaction between titanium powder and nitrogen, causing the two-phase system's explosion process to transition from heterogeneous combustion to homogeneous combustion. This transition leads to an increase in both the explosion pressure <italic>P</italic>ex of the titanium powder and the rate of pressure rise (d<italic>P</italic>/d<italic>t</italic>)ex.
PDF(52)
In order to study the disturbance caused by blasting in the surrounding rock of the deep tunnel during the tunneling process, it is urgent to understand the mechanical response, failure mode and energy dissipation characteristics of the surrounding rock under dynamic load. In this study, the dynamic compression test of red sandstone samples under confining pressure was carried out by using the self-developed Hopkinson pressu re bar (SHPB) test system equipped with active confining pressure control device to explore the dynamic mechanical response, failure mode and energy dissipation mechanism of red sandstone under blasting impact load. The test results show that the dynamic stress-strain curve of the rock sample without confining pressure shows the characteristics of "two-stage" change, while the "three-stage" evolution law is obvious under confining pressure. The confining pressure significantly increases the dynamic compressive strength and peak strain of red sandstone, and the two show obvious strain rate and confining effects. In terms of failure mode and energy dissipation, when there is no confining pressure, the rock specimens undergo crushing failure under the action of higher strain rate. Under the confining pressure condition, the damage degree of the specimen was significantly reduced, and finally the compression and shear failure mode was reduced. At the same time, under the same strain rate, the energy absorption capacity of the confining pressure specimen is significantly higher than that without confining pressure. When the incident energy is similar, the specific energy absorption value (SEA) of red sandstone increases with the increase of confining pressure level.
PDF(54)
In view of the rockfall impact threat faced by buried pipelines in high-risk areas of geological disasters, in order to further explore its dynamic response characteristics, this paper systematically studied the dynamic response characteristics of buried pipelines through the combination of scale model test and numerical simulation. Its purpose is to dig deep into these characteristics. During the experiment, this study, firstly, constructed a test model at a geometric scale ratio of 1:10. And at the same time, a drop hammer impact test device combined with LS-DYNA finite element analysis was used. Based on these above, the influence laws of pipe burial depth, wall thickness, impact parameters, pipe parameters, and soil properties (including soil elastic modulus and pipe-soil friction coefficient) on buried pipelines were explored. The test results show that at the same impact height, the peak strain decreases as the pipeline’s burial depth and wall thickness increase. When facing the eccentric drop hammer impacts, the influence on the upper and lower cross-sections of the pipeline diminishes as the impact point deviates from the pipeline center. Additionally, a higher impact height corresponds to a greater peak strain in the middle section of the pipeline.The numerical simulation results indicate that the maximum stress and strain of the pipeline are positively correlated with pipeline diameter, internal pressure, and impact velocity, while negatively correlated with impact eccentricity, soil elastic modulus, and pipeline burial depth. Moreover, the increase in the pipe-soil friction coefficient has a limited impact on pipeline stress and strain, and this effect becomes negligible when it exceeds 0.3.Based on Pearson correlation analysis, the order of influence degree of each parameter is impact eccentricity first, then pipeline internal pressure, then pipeline diameter, then soil elastic modulus, then pipe-soil friction coefficient last. Among them, pipeline internal pressure, pipeline diameter, and pipe-soil friction coefficient are positively correlated with strain, while soil elastic modulus and impact eccentricity are negatively correlated with strain. The rockfall impact eccentricity and pipeline internal pressure have a moderate to strong correlation with the impact on buried pipelines.The research results can provide a basis for the safety design of buried pipelines in high-risk areas.
PDF(26)
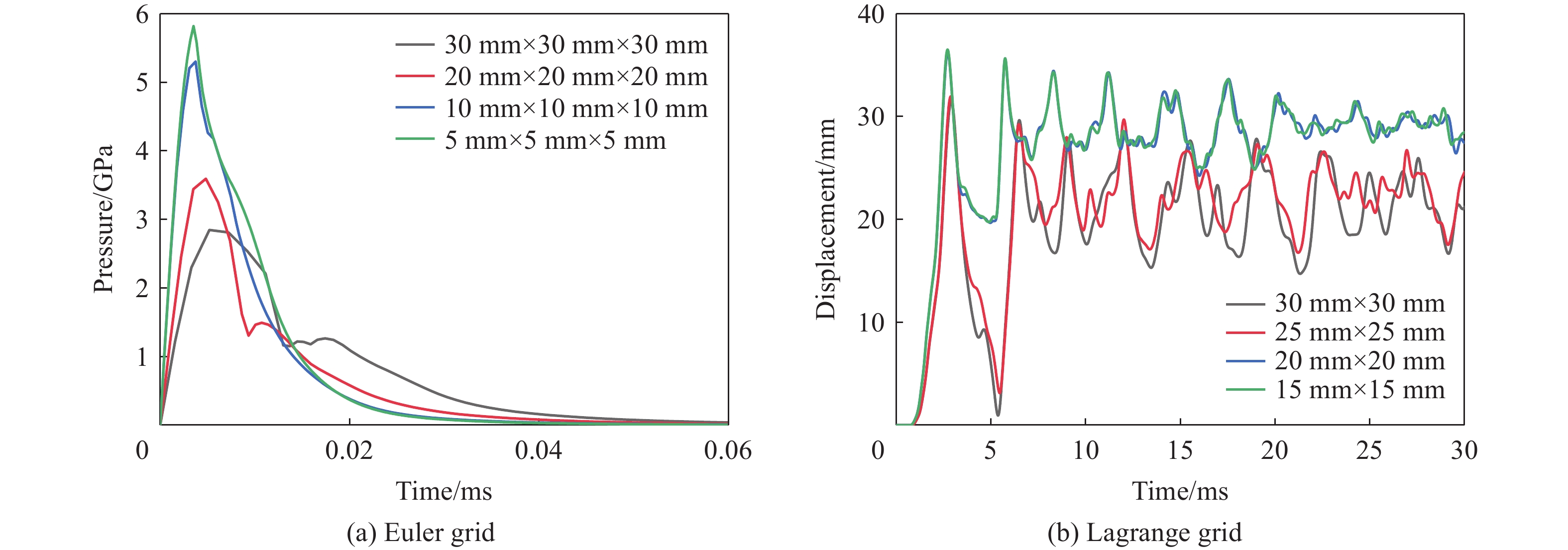
In the national defense and civilian fields, equipment and structures will inevitably be subjected to intermittent, high loading rates, and repetitive severe impact loads, which are the so-called repeated impacts or impact fatigue. To study the impact fatigue behavior of equipment or structures, it is necessary to first establish a reliable impact fatigue testing techniques or methodologies. This study modifies and enhances the conventional Hopkinson bar impact loading technique to meet this need. The stress wave propagation characteristics in the loading bar, specimen, and fixtures under successive impacts are analyzed in detail. The amplitude, pulse width, and waveform configuration of the impact loading pulses applied to the specimen are systematically analyzed and controlled. And a theoretical analysis on how to achieve single pulse loading in impact fatigue testing is provided. Effective control of the amplitude, pulse width, and the stress wave pulse configuration of the loading wave is realized by optimizing and modifying the impact velocity, length, and geometric shape of the projectile. This research primarily proposeds a simple and rapid single pulse loading method suitable for impact fatigue testing. The principle involves designing the length and material parameters of the loading bar such that the end surfaces of the specimen and the bar act in coordination and then separate, thereby preventing irregular and random secondary or multiple loadings caused by reflected stress waves. This design ensures that each individual impact in a continuous impact sequence results in a single loading on the specimen. The effectiveness and feasibility of the proposed impact fatigue testing technique have been verified through numerical simulations and experiments. Finally, a loading device for shear impact fatigue was established, and the shear impact fatigue stress-life curve of TC4 titanium alloy was obtained.
PDF(56)
To study the influence of parameters in SPH simulations of hypervelocity impacts on basalt material, numerical simulation and validation were performed based on the Riemann-SPH method using experimental data from ground-based hypervelocity impact tests on basalt. It was found that the SPH simulation results are significantly affected by both algorithmic and material model parameters, and there is an interaction between the effects of the material strength model and damage model. Specific findings reveal that applying an artificial stress method in hypervelocity impact SPH simulations helps prevent tensile instability in solid impact simulations; choosing an appropriate expected particle number within the smoothing length and using a variable-resolution particle distribution method can balance computational accuracy and efficiency. In ground-based simulations, different material strength and damage models can produce similar impact responses under varying cohesive and tensile strengths, and selecting a model with lower accuracy may lead to misinterpretation of material parameters and physical laws. Additionally, multiple parameter combinations in the strength and damage models can yield similar simulation outcomes, indicating that incorrect parameter choices may still yield results close to experimental findings. When model parameters are set reasonably, the simulated crater size and momentum transfer factor are within 10-20% error range compared to experimental data. These parameter selection methods provide guidance for conducting SPH simulations of hypervelocity impact for asteroid defense and for making informed parameter choices.
PDF(81)
To investigate the influences of cutting cavity depth on subsequent rock breaking properties in driving sections, driving sections with different depths of cutting cavities were simplified as sandstone specimens with different depths of cavities. A series of dynamic compression tests were conducted using the split Hopkinson pressure bar (SHPB) testing system. Then, the dynamic mechanical properties, energy dissipation characteristics, and fracture patterns of the specimens were analyzed as the cavity depth varied, and the field cutting blasting parameters were optimized accordingly. The results demonstrate that for sandstone specimens with cavity diameters of 10 mm and 20 mm, as the cavity depth increases, the dynamic peak stress decreases by 17.69% and 39.05%, the dynamic peak strain increases by 7.58% and 18.56%, the dissipation energy increases by 22.87% and 45.92%, the dissipation energy density increases by 26.92% and 73.08%, respectively. And the fragmentation size of the specimens gradually decreases. These findings indicate that increasing cutting cavity depth could reduce the rock mass's resistance to failure, enhance its deformation capacity and energy utilization efficiency, and improve its fragmentation effects. When the cavity diameter is 20 mm, the dynamic mechanical properties and energy dissipation characteristics of the specimens change at a faster rate with the increase of cavity depth, and the fragmentation size is smaller. This indicates that increasing the cutting cavity diameter is also beneficial for rock breaking. In the field, the cutting blasting technique with hole-inner and hole-outer composite delays is adopted, which can increase the cavity depth and diameter to provide sufficient free surfaces for subsequent borehole blasting, thereby increasing the hole utilization rate of the full section blasting to 96.1%, and ensuring uniform and reasonable rock fragmentation degree.
PDF(42)
To investigate the influence of inter-hole delay on the intensity and frequency characteristics of blasting vibrations, an effective simulation of single-hole blasting vibration waveforms was achieved based on a single-hole blasting vibration prediction model. Subsequently, incorporating Blair's nonlinear superposition theory, a group-hole blasting vibration prediction model capable of reflecting the nonlinear vibration relationship between holes was constructed. Using a copper mine in Jiangxi Province as the engineering context, the constrained-traversal algorithm was employed to optimize the parameters of the single-hole prediction model. The simulated waveform output by this model exhibits a peak velocity error of 0.7% compared to the measured single-hole waveform, with identical predictions for the dominant frequency. The peak velocity error between the simulated waveform output by the group-hole blast vibration prediction model and the measured group-hole waveform is 3.9%, with the main frequency prediction being completely consistent. This fully validates the effectiveness of both the single-hole and group-hole blast vibration prediction models. Based on dual-hole blasting vibration experiments, employing Monte Carlo methodology, the model generated 1000 sets of single-hole simulated waveforms. From these, 500 sets of dual-hole blasting vibration waveform characteristics (peak velocity, dominant frequency, and energy distribution across frequency bands) were extracted to construct a sample set. Subsequently, statistical analysis was conducted on the damping rate, dominant frequency, and energy distribution across frequency bands for the superimposed vibration waves of dual-hole blasts at different delay times and blast center distances, using the upper limit of the 95% confidence interval and the mean value. Results indicate that at the same blast center distance, as the delay time increases, the damping rate first increases and then stabilizes, while the dominant frequency gradually decreases, with high-frequency energy progressively shifting toward low-frequency energy. At different blast centers, as the blast center distance increases, the damping rate generally decreases across various delay times, the dominant frequency shifts toward lower frequencies, low-frequency energy shows an overall increase, and high-frequency energy exhibits an overall decrease. The Monte Carlo method, based on extensive simulations and statistical analysis, not only reveals the random characteristics of blasting vibration signals but also enables quantitative analysis of their time-domain and frequency-domain features, holding significant theoretical and engineering value.
PDF(21)
In modern counter - terrorism operations, rapid indoor entry often requires breaching doors. Door breaching rounds can destroy locks or chains to facilitate this. However, traditional shotgun-fired breaching rounds may cause collateral damage with their steel shot and fragments. So, this paper presents a new LCD (Low Collateral Damage) breaching round. It uses an internally ribbed porous thin-walled non-metallic cylinder as the carrier and is filled with high density metal powder. This structure ensures stability during firing, boosting penetration. After breaching, the metal powder quickly loses kinetic energy, reducing collateral damage. Ballistic tests and numerical simulations were done to study the breaching and collateral damage of this new round on steel targets. The effects of powder material, initial kinetic energy, and internal ribs were examined. The penetration and energy-absorption mechanisms of the porous cylinder with metal powder were analyzed. Results showed that a 2-order ribbed breaching round needs less initial kinetic energy and causes non-lethal collateral damage. This round, with its internal support, maintains stability during firing, enhancing penetration. After breaching, the metal powder's kinetic energy rapidly diminishes, lowering collateral damage. The study found that the 2-order ribbed round is efficient, needing less initial kinetic energy and causing non-lethal damage.
PDF(49)
Riedel--Hiermaier--Thoma (RHT) constitutive model is extensively employed in tunnel blasting and impact-resistant structural design. However, experimental calibration of specific parameters is impeded by prohibitive costs, often necessitating trial-and-error adjustments that undermine modeling efficiency and simulation accuracy. To overcome this limitation, an efficient and robust inverse identification framework is developed for 16 difficult-to-calibrate RHT parameters by integrating PAWN global sensitivity analysis with intelligent optimization algorithms. Leveraging a MATLAB--ANSYS/LS-DYNA co-simulation platform, the area difference AD of stress--strain curves is introduced as the core evaluation metric. Results reveal that only 8 of the 16 parameters significantly affect the model response. The proposed methodology achieves relative inversion errors ranging from 0.23% to 9.28%, with its reliability rigorously validated through semicircular bend Split Hopkinson Pressure Bar (SCB-SHPB) tests and scaled blasting experiments. This approach markedly improves both the accuracy and efficiency of parameter identification, demonstrating strong engineering applicability.
PDF(30)
During the high-speed water entry of a projectile, cavitation occurs, forming a cavity bubble that alters the flow field and subsequently affects the projectile’s motion stability. Our study investigates the characteristics of flow field changes after double-cone projectiles with different head cone angles traverse the free surface. High-speed water entry experiments were conducted by using an electromagnetic launch device, and a numerical simulation model of high-speed water entry was established basing on the overset mesh technique and the VOF multiphase flow model. The validity of the simulation model was verified through experiments, and the flow field characteristics after the vertical water entry of projectiles with different head shapes were obtained. The research findings are as follows: After the vertical water entry of a double-cone projectile, the cavity bubble develops symmetrically. Following surface closure of the cavity bubble, its total length increases while its maximum width gradually decreases. As the head cone angle of the projectile's cavitator increases: during the initial entry phase, the closure point and wetted surface position move closer to the tail; the cavity contour becomes wider; the resistance experienced at the moment of entry and during underwater motion increases, leading to faster velocity decay; the time of surface closure for the cavity bubble is delayed. At the same moment during underwater motion, the length of the tail cavity bubble is longer, while the length of the vortex structures within the water domain is shorter.
PDF(28)
PDF(81)
Efficient and accurate prediction of the structural response of reinforced concrete (RC) components under explosive impact is critical for emergency repair decisions, structural strengthening, and protective design. Existing fast calculation approaches, such as analytical models and lightweight data-driven methods, offer high computational efficiency but are limited in accuracy when it comes to calculating three-dimensional structural response fields. This paper proposes a rapid damage prediction model for RC columns based on Graph Neural Networks (GNN). By leveraging the neighborhood aggregation mechanism of the GNN to efficiently transmit mechanical interaction information within the structure, the model establishes an end-to-end mapping between explosive load inputs and the three-dimensional structural responses of the column, enabling fast and accurate damage prediction. A multi-scenario feature coupling training strategy is further introduced, enabling the GNN model to adapt to variations in reinforcement ratios, explosive charges, and detonation locations, thereby significantly improving its generalization performance across different blast conditions. Results show that the model completes a single prediction in just 55 milliseconds, achieving a speed improvement of more than 4 orders of magnitude compared to traditional methods, with a prediction error below 3.33% and high-precision damage prediction under various explosive conditions. The model maintains high prediction accuracy across multiple blast scenarios, demonstrating excellent robustness. This study highlights the potential of GNN-based approaches in blast-induced damage prediction and provides an innovative, data-driven solution for rapid structural assessment and protective design in blast engineering.
PDF(38)
Background-Oriented Schlieren (BOS) technique has become a key measurement method in external-field experiments of explosion mechanics, thanks to its advantages of non-contact and high spatiotemporal resolution. However, factors such as strong light interference, product scattering, weak intrinsic signals of shock waves, and their complex morphologies make the automatic and accurate extraction of wavefronts from BOS images extremely challenging. Although existing methods have made progress, the accuracy of wavefront extraction and the handling of complex environments still need urgent improvement.To address this problem, this paper proposes a Structure-Aware Weighted Variational Optical Flow (SAW-VF) method, aiming to robustly quantify the high-speed transient displacement field of shock waves. The core of this method lies in minimizing a well-designed energy functional: first, its data fidelity term incorporates the first-order photometric constraint and second-order Hessian matrix invariance, which significantly enhances the sensitivity to the linear local geometric features of shock waves; second, a spatially adaptive weighting mechanism driven by Normalized Cross-Correlation (NCC) is introduced to dynamically suppress the negative impact of severely distorted regions in images; third, an anisotropic regularization term inspired by the Perona-Malik diffusion theory is adopted to effectively preserve the sharp motion boundaries of shock waves. The entire optimization process is embedded in a coarse-to-fine Gaussian pyramid framework to cope with large-displacement motion.On this basis, this study further proposes a physics-model-driven wavefront fitting method. Through maximum inlier set optimization combined with shock wave dynamics constraints, the wavefront is accurately extracted, and finally, non-contact quantitative overpressure measurement is achieved. In TNT explosion tests, the relative error of the measurement results of this method compared with pressure sensor data ranges from 0.93% to 9.85%, which verifies the effectiveness and accuracy of this automated system in non-intrusive overpressure measurement of shock waves.
PDF(60)
To investigate the coupled enhancement effect of blast shock waves and temperature from thermobaric explosives in confined spaces, explosion experiments were conducted using 100–400 g thermobaric charges within a confined building environment. Pressure sensors and thermocouples were employed to measure explosion pressure and temperature at various locations inside the enclosure, revealing the evolution characteristics and propagation laws of the shock wave and temperature field. The results indicate that internal explosions of thermobaric explosives exhibit significant secondary temperature rise and long duration features. A predictive model for initial temperature peak based on scaled distance is proposed. The TNT equivalent coefficient of the shock wave from thermobaric explosions exhibits a concave hyperbolic trend with increasing scaled distance, reaching a minimum value of 1.4 at a scaled distance of 1.7 m/kg1/3—corresponding to the boundary of the explosion fireball and the inflection point in the shock wave impulse growth rate. A two-stage predictive model for shock wave overpressure and impulse is established, which better characterizes the contributions of non-ideal detonation and aluminum powder afterburning effects in different spatial regions. Furthermore, a quasi-static pressure prediction model is developed based on pressure rise induced by explosive product expansion and post-combustion heating. As the charge mass increases from 200 g to 400 g, the quasi-static pressure rises from 2.27 to 4.18 times that of the 100 g charge, demonstrating a nonlinear increase due to the coupled effects of detonation products and post-combustion thermal augmentation
PDF(35)
To systematically evaluate the thoracic safety of non-lethal kinetic projectiles (NLKP), a structurally adjustable and simulation-compatible three-rib physical chest model was designed and fabricated. The projectile representation was first validated through rigid-wall impacts at 29 m/s and 61 m/s on a controllable gas-launch platform. The measured force–time histories agreed well with the AEP-99 corridors, confirming the fidelity of the projectile model. Further chest-impact experiments were then conducted using the validated projectile model at 56 m/s and 86.5 m/s. The measured chest-wall displacements, together with the maximum value of the viscous criterion (VCmax), all fell within the validation corridors specified in the NATO Allied Engineering Publication-99 (AEP-99), demonstrating that the proposed model exhibits excellent dynamic-response consistency and predictive accuracy under medium- and low-velocity impacts at or below 90 m/s. The largest deviations between simulation and experiment were 16% and 21%, respectively. A projectile-hardness scan (Soft/Medium/Hard) showed that VCmax increased from 0.298 to 0.336 at 56 m/s and from 0.765 to 0.856 at 86.5 m/s, indicating a more pronounced risk amplification at higher energies. For rib-spacing levels of 0.8S₀/S₀/1.2S₀, peak displacement/force changed by about ±6% and VCmax shifted by 5.7%–6.2%, remaining within an engineering-acceptable band. Compared with the Surrogate Human Thorax for Impact Model (SHTIM), the proposed model adhered more closely to the corridor mid-line at 56/86.5 m/s and yielded VCmax values of 0.308/0.803 (both within the recommended ranges), whereas SHTIM slightly underestimated the high-energy case, confirming an advantage in response fidelity and criterion consistency. Based on the validated setup, systematic finite-element analyses were performed for four representative NLKP—NS, CONDOR, SIR-X, and RB1FS—over 60–90 m/s to elucidate how projectile structure and material govern injury risk. Additional high-velocity simulations (100–120 m/s) showed that the soft-tissue layer dominated energy absorption and dissipation, whereas the rib layer experienced rapidly increasing peak von Mises stress that exceeded the yield limit, revealing a severe fracture risk at elevated speeds. A thickness-sensitivity study demonstrated that the soft-tissue-layer thickness exerted the strongest regulation on total absorbed energy and deformation, while the rib-layer thickness was most effective for limiting peak deflection; the skin-layer thickness had only minor influence within the tested range. These results establish an integrated experiment–simulation framework for thoracic impact evaluation of NLKP, quantify velocity-dependent and layer-specific injury mechanisms, and identify key structural parameters—especially soft-tissue thickness—that control energy management and deformation, providing support for injury assessment and for optimizing protective equipment and testing protocols.
PDF(64)
To study the dynamic characteristics and dynamic damage constitutive model of high temperature bedding sandstone under cyclic impact, the physical properties of bedding sandstone after high-temperature (300 °C ~ 1100 °C) were studied firstly, and the influence of temperature on the color, mineral composition, quality and wave velocity of bedding sandstone specimens was recorded. Secondly, the dynamic characteristics of high-temperature layered sandstone under cyclic impact were studied by using the split Hopkinson pressure bar (SHPB) device, and the dynamic characteristics of bedding sandstone with different strain rates and impact times were analyzed. Finally, based on the viscoelastic damage element model of bedding rock, a dynamic constitutive model of bedding rock considering high-temperature impact load coupling damage was constructed, and the model were verified by experimental data. The results indicate that, crystallization temperature of the main mineral crystal quartz is between 500 °C and 700 °C. The higher the temperature, the darker the apparent color of the rock, the smaller the mass. As the temperature increases, the wave velocity and the peak stress first decreases and then increases. The temperature causes more damage to the 0° and 45° bedding sandstone, and the damage is most significant at 900 ℃. Under the impact voltage of 1300 V, the peak stress of bedding sandstone increases first and then decreases with the increase of impact times. Impact load makes 0° bedding sandstone more prone to failure after high temperature, while the 45° and 60° bedding sandstone show strong impact resistance. The difference between the model prediction curve and the test curve is small, indicating that the model has good applicability in describing the cyclic impact mechanical properties of high temperature bedding sandstone. The research results can provide a valuable theoretical reference for the prevention and control of rock dynamic disasters in complex deep geothermal engineering environments.
PDF(37)
This paper investigates the cloud ignition margin under the condition where the secondary initiation explosive charge is positioned at the periphery of the cloud formed after the dispersion of the fuel-air explosive (FAE). Through a combination of experimental study, empirical formula, and numerical simulation, the research focuses on determining the threshold value of the peak overpressure at the cloud edge. A prototype containing 12.5 kg of FAE was designed, and dispersion tests were conducted to identify the maximum radius of the cloud. A 1 kg-class HMX-based explosive was employed as the secondary initiation explosive charge. Experimental studies were carried out to establish the relationship between the distance of the charge from the cloud edge and the cloud ignition state, ultimately determining a distance threshold. The peak overpressure at the cloud edge was selected as a metric to evaluate the magnitude of the initiation energy required for cloud ignition. Based on an empirical formula and numerical simulations, the threshold value of the peak overpressure at the cloud edge necessary to satisfy the cloud ignition conditions was investigated. Moreover, the peak overpressure was validated in accordance with the critical energy flow criterion. The results demonstrate that positioning a 1 kg-class HMX-based explosive at the periphery of the cloud can also induce detonation of the cloud, provided that the distance from the cloud edge does not exceed 0.5 meters. Furthermore, when the energy of the secondary initiation charge column reaches a level sufficient to enable the cloud to experience stable detonation, the position of the secondary initiation charge column exerts minimal influence on the detonation overpressure. To ensure reliable cloud ignition performance, the edge peak overpressure of the cloud generated by the secondary initiation explosive charge should not be less than 5 MPa. This study considers the stringent conditions required for cloud ignition and provides valuable insights and data for the design of secondary initiation explosive charges. The research findings can serve as a technical foundation for optimizing the performance of secondary initiation systems in practical applications.
PDF(41)
Although macroscopic finite element simulations based on classical composite failure criteria such as the Hashin criterion can capture major damage modes—including fiber fracture, matrix cracking, and delamination—they fail to represent microscale damage mechanisms within carbon fiber reinforced polymers (CFRP), such as interfacial debonding between fibers and the matrix. To address this limitation, a multiphase micromechanical model was developed in this study, incorporating the fiber, matrix, and interfacial phases, and accounting for multiple failure mechanisms including fiber breakage, matrix failure, and interfacial debonding. The model was employed to systematically investigate the damage evolution behavior of unidirectional (UD) CFRP under representative loading conditions, including transverse tension/compression, longitudinal tension/compression, and both in-plane and out-of-plane shear. The results show that the relative errors between the simulated and experimental peak stresses and failure strains are within 5%. Moreover, the predicted crack propagation paths closely match those observed via scanning electron microscopy, thereby validating the accuracy of the proposed micromechanical framework. Based on this foundation, the model successfully captures the damage evolution of UD-CFRP under various loading scenarios, offering significant engineering value for the development of damage tolerance design criteria and structural integrity assessment methods for CFRP-based components.
PDF(66)
When a projectile impacts a thin plate at hypervelocity, the projectile material usually undergoes deformation, fragmentation, or even phase transition phenomenon under the action of complex wave system, forming a secondary debris cloud. For rod-shaped projectiles, it has been shown that their aspect ratio is an important factor affecting the fragmentation of rod-shaped projectiles. In this paper, a series of SPH numerical simulations of impacts by the rods with flat head, hemispherical head and cone head are carried out. The results show that, in terms of different head shapes, large obtuse cone head and flat head impact with thin plate produce the strongest shock wave, more intense projectile fragmentation, larger projectile kinetic energy loss. Combined with the analysis of the shock wave during the impact, the phenomenon is qualitatively explained. At the same time, it is predicted that for the cone head, there exists a critical half-cone angle (related to the impact velocity and the target material), which makes the fragmentation of the rod projectile the most violent. The prediction is in line with the existing simulation results. This paper can provide some theoretical references for hypervelocity collision related research such as protection design of non-spherical space debris.
PDF(24)
Magnesium powder, as a commonly used metal material, frequently causes combustion and explosion accidents during production processes. To seek efficient explosion suppressants for magnesium powder, six bimetallic supramolecular compounds were synthesized using the co-precipitation and their flame suppression effects on magnesium powder flames were compared based on flame morphology and flame propagation velocity using Hartmann tube, alongside a comparison with the traditional suppressant sodium bicarbonate. In the experiments, magnesium powder was pre-mixed with seven suppressants at a ratio of 1:6 and then ignited in the Hartmann tube. The average flame propagation velocity was calculated using the tube length and the time taken for the flame to reach the top of the tube, and the flame propagation velocity was calculated by measuring the flame height at different times. A larger average velocity and a faster flame front propagation velocity indicate a poorer suppression effect of the suppressant. However, when ranking the suppression performance of the seven suppressants according to these two parameters, the results were not entirely consistent. For example, the average velocity corresponding to MgAl-Cl was lower than that of NaHCO3, whereas the maximum flame propagation velocity showed the opposite trend. This is because some suppressants had a weak inhibitory effect on the magnesium powder flame, leading to rapid flame propagation in the area close to the tube outlet due to sufficient oxygen availability. Based on a comprehensive analysis of the average velocity and the maximum flame propagation velocity, the suppression effectiveness of the seven suppressants was ranked from weakest to strongest as follows: NaHCO3, MgAl-Cl, ZnCr-CO3, CaFe-Cl, MgAl-CO3, CuAl-CO3, CaFe-CO3. Furthermore, the percentage reduction in average velocity for the four bimetallic supramolecular compounds: MgAl-Cl versus MgAl-CO3, and CaFe-Cl versus CaFe-CO3, on the deflagration flame of magnesium powder was calculated to be 17.95%, 27.30%, 23.82%, and 50.76%. Thus, it is concluded that bimetallic supramolecular compounds with carbonate as the interlayer anion have a superior suppression effect on magnesium powder deflagration compared to those with chloride as the interlayer anion. Analysis of the products via SEM, XRD, and the TG-DSC curves of the bimetallic supramolecular compounds revealed that during the decomposition process, bimetallic supramolecular compounds reduce the flame temperature through the desorption of interlayer water molecules and the heat absorption associated with the decomposition of the layered structure. Moreover, the inert gases and metal oxides generated during decomposition can block heat transfer and inhibit the volatilization of combustible gases from the surface of magnesium powder particles. Meanwhile, the metal ions and interlayer anions participate in the combustion reaction, consuming free radicals and interrupting the chain reaction, thereby achieving the explosion suppression effect.
PDF(69)
Rock materials are widely used in protective engineering and various civil engineering structures such as tunnels, and the research on their dynamic mechanical properties is of great significance. In this paper, red sandstone from a stone mine in Jinan, Shandong Province was taken as the research object. Triaxial testing machines and split Hopkinson pressure bar (SHPB) devices were used to study the mechanical properties of red sandstone under different confining pressures and strain rates, respectively. Based on the static and dynamic mechanical tests, the parameters of the Holmquist-Johnson-Cook (HJC) constitutive model for red sandstone were calibrated. Using the calibrated parameters of the HJC constitutive model for red sandstone, a finite element model of the SHPB dynamic compression test was established to verify the parameters. The results show that: Under the confining pressure environment, the propagation direction and extent of internal cracks in red sandstone are restricted, making it difficult for cracks to penetrate rapidly. Thus, the peak stress increases with the increase of hydrostatic pressure. Under loading with different air pressures, red sandstone exhibits an obvious rate effect. The dynamic compressive and splitting tensile strengths are positively correlated with the average strain rate. Through the research and analysis of the dynamic increase factor for compressive strength (DIFc) and dynamic increase factor for tensile strength (DIFt), the rate effect of the dynamic tensile peak stress is more significant. The calibrated HJC constitutive model parameters can well simulate the damage and failure process of red sandstone under dynamic impact in LS-DYNA. Before reaching the maximum peak stress, the stress-strain curves from the numerical simulation results are basically consistent with those from the test results. The calibrated parameters for dense and high-strength red sandstone in this paper can provide a reference for the research on the dynamic mechanical properties of red sandstone and its engineering applications.
PDF(171)
Rapid and accurate assessment of blast loads in complex urban blocks is critical for efficient blast-resistant structural design and post-disaster damage evaluation. However, traditional methods, including empirical formulas, physical models, and numerical simulations, struggle to simultaneously achieve high computational efficiency and prediction accuracy. Furthermore, existing deep learning-based blast load prediction models are hard to be applied in complex urban block scenarios. To achieve rapid and accurate assessment of blast loads in complex urban street blocks, a physics-information and data fusion-driven method is proposed. The core idea of the method is a "spatial partitioning and progressive inference" strategy, which involves constructing distinct rapid prediction models for "the detonation street" and "non-detonation streets." These models then collaborate synergistically via their shared boundary pressures to predict the spatiotemporal evolution of the pressure field across the entire urban block. The two network models incorporate the results from method of images, signed distance fields, and energy density factors to integrate key physical features of the flow field. For the architectures, the two models adopt a 3D-UNet and a cascaded network composed of a 2D-UNet and a 3D-UNet, respectively. The target outputs for both networks were generated using a validated numerical simulation method, which were then used to train the models. Evaluation of the model’s predictive performance demonstrates that the proposed method accurately predicts the spatiotemporal evolution of the pressure field. The relative error between the predicted flow field and numerical simulation results is within 20% in both detonation and non-detonation streets. Moreover, the method effectively captures the pressure-time histories at specified locations. The inference time of the proposed dual-network collaborative method is approximately 2% of the computation time of the corresponding numerical simulation, and the flow field storage cost for a single time step is less than 0.2% of a D3PLOT file, thereby significantly reducing computational and storage costs. This research provides a novel method for the rapid assessment of blast loads in large-scale, complex urban blocks, offering efficient decision-making support for the blast-resistant design and evaluation of urban buildings.
PDF(18)
Aiming at the impact protection problem of heavy-loaded unmanned platform landing, a buffer airbag system is designed to achieve safe landing. Based on the theoretical model, the airbag geometric parameters and vent area were initially determined, and a finite element simulation model was established using the controlled volume method (CVM) to simulate the airbag cushioning process and analyze the impact dynamics and cushioning performance during the landing attenuation process. Through single parameter analysis, the influence laws of vent hole size, critical exhaust pressure, airbag bottom area and height on cushioning performance are revealed. It is found that there is a conflict between the above parameters reducing the maximum overload and increasing the specific energy absorption. In order to solve this problem, the optimal Latin hypercube design sampling is used, and the neural network is combined to build an objective function proxy model. The accuracy of the constructed proxy model is analyzed, and the NSGA-II genetic algorithm is integrated for multi-objective optimization. The results show that the root-mean-square error between the maximum overload value and specific energy absorption of the proxy model are 0.4895 and 0.7262, and the coefficient of determination (R2) are 0.9833 and 0.9364, both greater than the industry benchmark of 0.9. When the size of the exhaust hole is 3952mm2, the critical exhaust pressure is 158kPa, and the airbag bottom area is 1.08m2, the maximum overload is reduced from 16.8g to 14.5g, and the specific absorption energy is stable at 1529J/kg. Experimental verification shows that the maximum overload test value is 15.2g, and the error from the simulation results is only 4.8%, confirming the reliability of the optimization scheme. This research provides efficient and low-cost design technical support for unmanned platform soft landing systems and improves the safety and efficiency of combat deployment.
PDF(34)
To improve the mechanical behaviors and explosion performance of the Al/PTFE reactive materials, short-cut titanium fibers were added to Al/PTFE annular reactive materials, and subsequently assembled with RDX explosive column to form a composite charge. The effects of different titanium fiber contents on the mechanical behaviors of the annular reactive materials were investigated using a universal material testing machine and a split Hopkinson pressure bar. The influence of short-cut titanium fiber contents on the quasi-static pressure, shock wave parameters and thermal damage effects of the composite charge was studied in depth by the free-field explosion test system and spherical explosion container test system combined with the colorimetric temperature measurement technology. The temperature field of explosion flame was reconstructed by the colorimetric temperature measurement method with a high-speed camera, which was based on the gray-body radiation theory. A tungsten lamp calibrated the measurement accuracy of the temperature mapping system, and the fitting relationship between the temperatures and the gray values of the high-speed images was derived to obtain the conversion coefficient. The test results of mechanical properties showed that with the increase of titanium fiber content, the elastic modulus, yield strength, compressive strength valus of Al/PTFE annular reactive materials under the static compression conditions, as well as the yield strength and compressive strength valus under the high-speed impact, all exhibited an initial increase and followed by a decrease, reaching the maximum values at 3% content. The experimental results of explosion performance showed that short-cut titanium fibers could significantly enhance the explosion performance of Al/PTFE-RDX composite charges. When the content of short-cut titanium fibers was 3%, the peak values of the explosion shock wave overpressure, positive phase duration and positive impulse were 37.68 kPa, 695.34 µs and 12.34 Pa·s, respectively.While with 5% content of short--cut titanium fibers, the afterburning effect was the most significant, and the maximum values of the explosion quasi-static pressure, average fireball temperature and fireball duration reached 70.50 kPa, 2782 K and 1668.90 µs, respectively. Analysis of solid explosion products indicated that short-cut titanium fibers could enhance the mechanical strength of the Al/PTFE matrix, delay the fragmentation time of the Al/PTFE annular reactive materials, promote the interfacial reactions, and participate in high-temperature chemical reactions, generating a synergistic effect and positive feedback to improve the mechanical toughness and energy release efficiency of the reactive materials.
PDF(43)
The Mie-Grüneisen mixture model is conveniently used in the multi-component problem with Mie-Grüneisen EOS (equation of states). In the Mie-Grüneisen EOS, the isentropic and Hugoniot curves are two typical reference states curves. However, the curves of these two reference states contain singularity points and cause difficulty when the interface is treated by volume fraction, which is accustomed used as a color function in traditional model. The difficulty lies in that the volume fraction model produces fragments of fluid volumes near the interface due to its diffused style, these volume fragments may encounter the singularity points and make the sound velocity abnormally high at the interface in some isentropic reference curves. On the other side, the singularity points may cause the sound velocity negative for some Hugoniot reference states and interrupt the calculation. To avoid volumes fragments near the interface area, the volume fraction is replaced by mass fraction, and the relative volume is defined by the reciprocal of proportional density of fluid component. This definition makes the relative volume no less than which of fluids mixture. Thanks to the reconstructed relative volume, the sound velocity forms a trough shape at the interface and does not cause high peak value. Moreover, some equations in Mie-Grüneisen mixture model contains the derivatives items of reference states parameters, when these items are defined as weighted average mixture at the interface, they often become negative if weighted average of mass fraction are directly used. To prevent the negative value at the interface, the reference states are optimized at the interface. Numerical examples show that the mass fraction has tiny improvement on the accuracy of results, it makes the sound velocity steady on the isentropic reference states of medium and spend less time steps than volume fraction model. And the mass fraction can be used to correct the negative sound velocity in Hugoniot reference states. Then the calculation is kept smooth and accurate.
PDF(62)
Hydrogen energy, as a zero-carbon energy source, holds broad application prospects in critical defense systems due to its high energy density and zero carbon emissions. To enhance energy utilization efficiency and ensure operational safety, an integrated approach combining experimental and numerical simulations was adopted to systematically examine the effects of hydrogen concentration on explosion dynamics within a confined environment. Experiments were carried out in a cylindrical chamber equipped with high-frequency pressure sensors and a high-speed camera to record transient overpressure and track flame development. Complementing the experimental setup, computational fluid dynamics (CFD) simulations were implemented using a detailed 19-step hydrogen/air chemical reaction mechanism to accurately reproduce the spatiotemporal evolution of flow field velocity during the premixed gas explosion process. Results indicate that the maximum explosion pressure occurred at a hydrogen concentration of 30 vol.%, peaking at 0.62394 MPa. The peak flame area was largest at both 30 vol.% and 45 vol.%, exceeding results at 15 vol.% and 60 vol.% by 14.6% and 6.3%, respectively. The 30 vol.% condition also achieved the peak flame area in the shortest time, at 8.2 ms. Furthermore, geometric constraints at the junction of the cylindrical sidewall and the endwall led to accumulation of unburned hydrogen, causing localized increases in density and pressure and resulting in four clearly discernible high-velocity regions within the flow field. At 9 ms, the flow velocity profile along the centerline exhibited symmetry with a dual-peak structure appearing unilaterally. While the 45 vol.% condition showed an early transient velocity advantage due to intensified local heat release, the 30 vol.% condition demonstrated superior late-stage velocity recovery owing to more stable and sustained combustion near the stoichiometric ratio. These findings underscore the high combustion efficiency and stability achievable near stoichiometric conditions, providing a scientific foundation for the design and optimization of high-efficiency hydrogen combustion systems.
PDF(60)
Integrated with related penetrating test results and mesoscopic finite element simulation analysis, the deformation and failure characteristics of tungsten fiber reinforced metallic glass matrix (WF/MG) composite long rods with different fiber diameters were investigated systematically, and the similarities and differences among the ‘self-sharpening’ behavior as well as the corresponding penetration / perforation performance of various composite long rods were discussed, then the transformation of deformation and failure modes of projectiles under different impact velocities was analyzed in detail. Related analysis demonstrated that due to the differences in the mechanical properties among the tungsten fibers with different diameters, i.e., bending resistance and shear resistance, etc., the corresponding composite long rods exhibit different failure characteristics during the penetration process, and it further affects their penetration / perforation performance. The impact velocity also plays an important role on the deformation and failure modes of composite long rods and the corresponding penetration / perforation performance: when the impact velocity is relatively low, the fibers in the nose of composite rod projectile exhibits unstable buckling phenomenon and gradually disperse during the penetration process, which makes the projectile nose blunt at a certain extent, and induces the increase in the penetration resistance and decrease in the penetration performance; along with the impact velocity increases, in the case that the fiber diameter is small, the fibers on the outer side of projectile nose refluxes back, and when the fiber diameter is large, the fibers mainly behave as shear failure, and it further strengthen the ‘self-sharpening’ behavior as well as the penetration performance of projectile; when the impact velocity and fiber diameter reach a certain upper threshold values, The thickness of ‘edge layer’ in the rod nose is sharply reduced, and thus the ‘self-sharpening’ property is weakened, and the penetration performance of projectile is decayed again. Related research is beneficial to predicting the penetration / perforation performance of WF/MG composite long rods with different fiber diameters under different impact velocities, and optimizing the structural design of projectile as well as the impact velocity, etc.
PDF(35)
Deep coal rock blasting poses high risks, and hydraulic fracturing faces limitations, necessitating the development of controllable rock-breaking technologies. As an advanced high-energy gas fracturing technique, high-energy gas-generating agents demonstrate remarkable advantages in rock fragmentation, providing robust technical support for efficient and safe coal mining. This study focuses on the casing materials of high-energy gas-generating agents, investigating their impact on borehole wall pressure during coal rock fracturing. A comprehensive pressure monitoring system was established, employing three casing materials—transparent PVC, white PVC, and kraft paper tubes—for borehole wall pressure experiments. Attenuation indices and reliability were selected as evaluation metrics to analyze the influence of material physical properties on borehole wall pressure. Results indicate that the initiator, upon ignition, generates stress waves and a small amount of gas. The stress wave induces the first pressure peak, followed by a decline due to gas diffusion. The superposition of reflected stress waves and gas expansion waves forms the second peak, while gas expansion variations produce the third peak. Without the main agent, the initiator group exhibits the lowest pressure peak, shortest pressure rise time, minimal loading rate, limited energy release, and low transmission efficiency. For the three groups containing the main agent, pressure peaks near the high-energy gas-generating agent (10 cm away) approximate 200 MPa, with pressure rise times around 20 ms. The attenuation coefficients of pressure peaks for the three casing materials follow the order: transparent PVC > white PVC > kraft paper tube. The attenuation coefficients of pressure rise times rank as: transparent PVC > kraft paper tube > white PVC. For loading rate attenuation coefficients, the sequence is: white PVC > transparent PVC > kraft paper tube. Due to its high elastic modulus and low Poisson’s ratio, white PVC casing demonstrates optimal performance in pressure peak, rise time, and loading rate near the high-energy gas-generating agent, achieving the highest energy transmission efficiency. Transparent PVC casing exhibits higher pressure peaks and loading rates than the paper tube near the agent but underperforms at longer distances, indicating strong directionality and concentration. The kraft paper tube ensures uniform energy distribution but exhibits the weakest overall energy concentration, along with the longest rise times and lowest loading rates. These findings provide a theoretical foundation for optimizing high-energy gas-generating agent designs and enhancing rock-breaking efficacy.
PDF(48)
Industrial electronic detonators are usually filled with relatively sensitive detonation agents, which makes electronic detonators in the production and application process, prone to accidental explosion, there is a certain safety risk. Target:In order to meet the needs of industry safety and market, this paper studies a new no-primary electronic detonator. Methods: The main methods used were theoretical analysis of working mechanism, numerical simulation of blade speed, high-speed photography and underwater explosion test methods for product initiation capability.Conclusion:The rationality of its structure is proved through a series of tests. If the lead plate perforation test shows that the electronic detonator is 400mg, the second main charge is 200mg, and the third main charge is 320mg, The pressure density is 1.56 g/cm3, At the pressure density of the second load is 1.41 g/cm3, Three-pack in bulk, The detonation transmission of the detonator is relatively stable, Can form a stable detonation; In contrast with the traditional nonexplosive detonator, It shows that the axial detonator of this structure is large; The closing diameter of the pilot generator is controlled in the 5.6~5.7mm range, Can realize the combustion to detonation and obtain a reliable detonator flying speed. The product structure design of the study eliminated four drugs compared with the traditional detonator structure, which both simplifies the production process and improves the safety. The rationality and advantages of the structure are verified by lead plate test and underwater explosion test.
PDF(39)
For the purpose of preventing propylene explosion risk in production and use, propylene explosion limit was tested by 12L spherical exlosion device to study the relationship between explosion limits and various initial temperature(20~180℃)or pressure(0.1~0.9MPa)in air. The study found that with the initial temperature and pressure rising,the upper explosion limit obviously elevate,but the low explosion limit decrease slightly,the explosion limit expand. At an initial temperature of 180℃, as the pressure increases the increase of the upper explosion limit of propylene is significantly higher than the linear increase, the content of carbon powder in the explosion products increased significantly, and the lower explosion limit of propylene changed from linear to slide-like curve. The coupling effect of initial temperature and initial pressure is obviously higher than that of single factor, and the influence on the upper explosion limit is obviously higher than that of the lower explosion limit. In the range of test temperature and pressure, the coupling effect is as follows : the upper explosion limit increases by 108 %, and the lower explosion limit decreases by 18.05 %. The single factor effect of initial temperature : the upper explosion limit increased by 3.8 %, and the lower explosion limit decreased by 3.41 %.The single factor effect of initial pressure : the upper explosion limit increased by 51.3 %, and the lower explosion limit decreased by 2.44 %. In this paper, the influence surface and fitting formula of initial temperature and initial pressure on the explosion limits of propylene-air mixtures are provided.
PDF(111)
Novel low-yield earth-penetrating nuclear warheads utilizing multi-point focused explosions pose a severe threat to deep underground structures. Addressing the critical challenge that traditional single-point simulations fail to replicate the synergistic damage effects inherent in such multi-point detonations, this paper innovatively designs and develops a vacuum chamber-based simulation test system for large-yield multi-point focused explosion cratering effects. The core innovation lies in the unique application of vacuum chamber technology, enabling efficient, cost-effective simulation of these complex phenomena with high result repeatability. Based on vacuum chamber explosion simulation theory, we established the similarity laws governing large-yield multi-point explosion cratering, determining key parameters including vacuum chamber pressure and simulated multi-source cavity pressure, while synchronization tests verified simultaneity across explosive sources. Referencing the US "Palanquin" underground nuclear test, we conducted vacuum chamber simulations for three-point sources under deep burial (4.3 kt, 85 m depth) and shallow burial (5 kt, 20 m depth) scenarios, comparing results with single-point explosion prototype data and empirical formulas. Results demonstrate that multi-point explosions significantly enhance crater radius, volume, and free-surface projection area compared to single-point events, dramatically expanding the damage zone, with explosive burial depth profoundly influencing the effect. This study pioneers a first-of-its-kind vacuum chamber multi-point explosion simulation system, providing an indispensable experimental platform and robust theoretical foundation for accurately assessing damage mechanisms and effectiveness of earth-penetrating nuclear multi-point strikes on deep underground engineering, holding substantial value for protective structure design and related engineering applications.
PDF(104)
To investigate the coupled effects of trajectory angle and pitch angle on the deflection characteristics of projectiles penetrating thin concrete targets, an extensive numerical simulation study was systematically conducted, focusing primarily on the oblique penetration scenarios of single-layer concrete thin targets. The projectile was divided into six distinct segments (the nose section comprising 2 segments and the body section divided into 4 segments) for detailed force analysis to accurately capture its dynamic response. Various combinations of trajectory angles (ranging from 5° to 30°) and pitch angles (ranging from -6° to 6°) with different magnitudes and directions were selected to examine their individual and combined influences. The reliability of the numerical simulation method was rigorously verified based on the penetration test results of projectiles with different trajectory angles and pitch angles into two-layer spaced concrete targets. The results indicate that the deflection of the projectile is jointly caused by the reversal of the force direction on the projectile head and the change in the direction of the deflection moment induced by the forward motion of the projectile body during penetration. Under positive trajectory angle conditions, the trajectory exhibits an upward deflection. If a pitch angle is present, the sign of the pitch angle determines the direction of the trajectory deflection. When the trajectory angle and pitch angle are in the same direction, the attitude angle of the projectile after exiting the target first decreases and then increases in the opposite direction. Conversely, when the trajectory angle and pitch angle are in opposite directions, a smaller pitch angle causes the attitude angle of the projectile to continuously increase after exiting the target. In this scenario, a larger trajectory angle leads to the projectile undergoing three deflections during penetration. If the pitch angle exceeds 2°, the attitude angle of the projectile after exiting the target first decreases and then increases in the opposite direction.
PDF(37)
In order to quantitatively evaluate the overload stability of defective charges, a charge overload test system that can take into account both high overload pressure and wide pulse was innovatively established, and the overload stability of charges with different defects was tested. By quantifying the influence of the experimental system on the characteristic value of charge load, the correlation mechanism between charge response behavior and image gray level was revealed. By introducing the conversion factor of testing device, the overload stability evaluation model of defective charge was proposed, and the response critical pressure threshold of different defective charge was predicted. The results indicate that the overload peak value greater than 1GPa and high impulse pulse width greater than 100μs can be achieved. With the increase of defect diameter, the response level of loading response increases significantly. The critical pressure of combustion reaction decreases from 0.71gpa to 0.26gpa with the increase of charge defect diameter from 0mm to 12mm. When the defect diameter of the charge reaches 10mm, the critical pressure of deflagration reaction is 1.56GPa. With the increase of defect diameter, the critical pressure of deflagration reaction decreases to 1.25GPa when the defect is Φ12mm. The reaction critical pressure predicted by the model is within the confidence range of the experimental data surrounded by the minimum reaction overload pressure and the maximum unreacted overload pressure, which verifies the reliability of the model, and provides theoretical and experimental data support for the safe service of defective charge.
PDF(54)
In order to explore the propagation characteristics of P wave in nonlinear oblique joints rock mass, the method combing theoretical analysis, comparative verification and numerical calculation is adopted. Firstly, the hyperbolic joint model with normal nonlinear deformation and tangential linear deformation is introduced. Based on the interaction relationship between stress wave and linear joint, the propagation equation of P wave incident oblique joints is deduced according to the wave theory, Snell theorem, conservation principle of wave front momentum, displacement discontinuity theory and superposition principle. Then, based on the parameters of incident P wave and the conditions of jointed rock mass in literature, the transmission and reflection coefficients are calculated and found to be very close, which verified the accuracy and feasibility of the theoretical model. Furthermore, the auxiliary function of
PDF(26)
A high-pressure physical property research technology for metal powders was established based on laser driving method. Through target optimization design and experimental verification, while achieving the regulation of shock wave loading characteristics, the technical difficulties caused by the lack of fixed geometric shapes in powder materials for measurement have been solved; The use of local coating method in the target structure solves the influence of adhesive on the thickness measurement of quartz standard material, ensuring the authenticity of the data. By utilizing three-dimensional CT imaging technology to characterize the assembly quality of experimental targets, micro targets that meet the requirements of laser driven metal powder high-pressure physical property diagnosis were obtained through improved assembly methods, and the development of targets with different initial densities was also achieved. The experimental results show good data consistency, which is consistent with the independently calculated WEOS simulation results and can effectively distinguish the data trends under different initial densities. This experimental technique can be extended to the study of high-pressure physical properties of other powder particles.
PDF(132)
The dynamic response and damage assessment of reinforced concrete (RC) piers under lateral impact loads are investigated in this paper. High-fidelity finite element models of RC piers under lateral impact are developed established using the explicit dynamic analysis software LS-DYNA. The finite element models are calibrated by using the test data from lateral impact tests of RC piers. The influence of impact velocity, impact mass, impact location, and axial compression ratio on the dynamic response and damage evolution of RC piers are investigated. Based on the residual load-carrying capacity and residual displacement, the indicators of relative residual deformation and relative residual load-carrying capacity are proposed. The corresponding values of relative residual load-carrying capacity for slight damage, moderate damage, severe damage, and collapse are determined. Moreover, a mapping relationship between relative residual deformation and relative residual load-carrying capacity of RC piers with various axial compression ratios and impacted at different impact locations is established. A new damage assessment method for RC piers under impact load is proposed based on the mapping relationship. The research results indicate that RC piers subjected to impact at the mid-column position primarily exhibit flexural-shear failure, where as local shear failure predominantly occurs when the impact is at the column base. As the impact velocity and mass increase, the residual displacement increases significantly, while the residual bearing capacity decreases. The axial compression ratio within the range of 0.2 to 0.4 has a limited effect on the peak impact force and peak displacement but significantly affects the residual displacement when the impact occurs at the mid-column. When the mid-column region and the column base region are subjected to lateral impact, there exists an approximate linear relationship between relative residual deformation and relative residual load-carrying capacity, where the greater the relative residual deformation, the smaller the relative residual load-carrying capacity. Under equal conditions of relative residual deformation, the relative residual load-carrying capacity of column base impact is lower than that of mid-column impact, with a greater decrease in residual load-bearing performance. When the mid-column position and the column base position are subjected to lateral impact, there exists an approximate linear relationship between relative residual deformation and relative residual load-carrying capacity, such that the greater the relative residual deformation, the smaller the relative residual load-carrying capacity. Under conditions of equal relative residual deformation, the relative residual load-carrying capacity of the base-column impact is lower than that of the mid-column impact, with a more significant decrease in load-carrying capacity. The research findings could provide theoretical support for the impact resistance design and damage assessment of RC piers in practical engineering applications.
PDF(43)
Layered rock masses are prone to bedding plane cracking or even large-scale collapse under impact loads such as blasting. In engineering practices, bolts or cables are commonly employed for anchoring support. This study conducted dynamic impact tests on bedded sandstone specimens under four anchoring conditions: unanchored, end-anchored, half-anchored, and fully-anchored. The effects of different anchoring methods on the dynamic mechanical properties, energy dissipation patterns, and fracture fractal characteristics of layered sandstone were analyzed. The results show: The strength of unanchored specimens decreases first and then increases with the increase of bedding plane angle, showing a "V"-shaped curve. After anchorage, the strength of the specimens is significantly improved. As the anchorage length increases, the curve gradually transforms into an inverted "V"-shaped characteristic. From an energy perspective, the transmitted energy trends of all four specimen types are similar to their strength variations. With increasing bedding angle, the reflected energy curve exhibits an inverted "V" shape, the transmitted energy gradually decreases, while the dissipated energy increases. The anchoring method primarily influences the overall magnitude of these curves. The fragments from failed specimens exhibit distinct fractal characteristics. The fractal dimension D shows an inverted "V" trend with bedding angle variation. Full-anchor specimens display the least fragmentation, while no-anchor specimens suffer the most severe damage. Based on this, the unit dissipated energy index was calculated, presenting a "V"-shaped curve. Full-anchor specimens exhibit the highest overall unit dissipated energy index, indicating their superior resistance to damage. The research findings provide valuable references for the anchoring support design of layered rock mass engineering.
PDF(35)
Coal dust explosion has become one of the most serious accidents in underground coal mines due to its powerful destructive force and extensive damage range. Using the Box-Behnken experimental design method, the influence of multi-factor coupling effects on the intensity of coal dust explosion during the transient explosion reaction process was studied. A total of 45 groups of 20L spherical explosion tests were conducted, observing the macroscopic characteristics of the intensity of coal dust explosion under the coupling effects of five factors: coal dust concentration (A), coal dust particle size (B), coal volatile matter (C), ignition energy (D), and ignition delay (E). The explosion process was monitored by measuring pressure changes, and the maximum explosion pressure (response value Y1) and the maximum explosion pressure rise rate (response value Y2) were determined from the pressure-time curve. The Design-Expert software was used to analyze the experimental results to establish a quadratic regression model for response values Y1 and Y2. The results show that in the variance analysis (ANOVA), the coefficient of determination (R) for Y1 and Y2 is 0.9771 and 0.9258, respectively, indicating a good fit between the model and experimental data. The single factor that has the greatest influence on the maximum explosion pressure (Y1) is ignition energy and ignition delay, and the single factor that has the greatest influence on the rise rate of the maximum explosion pressure (Y2) is coal dust particle size and ignition delay. In the quadratic regression model, the significant two-factor interaction affecting Y1 are AB, AD, AE, BC, CD, CE, and DE, while significant two-factor interaction affecting Y2 are AE, BC, BE, CE, and DE. Among them, ignition delay plays a decisive role in response values Y1 and Y2.The research results can provide a theoretical basis for dust explosion prevention work in underground coal mines.
PDF(68)
Concrete pipelines are widely used in major water transmission network projects in China, such as the South-to-North Water Diversion Project. However, buried pipelines in mountainous areas are prone to damage and leakage due to rockfall impacts. To investigate the protective effect of ground concrete cushion layers on buried pipelines, field rockfall impact tests were conducted by pre-burying multi-section bell-and-spigot concrete pipelines and casting in-situ concrete cushions on the ground. Combined with the DH8302 dynamic strain testing system, the spatial distribution characteristics of dynamic strain in the pipeline body and the variation law of earth pressure at the bell-and-spigot joints were analyzed. The LS-DYNA numerical simulation software was used to establish a detailed model of the rockfall impact test, and the reliability of the numerical model was verified by comparing simulation results with test results. By increasing the impact energy of rockfalls, the failure characteristics of buried bell-and-spigot concrete pipelines were studied. The influence mechanism of concrete cushion parameters (thickness and strength) on the protective effect was further analyzed by varying these parameters. The results show that: (1) Under the condition of a burial depth of 2 m, unstable crack propagation in the pipeline body is more likely to cause leakage of bell-and-spigot concrete pipelines under rockfall impact; (2) The peak tensile strain in the pipeline body decreases nonlinearly with the increase of cushion thickness and strength. The cushion thickness must exceed a critical value (15 cm) to significantly dissipate energy, and there is an optimal strength range (C30-C35) – excessive strength enhancement will reduce protective efficiency; (3) Cushion thickness accounts for 74% of the protective effect contribution, indicating that the design principle of "geometry prior to material" should be followed. It is recommended to use a concrete cushion with a strength of C30-C35 and a thickness of ≥0.2 m, which can significantly reduce the risk of pipeline impact damage and provide a quantitative design basis for pipeline protection in mountainous areas.
PDF(71)
Regarding the calculation problem of the thickness limit of high-strength steel-concrete composite structures under the impact of slender thin-walled projectiles, this paper carried out tests on the impact of composite targets by slender thin-walled projectiles. Based on the test results, the protection mechanism of the composite structure and the failure modes of the projectile structure were analyzed. On the basis of the original thickness limit calculation model, considering the key factor of the projectile structure strength, a new thickness limit calculation model was then proposed, and the relevant parameters were empirically discussed. The research results show that: The protection mechanism of the high-strength steel-concrete composite structure lies in that the high-strength steel provides material strength, and the concrete back plate provides support stiffness, with the two complementing each other's advantages. Since the slender thin-walled projectiles are prone to compressive expansion and cracking failures during the impact process, the influence of the projectile structure strength on the impact effect must be considered in the calculation model. The design of the composite structure needs to take into account both the mechanical properties of the high-strength steel and the thickness limit of the composite structure. In addition, this paper points out that the calculation model has some shortcomings, such as the empirical nature of the parameters and the conservative nature of the calculation results. The model still needs to be revised in subsequent research. The research achievements of this paper can provide a theoretical basis for the design and application of high-strength steel-concrete composite structures in the field of protection engineering.
PDF(95)
The load distribution of building surface under blast wave has a direct impact on the failure mode and degree of building. In order to study the distribution of blast wave load of building surface under surface burst, firstly, the fine scaled experiments under laboratory environment were conducted. The blast wave pressure-time curves on the surface of building model under the situation of surface burst of spherical charge as well as the distribution law of blast wave characteristic parameters were obtained. Subsequently, the numerical simulation method of blast wave propagation was developed and verified by the experimental data. Through simulation, the blast load distribution and time-histories of blast pressure on the rear face of building were analyzed. Finally, the theoretical method based on blast wave time-history analysis and superposition rule was proposed, and the quantitative analysis model of the blast load distribution on the rear face of building which was verified by numerical results was obtained. The results show that the maximum blast load on the front face of building located at the bottom of the building, which the overall distribution was relatively uniform. The blast load on the rear face of building was mainly concentrated on the two sides of the top angle and the central axis, which was formed by the superposition of the diffraction waves from top and side edges, and the maximum overpressure occurred at the intersection position of different diffraction shock waves, which is affected by the building size and explosion distance. The research results can provide guidance for the damage assessment and design of building under explosion damage.
PDF(93)
To meet the need for accurate and rapid prediction of overpressure generated by an explosion, a graph neural network (GNN)-based artificial intelligence model was proposed in this paper for predicting the spatial and temporal distribution of the blast overpressure. The model relies on high-fidelity training data generated through computational fluid dynamics (CFD) simulations using the open-source software blastFoam, and the validity of the numerical simulations was validated against experimental data from existing literature. In the simulations, the computational domain was discretized using hexahedral meshes, and key physical parameters—including pressure, velocity, and node type—were extracted and converted into structured graph data via mesh remapping technology. This approach enabled the construction of two specialized datasets: a free-field explosion dataset and a confined explosion dataset for TNT, which serve as the foundation for training and evaluating the GNN model. The GNN model contains three modules: an encoder, a processor and a decoder. The predicted results of the pressure field can be output through inputting the standard graph format data. The GNN model was trained using the two training datasets for the two specialized scenarios, separately. The root mean square error (RMSE) and the coefficient of determination (R2) of the model on the testing datasets were monitored, and the predicted results were compared with the computed results of the CFD. All the above comparisons show that the GNN-based model proposed in this paper attains good predicted results in both the free-field explosion and the confined explosion scenarios. The GNN-based model has the advantages in extracting strong feature under small samples, rapid prediction with stratified accuracy, and versatile applications. Moreover, the GNN-based model can achieve the prediction of the blast overpressure field of the three-dimensional space both in temporal and spatial dimensions. In light of the GNN-based model for rapidly predicting the overpressure field, it has the potential to be implemented in protective engineering, ammunition engineering, and blasting technology.
PDF(60)
To augment the ballistic protection capabilities of armor systems, an investigation into the impact resistance of composite structures comprising silicon carbide ceramics and novel twinning-induced plasticity (TWIP) steel has been undertaken. Employing a light gas gun for experimental impact testing, alongside microstructural characterization and numerical simulation, the study focused on the spall strength, deformation mechanisms, and damage characteristics of the ceramic-TWIP steel composite under high-velocity impact loading. The experimental outcomes revealed that the composite structure demonstrated a 22.76% enhancement in spall strength and a 7.09% increment in strain rate response compared to the pristine TWIP steel. The composite structure exhibited reduced spallation, diminished crack propagation, and a lower incidence of micro-voids, indicative of superior impact resistance performance. Microscopic analysis has unveiled the damage mechanisms of materials under impact loading, including the formation, aggregation of micro-pores, and the initiation of primary cracks. Numerical simulations using LS/DYNA were conducted to research the impact resistance of such composite structures, with experimental results validating the accuracy of the models. Stress distributions at various moments during the impact process were analyzed numerically, and the critical impact velocity for crack steel properties on the impact resistance of the composite structure. This research provides an important theoretical foundation for the application of these novel metal/ceramic composite structures in the field of impact protection.
PDF(116)
In order to investigate the impact of target damage on projectile penetration performance, a series of penetration experiments were conducted on a concrete target utilising a former jet and a subsequent kinetic energy projectile. The critical factors influencing the performance of pre-damaged concrete penetrated by the projectile were analyzed. The relationship between the strength of the concrete materials in the pre-damaged concrete target was determined. Based on this, a semi-empirical model of projectile penetration of pre-damaged concrete was established by combining the aforementioned cavity expansion theory with the results of the preceding analysis. The impact of projectile and target parameters on the performance of secondary penetration of the projectile was then analyzed. The findings indicate that the impact of pre-damaged concrete on the depth of projectile penetration is contingent upon the discrepancy in crater volume and concrete damage. It can be posited that the damage to the target is the predominant influencing factor. When there is a finite-length damage zone within the concrete target and the diameter of the cavity of the target is between 0.3 and 0.5 time the diameter of the projectile, the effect is even less pronounced. When a finite-length damage zone exists within the target, the pre-damage cavity is 0.3-0.5 times the diameter of the projectile. In this instance, the gain in depth of penetration is most pronounced. In the event of penetrating damage to the target, a ratio of 0.3 between the diameter of the target tunnel and that of the projectile is observed. The difference in penetration depth between the pre-damaged target and the pre-drilled target is found to be greater, with a gradual increase in this difference as the ratio increases further. When the damage state of the target is certain, decreasing the projectile diameter or increasing the CRH of the ogive-nosed projectile is more advantageous to increase the depth of penetration.
PDF(47)
The calculation method of explosion relief area for lithium-ion battery thermal runaway (LIBTR) environmental structures is still unclear. Using an 8L cylindrical explosion test device, five discharge diameters of 10.5mm, 15mm, 21.2mm, 30mm and 60mm were set to simulate the explosion relief law of LIBTR environmental structures. The results show that the explosion relief pressure Pred of the gas (BVG) released by thermal runaway of lithium-ion batteries is higher than the Pred of the BVG-graphite powder mixture, and the influence of solid particles ejected by thermal runaway can be ignored; Pred decays exponentially with the increase of the discharge diameter and grows logarithmically with the opening pressure Pstat of the explosion relief device; combined with the specifications, the calculation formula for the explosion relief area of lithium-ion battery structures is obtained, and the commonly used pressure relief ratio C is given as 0.11. The research results provide a reference for the explosion relief of lithium battery environmental constructure.
PDF(89)
In this study, it is proposed to combine the negative Poisson's ratio structure with ultra-high toughness cementitious composites (UHTCC) to improve the explosion resistance of the blast wall. And through a combination of the explosion experiment and numerical simulation, the anti-explosive property of the negative Poisson's ratio slab has been studied, in order to prove the superiority of the anti-explosive properties of the negative Poisson's ratio UHTCC slab. Firstly, the negative Poisson's ratio structure was constructed by using concrete 3D printing technology, and the finite element model is verified by the results of the contact explosion test. On this basis, the finite element model is used to simulate and analyze the effects of different materials of slabs, different structures of slabs, different cell concave angles and different solid layer thickness ratios on the structural damage patterns and the ability of energy absorption under contact explosion. The results show that: (1) Due to the high toughness, explosion resistance of UHTCC slabs is significantly better than the concrete slabs.The UHTCC slabs all remained intact and the concrete target slabs were all penetrated. (2) Negative Poisson's ratio slab has the best ability to absorb energy during three kinds of structures, while the solid slab is more able to maintain the structural integrity. (3) When the negative Poisson's ratio of the cell concave angle is 61° , the structure has optimal explosion resistance, and smaller and larger angle both reduce the explosion resistance of structure. (4) When the thickness of the negative Poisson's ratio structure is too large as a proportion of the total thickness, the slab is severely damaged. Increasing the solid layer thickness of the backburst surface of the slab or increasing the solid layer thickness of the explosion-facing surface and the backburst surface at the same time is conducive to weakening of the blast shock wave and improving structural integrity. This study confirmed the superiority of the explosion resistance of negative Poisson's ratio UHTCC slab, and provides a theoretical basis for the design of blast walls based on negative Poisson's ratio structure.
PDF(117)
In order to study the anti-explosion performance of a single-room reinforced concrete building under internal explosion loads, a full-scale reinforced concrete single-room building, whose dimensions were 4m×4m×3m, was designed and constructed. For the internal explosion test, 3kg TNT was placed in the geometric center of the room. Sensors were installed at the center of the shear wall and roof to record data and analyze the damage characteristics of the single-room structure. In addition, an anti-explosion numerical model of the reinforced concrete single-room structure was established and verified using the LS-DYNA software. The weight of the explosives in the numerical model was changed to study the damage process and shock wave propagation law of the single-room building. Based on the experimental and simulation results, the damage modes of the single room structure were categorized by the dimensionless weighted parameter Dr, and relevant empirical formulas were obtained through data fitting. The results show that when 3kg TNT explodes in the geometric center of the room structure, the single-room structure exhibits roof bulging, with long cracks appearing along the roof edges. However, the whole structure does not collapse; Under the internal explosion condition, the local damage characteristics of reinforced concrete buildings are not only closely related to the explosive yield, but also significantly affected by the design of structural connection nodes and structural details; Due to the delayed dynamic response of reinforced concrete, the next shock wave has acted on the building before the last shock wave has reacted obviously, which subjects it to multiple impacts within a very short time; By varying the charge weight, five damage-aggravating modes (Model I to Model V) were identified. The five damage modes were quantitatively defined using the weighted parameter Dr, and a function curve relating it to the explosive equivalent was fitted. These research findings can provide a reference for damage assessment of shear wall-structured rooms.
PDF(98)
Reinforced concrete (RC) shed serves as an effective in-situ solution for rockfall protection along mountainous highways and railways. Using the commercial software LS-DYNA, refined numerical simulations were conducted to investigate the damage and failure assessment of a prototype framed T-beam type RC shed under rockfall impact. The simulations considered scenarios both with and without cushions, including 600 mm and 1200 mm sand cushions, as well as 1200 mm sand-expandable polyethylene (EPE) composite cushion. Firstly, a refined finite element model of a prototype framed T-beam type RC shed located on the Shanghai-Kunming railway under rockfall impact was developed, of which the rockfall masses ranging from 1 t to 30 t and impact velocities ranging from 10 m/s to 57 m/s. Secondly, by comparing with the results of existing impact tests on bare RC slab, as well as RC slabs with sand and EPE cushions, i.e., impact force-time history of the drop hammer, acceleration and penetration depth-time histories of the rockfall, as well as reaction force and deflection-time histories of the RC slabs, the accuracy and reliability of the adopted material constitutive model, mesh size, contact algorithm, and corresponding parameters were validated. Furthermore, the damage patterns and dynamic responses of the prototype shed without cushion, with sand cushion, and with sand-EPE composite cushion were compared and analyzed. Finally, taking the maximum penetration depth of the rockfall reaching the total thickness of the roof slab and cushion as the failure threshold of the shed, the corresponding relationship between the rockfall mass and the critical impact velocity was established, which enabled rapid assessment of protective performance of sheds. It indicates that: (1) Under the impact of a 15 t rockfall at velocities of 10 m/s and 25 m/s, the damage to the shed without cushion is primarily concentrated in the impact area of the roof slab. On average, the use of sand cushion and sand-EPE composite cushion reduces the peak impact force by 92.8% and 91.6%, respectively. The maximum deflections, ranging from 2 mm to 20 mm, indicate only slight damage to other flexural components of the shed; (2) At impact velocity of 10 m/s, the sand-EPE composite cushion exhibits superior buffering and energy dissipation performance compared to the sand cushion. However, with impact velocity increasing to 25 m/s, the EPE in the composite cushion is rapidly compacted, leading to a diminished protective effect. In this scenario, the impact force and energy transferred to the roof slab with the composite cushion are 89.3% and 37.8% higher than those with the sand cushion, respectively; (3) The critical impact velocity of rockfall corresponding to the failure damage of the shed follows an exponential decay trend as the rockfall mass increases. The application of cushions can increase the critical impact velocity by 52% to 155%, significantly improving the protective performance of the shed.
PDF(67)
In order to study the influence of constraint conditions on the reaction characteristics of CL-20-based PBX explosive after non-impact ignition, a variable constraint ignition test device was designed. Combined with high-speed camera and pressure sensor, the reaction intensity, reaction pressure growth and air shock wave overpressure of CL-20-based PBX explosive under different constraints were analyzed. Furthermore, the relationship between the constraint conditions and the reactivity of explosive charge is analyzed by comparing with the peak value of complete detonation air overpressure. The results show that the non-impact ignition reaction process of CL-20-based PBX explosive under constraint conditions is divided into two stages : slow growth of reaction pressure and rapid growth of reaction pressure. With the increase of constraint strength, the distinction between the two reaction stages is gradually not obvious. The constraint conditions have a significant effect on the reactivity of explosive charge. When the shell thickness is 6mm and the strength of bursting disc is 2MPa and 50MPa, the reactivity of explosive is 0.11 and 0.14 respectively. When the shell thickness is 20 mm and the bursting strength is 2 MPa, the charge reactivity is 0.31. It can be seen that the reaction intensity of CL-20-based PBX explosive can be effectively reduced by weakening the mechanical constraint strength.
PDF(19)
Small sample size and unavoidable uncertainty seriously hinders the research of detonation experiments with multi-physical attributes. Probability learning on manifold (PLoM) involves diffusion map and Ito projection sampling, which can generate sufficient dataset satisfying the detonation physical mechanism. And uncertainty quantification of experiment can be fulfilled through PLoM. To begin with, scale transformation is implemented on the experimental data with multi-physical asset of insensitive high explosive PBX 9502. The training set is then obtained through the normalization of the scale matrix by means of principal component analysis. To make it further, an altered high-dimensional Gaussian kernel density estimation is utilized to derive the probability measure of the random matrix associated with the training dataset. Meanwhile, diffusion map is used to deduce the nonlinear manifold based on the training dataset. Sampling on the manifold is fulfilled through Itô-MCMC generator defined by a dissipative Hamilton system driven by the Wiener process. At last, the learning set is obtained via inverse transformation. The result shows that the Gaussian statistics obtained from random numbers generated from PLoM coincide with the statistical information of density of PBX 9502 calibrated by Los Alamos National Laboratory (LANL) and Prof. Chengwei Sun. Furthermore, the double logarithm model related to the distance to detonation and initial impact stress is constructed through the data generated. It also holds for the relationship between the time of detonation and initial shock stress. Fitting precision of the curve is almost equivalent to the accuracy of LANL, however the cost is negligible. More accurate digital test result is obtained through the learning and processing of existing experimental data via PLoM. PLoM is general enough to extend to detonation experiment of other type of explosives.
Hypergravity centrifuge model testing serves as an effective method for simulating prototype explosion effects, whose successful application relies on soil simulants capable of replicating the dynamic response of in-situ soil. To address the challenges of particle size effects and material similarity in centrifuge modeling of explosions in sandy gravel, this study aims to establish a systematic methodology for the preparation and validation of such simulants. Through theoretical analysis, the soil key parameters governing ground shock effects under explosions were identified as density and wave velocity (wave impedance), which are fundamentally controlled by the soil's gradation characteristics. Based on this premise, twelve types of simulants with varying maximum particle sizes were systematically prepared using four scaling methods: the removal method, equal quantity replacement method, similar gradation method, and hybrid method. Through void ratio tests and bender element testing under effective confining pressure, quantitative relationships were revealed between the extreme void ratios of sandy gravel and its fines content and mean particle size. Based on this, an empirical predictive model for the small strain elastic modulus was established. Comparison of the model-predicted wave velocities with in-situ measured data indicates that the coefficient of uniformity, fines content, and mean particle size are the key controlling indices for achieving dynamic similarity in sandy gravel under explosion loading. Among these, the simulant prepared by the equal quantity replacement method, with a maximum particle size of 10 mm, demonstrated the closest equivalence to the in-situ soil in terms of the aforementioned indices. Hypergravity centrifuge explosion tests using this equivalent simulant further verified that the attenuation law of normalized peak accelerations within the source plane corresponds highly consistently with the in-situ data. This research confirms that by controlling key gradation indices and employing the equal quantity replacement method, it is possible to successfully prepare simulants that are equivalent to in-situ sandy gravel in their dynamic response to explosions. This provides a practical and effective technical pathway for centrifuge model testing in related fields.
Aiming at the limitations of traditional metal jets in penetrating concrete targets, such as limited damage range and insufficient dynamic response, a novel double-layer energetic composite liner structure with a truncated inner layer made of high-entropy alloys/aluminum/polytetrafluoroethylene (HEA/Al/PTFE) was proposed for the first time. The hemispherical composite liner’s HEA layer was prepared using vacuum arc melting, while the Al/PTFE inner layer was formed through powder compaction and sintering. To thoroughly verify the performance advantages of the composite liner, two types of shaped charge structures were fabricated during the experimental phase for comparison: one with the composite liner and the other with a single-layer HEA liner. C35 plain concrete cylinders were used as targets, with single-point initiation at the center of the charge top. Additionally, numerical simulations of the jet formation process were conducted using the commercial finite element software ANSYS-LS-DYNA. The explosive and liner were modeled with the Smoothed Particle Hydrodynamics (SPH) algorithm to accurately capture the dispersal behavior during jet formation, while the casing was simulated with the Lagrangian algorithm to describe the expansion and fragmentation process of the outer shell. In the simulation, the high-temperature and high-strain-rate mechanical behaviors of HEA, Al/PTFE, and 45 steel were described using the Johnson-Cook constitutive model. The explosive was modeled with the classical JWL equation of state, and air was treated as an ideal gas. All relevant parameters were sourced from published literature. Based on the axisymmetric curvature characteristics of the hemispherical liner and the material discontinuity introduced by truncation, a partitioned formation theoretical model was further established. An energy loss coefficient η (η = 0.2) was introduced to modify the detonation energy transfer process. According to the truncation angle θ0, the composite liner was divided into two regions with different physical mechanisms. The jet radius and slug radius for each region were derived using mass and momentum conservation. Experimental results show that both the composite liner and the single-layer HEA liner can form stable penetrating jets, achieving complete penetration of the concrete targets. Compared to the single-layer HEA liner, the composite structure significantly enhances the fragmentation and crack propagation capabilities inside the concrete. Numerical simulation results indicate that the Al/PTFE inner layer exhibits a “coating and cohesive” effect on the HEA jet, effectively suppressing radial dispersion and improving the continuity of the mid-section of the jet. However, multiple collision-following-separation behaviors between the inner layer and the main jet delay the system from reaching dynamic equilibrium. The established partitioned formation theoretical model demonstrates good predictive accuracy, with relative errors of less than 15% between the predicted jet and slug radii and the numerical simulation results. Further parametric analysis reveals that the thickness and height of the inner layer significantly influence jet formation. The optimal parameter combination is a thickness of 3.5mm and a height of 12mm, which achieves the best balance between suppressing radial dispersion, maintaining jet length, and enhancing mid-section cohesion. This composite liner effectively integrates the excellent mechanical properties of HEA with the high energy release characteristics of Al/PTFE. The established partitioned formation theoretical model provides a reliable theoretical basis for the design of hemispherical composite liners. The research findings offer important theoretical and experimental support for the optimized design and engineering application of novel energetic composite liners.
High-entropy alloys (HEAs), as a novel class of high-performance metallic materials, have demonstrated considerable potential in the fields of damage and penetration mechanics. This study investigates the application of CoCrFeNiCux HEAs as liner materials for explosively formed projectiles (EFPs), with the objective of enhancing EFP formation quality and damage efficacy through structural optimization of the liner. Quasi-static and dynamic tensile tests were conducted to characterize the mechanical properties of the HEAs with different copper contents (x=0 and x=1). The experimental data were used to fit parameters for the Johnson-Cook (J-C) constitutive model. The results indicate that both HEA compositions exhibit outstanding plasticity, ductility, and positive strain-rate sensitivity, with dynamic yield strength increasing significantly under high strain-rate loading. Numerical simulations were performed using the nonlinear finite element software AUTODYN to compare the EFP formation processes between conventional copper liners and the proposed HEA liners. The simulations revealed that the superior strength of the HEAs impeded the complete closure of the projectile tail when using a conventional uniform wall thickness liner geometry. To address this issue, a uniform variable wall thickness design was implemented for the HEA liners. This optimization successfully improved the formed EFPs, resulting in length-to-diameter ratios of 2.0 for x=0 and 2.5 for x=1, with velocities reaching
In response to the insufficient lightweight issue of the baffle plate for the nose end frame with an aluminum alloy stiffened structure in active civil aircraft, a new type of aluminum foam sandwich baffle structure is proposed based on an in-depth exploration of the energy absorption mechanism of aluminum foam sandwich structures against bird impact. This innovative design employs an asymmetric panel configuration that includes a highly ductile 2024-T3 aluminum alloy upper face sheet, a high-strength
Machine learning techniques have been increasingly applied to the prediction of material behavior and have demonstrated clear advantages over conventional constitutive modeling approaches. The objective of this study was to develop an accurate and computationally efficient data-driven constitutive description for metallic materials under coupled temperature and strain-rate loading conditions. A CoCrFeNiMn high-entropy alloy was selected as the representative material system.Compression experiments were performed over a wide range of temperatures and strain rates to obtain true stress–strain data. Based on the experimental results, a modified Johnson–Cook constitutive model was calibrated to describe strain hardening, strain-rate sensitivity, and thermal softening effects. The calibrated model was then implemented in finite element simulations to generate a large, physically consistent dataset spanning broad thermo-mechanical conditions. This simulation-assisted data generation strategy expanded the training domain while ensuring continuity and stability of the dataset. Using the generated data, an artificial neural network (ANN) model was constructed to learn the nonlinear relationship between strain, strain rate, temperature, and flow stress. The network architecture and training strategy were optimized to improve prediction accuracy and generalization performance. To enable efficient application of the trained ANN within an explicit finite element framework, an automatic FORTRAN code generation tool was developed. The trained ANN parameters were converted into a user-defined material subroutine and embedded into the Abaqus/Explicit platform, allowing direct numerical implementation without external dependencies.The results indicate that the ANN-based constitutive model predicts flow stress with high accuracy, with relative errors remaining below one percent across the investigated loading conditions. In addition, the ANN implementation exhibits higher computational efficiency than the conventional constitutive model in explicit finite element simulations.It is concluded that the data-driven neural network approach can effectively replace traditional phenomenological constitutive models in finite element analysis. The proposed framework provides an efficient and reliable pathway for numerical modeling and simulation of metallic materials under complex thermo-mechanical conditions.
Strut-based lattice metamaterials are a category of ultra-lightweight, load-bearing, and energy-absorbing materials with broad application prospects in fields such as impact protection, aerospace engineering, and lightweight structural design. Benefiting from their unique periodic architectures and adjustable meso-structural parameters, these materials exhibit exceptional mechanical tunability and multifunctional potential. However, due to the extensive parameter space of mesoscopic configurations and the highly nonlinear correlation between the structural geometry and the mechanical response, the optimization of mechanical performance for lattice metamaterials remains a formidable challenge. Based on the meso-structural characteristics of strut-based lattice metamaterials, an efficient rapid digital modeling method was proposed. A Python script coupled with Abaqus software was utilized for the rapid modeling of truss lattice metamaterials and fast calculations about the mechanical properties of the metamaterials. Based on the calculation results, a machine learning dataset was constructed. Three types of truss lattice structures were randomly selected and additively manufactured. Quasi-static compression tests on these three lattice structures were conducted using a universal testing machine to verify the reliability of the dataset. Subsequently, an artificial neural network (ANN) was trained to rapidly predict the mechanical properties of the truss lattice metamaterials. Focusing on the load-bearing capacity, energy absorption capability, and the concurrent optimization of both, a non-dominated sorting genetic algorithm II (NSGA-Ⅱ) was employed. The well-trained ANN served as a surrogate model embedded within NSGA-II. Lattice configurations that exhibited high load-bearing capacity and superior energy absorption characteristics were generated by the optimization process. These configurations also achieved a balance between load-bearing and energy-absorption performance, facilitating the optimization design of truss lattice metamaterials. Additionally, simulation validations confirmed the reliability of the optimization outcomes, demonstrating the effectiveness of integrating ANN with evolutionary algorithms for the advanced design of metamaterials. By integrating machine learning with numerical simulations, the computational cost of optimization design was effectively reduced, offering support for the rapid performance optimization and customized design of complex lattice metamaterials.
To accurately characterize the stress-strain constitutive relationship of metal materials under high strain-rate conditions, a novel, high-precision constitutive-relationship-prediction model based on Graph Neural Networks (GNNs) and Kolmogorov-Arnold Networks (KANs) was developed. Traditional Johnson-Cook (JC) models often fail to account for the coupling effects among temperature, strain rate, and strain, all of which are crucial for describing the dynamic behavior of materials under extreme conditions. This limitation was addressed by constructing graph-structured data in the GNN model to capture the nonlinear correlations of multidimensional parameters and by leveraging the Kolmogorov-Arnold theorem in the KAN model to achieve precise mapping of high-dimensional input spaces. The research methodology involved several key steps. Experimental data from ODS copper subjected to high-strain-rate compression were collected using a split Hopkinson pressure bar (SHPB) system and subsequently preprocessed. The dataset included temperature, strain rate, strain, and stress. In the GNN model, when temperature and strain rate were held constant, nodes were connected sequentially based on strain values to form edges. When temperature was held constant, a reasonable threshold was established between nodes with adjacent strain rates, and nodes within this threshold were connected to form edges. The GNN employed a Message Passing Neural Network (MPNN) architecture to learn and predict material properties. Model parameters were optimized using the Adam optimizer, with the Root Mean Squared Error (RMSE) serving as the loss function. The KAN model was constructed based on the Kolmogorov-Arnold representation theorem and consisted of multiple KAN-Linear layers. Each KAN-Linear unit included base weights and spline weights. Base weights handled linear relationships through traditional linear transformations, while spline weights managed nonlinear mappings via B-spline interpolation. Both models were trained on the preprocessed dataset, and their performance was evaluated using metrics such as the Mean Relative Error (MRE), Root Mean Squared Error (RMSE), and the coefficient of determination (R2). The GNN model achieved an average MRE of 9.2% with an R2 value exceeding 0.95, while the KAN model recorded an MRE of 9.1% with a similar R2 value. Both models significantly outperformed the JC model, which had an MRE of 38% and an R2 value of 0.75. Furthermore, the predictive capabilities of the GNN and KAN models were validated through finite element simulations. The simulation results demonstrated that the stress-strain distributions predicted by the GNN and KAN models were more consistent with theoretical expectations compared to those predicted by the JC model, particularly in capturing the material's softening phase. The findings highlight the potential of integrating advanced machine - learning techniques, such as GNNs and KANs, into the field of materials science to enhance the accuracy and efficiency of constitutive modeling. These models offer a promising alternative to traditional empirical models and hold significant implications for engineering applications in aerospace, automotive, and other industries where materials are subjected to high strain rates.
Regarding the displacement response of clamped circular plates under multiple far-field blast loads, we proposes a novel theoretical modeling approach based on membrane theory energy equations, by simplifying multiple blast loads into linearly decaying pulse sequences, a theoretical displacement response model for clamped circular plates is established for the first time, considering both strain rate strengthening effects and cumulative hardening effects. The linear displacement field approximation is adopted for the initial loading phase, while a quadratic function displacement field assumption is introduced for subsequent loading phases, deriving recursive formulas for midpoint displacements under multiple blasts. Numerical validations were conducted using LS-DYNA for both double and triple blast scenarios. For double blast cases, theoretical predictions exhibited errors of 20%–30% compared to simulation results, while errors reduced to below 20% for triple blast conditions. The ASTM A415 steel circular plate model was used for the simulations, and the strain rate strengthening effect was described by the Cowper-Symonds model. Finite element models with quadrilateral shell elements demonstrated strong agreement with experimental data (errors <10%), confirming model reliability. The assumption of quadratic function displacement field for subsequent loading phases was verified by numerical displacement curves of the middle profiles of the plates. Further parametric analysis proved that the theoretical model is effective for different tangent modulus, which represents the strength of the strain strengthening effect. The model reveals that midpoint displacement can be characterized as a weighted square root function combining the final explosion’s individual displacement and prior cumulative displacement, with displacement increments from subsequent explosions decreasing as prior cumulative displacement increases. This study provides the first closed-form solution for multi-blast displacement prediction, addressing a critical gap in theoretical blast dynamics. This theoretical framework provides fundamental support for multiple blast damage assessments, unveils nonlinear cumulative damage growth characteristics, and offers guidance for optimizing explosive attack strategies.
In the field of material dynamic mechanical properties research, it is significant to obtain reliable data of materials under complex stress states. To address the challenge of achieving a stable stress ratio during combined loading, this work developed a novel device based on the electromagnetic Hopkinson bar (ESHB) platform. This device uniquely enables unilateral synchronous tension/compression-torsion combined dynamic loading. The paper detailed the device’s configuration and loading principles. The core innovation of this device is the independent generation of trapezoidal tensile/compressive and torsional stress waves. A multi-circuit pulse shaper produced tensile/compressive waves, while shear waves were generated using an electromagnetic clamp with torque storage. Crucially, a high-precision digital delay generator (DDG) ensured wave synchronization. With triggering accuracy within 0.1 μs, it controlled the arrival time difference of these distinct waves at the specimen to within 5 μs. This overcame the challenge posed by their different propagation velocities. Additionally, it described the synchronization control methodology and the wave propagation analysis essential for timing calculations. To validate the apparatus, dynamic tension-torsion experiments were conducted on CoCrFeMnNi high-entropy alloy specimens. The results show that the device is highly reliable and effective. It successfully achieved a stable stress ratio of approximately 1.7 throughout the loading duration. Furthermore, the experiments conclusively showed a key finding. Trapezoidal wave loading significantly enhances stress-ratio stability during combined dynamic loading. This improvement contrasts with the effect of traditional sinusoidal wave loading. This advancement offers a robust and controllable experimental method. It enables the study of materials’ dynamic mechanical responses under complex stress states. These states involve high-strain rates and multiaxial loading. This capability is especially valuable for aerospace, impact engineering, and materials science applications. The successful implementation of constant stress-ratio loading opens avenues for more accurate characterization of material yield criteria and failure mechanisms under dynamic multiaxial conditions.
Against the backdrop of rising global terrorism and industrial accidents, research on infrastructure safety under blast impact has become critically urgent. As a pivotal approach for investigating dynamic responses and damage characteristics of materials and structures subjected to explosive loading, the equivalent blast-loading techniques, which show safe, efficient, and accurate, have emerged as both a research frontier and challenge. This review synthesizes advancements in equivalent blast-loading techniques for far-field explosion simulation, encompassing explosive-driven shock tubes, high-pressure gas-driven shock tubes, drop-weight impact testing machines, and hydraulically-actuated simulators. While each technique exhibits distinct advantages and limitations in simulating blast shockwaves, all strive to establish controlled and secure experimental environments that reproduce high-velocity air flow fields and pressure waves generated by explosions. Through comparative assessment, their performance in load replication fidelity, applicability, and operational efficiency are elucidated, alongside discussions on implementation challenges and potential. Finally, a novel blast simulation technique leveraging liquid-gas phase-transition-driven expansion is introduced and the follow-up research directions are prospected.
With the rapid development of hypervelocity weapons, analyzing the penetration effectiveness of hypervelocity weapon warheads on concrete shields is significant for the design of newly-built protective structures and the safety evaluation of as-built protective structures. Focusing on the penetration performance of AGM-183A hypervelocity weapon warhead against three typical shields: normal strength concrete (NSC), ultra-high performance concrete (UHPC), and corundum rubble concrete (CRC), firstly, the reliability of the numerical algorithms, mesh size, and material model parameters used in the finite element analysis method was fully validated by comparing the experimental and simulation results of three types of target subjected to penetration of steel/tungsten alloy projectiles. Subsequently, a numerical analysis method for the prototype scenario was established based on a mesh transition strategy equivalent to penetration depth and recovered projectile length. Finally, a series of simulations were conducted for the AGM-183A hypervelocity weapon warhead penetrating the aforementioned three shields at Ma ranging from 3 to 8. The results indicate that: (1) the AGM-183A hypervelocity weapon warhead reaches maximum penetration depth when NSC, UHPC, and CRC shields subjected to penetration at Ma=4, Ma=4, and Ma=3, respectively, with depths of 4.26, 3.74, and 1.00 m. Due to instability phenomena of projectiles, such as fractures at the junction between the head and body caused by local stress concentration, further increases in penetration velocity lead to a decrease in penetration effectiveness; (2) compared with the combined penetration and explosion damage depths of conventional sound speed penetrating warheads SDB, WDU-43/B, and BLU-109/B, the penetration depths induced by AGM-183A into NSC, UHPC, and CRC shields are 3.2, 1.6, and 1.8 times, 4.7, 2.1, and 2.2 times, and 3.4, 1.3, and 1.5 times higher, respectively; (3) the recommended design thicknesses of the three shields against the AGM-183A hypervelocity weapon warhead are 8.01, 7.03, and 1.88 m, respectively. The UHPC shield shows no significant improvement subjected to hypervelocity penetration compared with the NSC shield. Comparatively, the CRC shield is recommended for shield design, which can be effectively subjected to both conventional subsonic and hypervelocity impacts.
To address the longstanding challenge of accurately evaluating the dynamic fracture toughness of ceramic materials, a new mode I dynamic fracture testing method was developed based on the conventional split-Hopkinson pressure bar (SHPB) technique. This approach introduced a miniature fracture specimen specifically designed to ensure pure mode I loading, along with a custom fixture system that enabled stable and repeatable dynamic fracture experiments on alumina ceramics with varying loading rates. The combined experimental-numerical method was used to obtain the variation of the mode I dynamic stress intensity factor at the crack tip under different loading rates. Fracture initiation time was obtained with high precision using the strain gauge method, allowing for the determination of mode I dynamic fracture toughness. To further validate the accuracy of the measured fracture initiation time, high-speed photography was employed to capture the entire failure process in real time and corroborate the onset of fracture of the tested specimens. The results show that as the applied loading rate increases from 0.45 TPa·m1/2·s−1 to 1.83 TPa·m1/2·s−1, the dynamic fracture toughness of alumina ceramics rises significantly from 8.39 MPa·m1/2 to 15.76 MPa·m1/2, indicating a pronounced strengthening effect induced by higher loading rates. Meanwhile, the crack initiation time decreases notably with increasing loading rate. Fractographic analysis using scanning electron microscopy reveals a clear fracture mode transition behavior. Under lower loading rates, the fracture of alumina ceramics predominantly exhibits intergranular fracture features. Under higher loading rates, the fracture shows a mixed-mode fracture involving both intergranular and transgranular features. This transition is attributed to the activation and propagation of more micro-defects under higher rates, resulting in increased microcracking. The emergence of this mixed fracture mode is associated with greater energy dissipation, which fundamentally contributes to the increase in mode I dynamic fracture toughness. The proposed method offers a robust framework for accurately assessing the mode I dynamic fracture properties of ceramic materials.
Inspired by the hybrid topology design that integrates Miura origami and star-shaped honeycomb, this study proposes a novel origami metamaterial sandwich and employs machine learning to predict low-velocity impact response and perform multi-objective optimization. Through drop-weight impact experiments and finite element simulations, the dynamic mechanical response and deformation failure modes of the sandwich under low-velocity impact are systematically investigated. The results demonstrate that the origami-inspired topologies effectively transform the instantaneous complete fracture of traditional honeycombs into progressive crushing failure, thereby significantly enhancing impact resistance. Subsequently, a residual connection-enhanced deep learning model is developed, enabling rapid and precise end-to-end prediction of the complete low-velocity impact response, with computational efficiency substantially surpassing that of finite element simulations. Parameterized analysis based on this model reveals the regulatory mechanisms of key angle parameters on impact response and effective density. Particularly, angle variations induce a load redistribution phenomenon between panel tension-compression deformation and crease bending deformation, allowing the metamaterial to switch between bearing and buffering protective functions. This provides a mechanism basis for actively controlling impact response and failure modes. Furthermore, by integrating reinforcement learning and Pareto front analysis, the trained deep learning model served as a surrogate model to achieve lightweight multi-objective optimization tailored for load-bearing and impact-mitigation protection requirements. At similar effective densities, the metamaterial enables broad-range tuning of peak force, offering significant advantages for developing customized protective structures for diverse scenarios. This research not only establishes a solid foundation for creating customizable high-performance impact protection structures but also advances the field toward a new paradigm of intelligent, on-demand design.
To develop an engineering model based on the physical mechanism of the non-shock initiation reaction of structural charge, which can be used to describe the reaction evolution process and quantify the reaction intensity for evaluating weapons and ammunition safety. Considering the cavity expansion volume, a constrained charge combustion reaction evolution model was established in this paper, with fracture toughness and reaction pressure as the main parameters based on the main control mechanism of charge reaction crack propagation, which can describe the combustion gaseous product pressurization and shell constraint strength during combustion evolution. Relevant details for the control model establishment process were given. The model reliability of confined charge reaction combustion evolution was verified via the experiments of PBX-3 (87% HMX) explosive combustion reaction evolution under mass inertial confinement. The mass velocity time was recorded by PDV (photonic Doppler velocimetry) transducers, the pressure-time profiles were recorded via pressure transducers, and the experimental process was captured via a high-speed camera. The experimental results were compared with calculated results from the control model proposed in this work. The results show that the reaction pressurization process calculated via the model is roughly consistent with the pressure-increasing trend in the experiment (calculated by the mass velocity). The control model considering the structural venting effect can reflect the competition mechanism between combustion gas pressurization and venting in the pressure-increasing process, and the relationship between the pressure-increasing trend and the vent coefficient is in line with the mechanism analysis expectation. The results can support deepening the understanding of the accidental explosive combustion reaction evolution mechanism.
When a high-velocity fragment impacted the fuel tank, hydrodynamic ram occurred. The fuel spurt caused by hydrodynamic ram may result in the ignition or even explosion of the fuel tank, thus threatening the survivability of the high-value target. To study the characteristics of fuel spurt caused by the hydrodynamic ram event, an experiment of a high-velocity fragment impacting a simulated fuel tank was conducted, and the characteristics of velocity and spatial distribution of the fuel spurt were tested and analyzed. In order to quantitatively describe the initial motion velocity of the fuel spurt and the attenuation process of its movement in the air, the specific volume unit within the fuel was defined as fuel mass. The concepts of initial motion velocity v0 and dispersion velocity of the fuel mass were proposed. The process of fuel mass spurting from the penetration orifices was simplified into three stages: (1) the fuel mass was about to spurt out, (2) the fuel mass spurted from the penetration orifices; (3) the fuel mass was moving in the air and gradually became atomized. On this basis, the theoretical model of the distribution of fuel spurt was established. According to the cracks at the penetration orifices and the shape change of the material at the edge of the orifices, the value of the coefficient of discharge was classified, and the influence of the distribution of pressure in the fuel was also taken into account during the calculation. When v0≤737 m/s, the range of Cv is from 0.60 to 0.70. When 737 m/s<v0<906 m/s, Cv ranges from 0.25 to 0.55. When v0≥906 m/s, Cv ranges from 0.75 to 0.95. The research showed that the average error between the calculation results of the fuel spurt axial distance and the experimental results was less than 15%. The error between the calculation results of the corrected theoretical model of radial distance and the experimental results was about 5%. The calculated results of the theoretical model were in good agreement with the experimental results.
In response to the research demand for the impact resistance of carbon fiber-reinforced polymer (CFRP) laminates commonly used in aircraft, spherical fragment penetration and static blast tests were conducted on T800/3200 CFRP laminates, with CT scanning technology and damage assessment theories employed for further analysis. The damage characteristics and performance of T800/3200 CFRP laminates under two typical loads-fragment penetration and explosive shock waves-were investigated and compared with 2024-T3 aluminum, a material widely used in the aviation manufacturing industry. Two control groups were established: tungsten fragments impacting aerospace aluminum plates and tungsten steel fragments striking CFRP laminates. Impact velocities and residual velocities were precisely measured using high-speed photography. During fragment penetration tests, relationships among incident velocity, residual velocity, and energy absorption were analyzed based on the Recht–Ipson ballistic limit model. The internal damage morphology of CFRP targets was examined in detail using high-resolution CT scanning technology to characterize delamination patterns and progressive failure across different depths and plies. In blast tests, the damage morphology and maximum deflection of target plates were systematically observed and recorded. The blast resistance of CFRP laminates and aluminum plates was quantitatively compared using advanced mathematical methods incorporating boundary condition equivalence and overpressure equivalence principles to ensure a fair and accurate comparison. The results show that, after spherical fragment penetration, the T800/3200 CFRP laminate generates a delamination damage zone resembling a truncated cone, with the volume of the cone decreasing as the penetration velocity of fragments increases. The T800/3200 CFRP laminate exhibits inferior performance against fragment penetration compared with aerospace aluminum but offers significantly enhanced blast resistance. This characteristic makes it more effective in maintaining structural safety and aerodynamic stability during flight missions under explosive threats. The findings provide theoretical and empirical support for improving the safety and reliability of aerospace vehicles through optimized material selection and structural design.
In physics, a “source” denotes the origin of matter or energy, while a “sink” refers to the terminal point of matter or energy. By analogizing with the energy source problem in underground explosions, this study proposes an energy sink problem for ideal fluid cavity annihilation. A detailed analysis is conducted on the energy balance and adjustment mechanisms in the ideal fluid cavity annihilation problem, establishing the relationships among fluid pressure work, energy convergence, transmission and transformation. A characteristic energy factor is introduced to describe the “centripetal convergence” behavior of energy sinks. The characteristic energy factor for energy sinks incorporates the information on converged energy, geometric dimensions of cavities and physical properties of fluids, effectively characterizing the “convergence” behavior of energy sink problems and laying a theoretical foundation for the subsequent research on “energy sink” problems in solids. The physical mechanisms and mathematical foundations of the characteristic energy factor are analyzed, and its characteristics and advantages are expounded. Specifically, the introduction of the characteristic energy factor circumvents the need for complex stress-strain relationships, boundary conditions, and unknown internal material structures in traditional continuum mechanics, significantly simplifying the complexity of the problem. The characteristic energy factor is primarily applicable to the predictions of engineering disasters with large scales or well-defined failure zones (e.g., underground explosions, large-scale surrounding rock deformation, zonal disintegration or pendulum waves, and shear-slip rock bursts in ore pillars), whereas its applicability to highly localized engineering disasters with unknown failure zones (e.g., strain-type rock bursts) requires further investigation.
In order to investigate the dynamic mechanical properties of ultra-high performance concrete (UHPC) under coupled high-temperature and explosive impact effects, a 75 mm-diameter high-temperature split Hopkinson pressure bar (SHPB) apparatus was employed. Uniaxial compression tests were conducted on C140 UHPC specimens in the temperatures ranging from 25 ℃ to 600 ℃ and the strain rate ranging from 90 s−1 to 200 s−1. A systematic analysis was performed on the strength, strain, toughness, stress-strain relationship, and failure modes of the material under the combined condition of high temperature and impact loading. The influence of temperature and strain rate on the dynamic mechanical properties was revealed, and the yield surface of the Holmquist-Johnson-Cook (HJC) constitutive model was modified by incorporating thermal effects. The results indicate that UHPC exhibits a significant strain rate strengthening effect under high-temperature dynamic compression, while elevated temperatures simultaneously degrade its mechanical properties. The evolution of material strain capacity and toughness stems from the synergistic interaction between thermal and strain rate effects. At identical temperatures, increased strain rates exacerbate the damage of UHPC. When temperatures exceed 400 ℃, matrix degradation and steel fiber oxidation cause the material to exhibit overall brittle failure characteristics; however, its local core region remains integrity and retains notable residual load-bearing capacity. The modified HJC yield surface is suitable for describing the dynamic mechanical behavior of this material under coupled high-temperature and impact conditions. These findings provide theoretical foundations and data support for the safety design and evaluation of military and civil protective engineering.
With the development of modern weapon systems, the requirements for the survivability of ammunition in various complex environments have been continuously increasing. During the processes of storage, flight, and combat, ammunition may be subjected to extreme impact loads such as high-speed impacts, shock waves, bullet and fragment impacts. The external impacts can induce plastic deformation and fracture of the ammunition casing, and even detonate the internal explosives. These responses involve complex phenomena including impact loading, thermo-mechanical coupling of materials, chemical reactions of explosives, and blast effects, representing a typical dynamic response problem of reactive materials under extreme thermo-mechanical coupling conditions. Accurately predicting the responses of ammunition under impact loading is critical for its design optimization and safety assessment. Based on the Hot Optimal Transportation Meshfree (HOTM) method, a meshfree numerical approach was proposed to accurately predict the ammunition responses under different impact loadings. Meanwhile, a thermo-mechanical-chemical coupling constitutive model of explosives was established, which took the effects of temperature and pressure on the explosive’s chemical reaction and detonation into account. The Arrhenius thermal-chemical reaction coupling model for explosive initiation and the Lee-Tarver three-term pressure ignition model induced by local high pressure were integrated to accurately simulate the different initiation mechanisms of explosives under varying impact velocities, thereby predict complex physical phenomena during the impact loading of ammunition. These phenomena include high-speed contact, large plastic deformation of the metal casing, material fracture, heat conduction, explosive initiation, and the expansion work performed by chemical reaction products. Taking the numerical simulations of two typical impact scenarios—bullet impact on ammunition at 850 m/s and fragment impact at
A compressible multiphase flow numerical scheme, induced from the multi- component diffuse interface model with arbitrary number of materials, is established to simulate the interaction between distinct materials under extreme conditions. A robust, low dissipation and high efficiency reconstruction method, the MTBVD (muscl thinc boundary variation diminishing), is proposed with the aid of artificial intelligence technology, which can adaptively select the most suitable reconstruction method in the essential regions such as shock wave, contact discontinuity and material interface, and can achieve the minimum global numerical dissipation. Furthermore, it has a higher computational efficiency than the traditional BVD (boundary variation diminishing) scheme. The automatic geometric modeling and grid meshing based on global geographic information system, adaptive mesh refinement and large-scale parallel computing method are established to realize the whole numerical simulation of shock wave propagation in complex terrain and real urban environments. Our schemes allows for the effective simulation of intense blast wave scenarios on a large scale within intricate urban settings, employing billions of meshes, a pressure spectrum ranging from 103 Pa to 1015 Pa, and a minimum spacing size of 10 km. We have conducted multiple numerical simulations that demonstrate the propagation of blast waves through complex landscapes and urban areas, which corroborate our methodologies.
To investigate the shear-enhanced compaction effect and strain-rate effect on the equation of state (EoS) of concrete-like materials subjected to blast and impact loadings, high-fidelity numerical simulations were performed based on two types of EoS behavior tests for cement mortar, including hydrostatic compression tests and flyer-plate impact tests. These simulations employed the Kong-Fang hydro-elasto-plastic model for concrete-like materials and were implemented using the smoothed particle Galerkin (SPG) algorithm in LS-DYNA, enabling accurate reproduction of complex dynamic mechanical behaviors, including the shear-enhanced compaction effect and strain-rate effect. Based on the high-fidelity numerical simulations described above, a quantitative analysis was conducted to investigate the influence of the shear-enhanced compaction effect and strain-rate effect on EoS behavior of concrete-like materials, and the challenges associated with eliminating the shear-enhanced compaction and strain-rate coupling effects in flyer-plate impact tests were systematically identified. The results demonstrate that the Kong-Fang model, when combined with the SPG algorithm, can accurately simulate the complex dynamic mechanical behaviors of concrete-like materials, including shear-enhanced compaction effect and strain-rate effect. To achieve high-precision simulation of dynamic mechanical behaviors of concrete-like materials subjected to blast and impact loadings across high-medium-low pressure ranges, it is essential to establish an EoS with a wide-range pressure based on experimental data from EoS behavior tests. However, shear-enhanced compaction and strain-rate coupling effects should be eliminated when using flyer-plate impact test data to calibrate the EoS parameters. A paradox arises in the establishment of EoS with wide-range pressure for concrete-like materials, and the application of numerical iteration correction methodology may represent an effective approach to resolving this challenge. These findings provide a theoretical foundation for the future development of a numerical iteration correction methodology to eliminate the shear-enhanced compaction effect and strain-rate effect on the EoS of concrete-like materials, thereby facilitating the establishment of a high-precision EoS with a wide range of pressure for concrete-like materials subjected to impact and blast loadings.
Renewable energy is addressing some of the key challenges facing global society today, and zero-carbon energy systems are the fundamental way to achieve carbon neutrality. Therefore, hydrogen and ammonia have gained great attention as zero-carbon energy sources. To further study the combustion characteristics of ammonia-hydrogen-air premixed gas flame inside and outside the duct, the influence of ammonia doped amount (φ) on the flame morphology and the evolution of pressure inside and outside the duct under stoichiometric ratio was explored with the help of high-speed photography and pressure sensor in a
Hydrogen is a renewable, carbon-free energy carrier and an important chemical feedstock. However, its high burning velocity and low ignition energy render it more hazardous than conventional fuels. To effectively control the explosion intensity of hydrogen-air mixtures in confined spaces and elucidate the suppression mechanism of micron-sized water mist containing dimethyl methylphosphonate (O=P(CH3)(OCH3)2), a rectangular constant-volume combustion chamber was first constructed, and a schlieren optical system was employed to capture fine flame structures under the addition of the suppressant. Secondly, based on the kinetic models proposed by Jayaweera et al. and Jing et al., a coupled chemical kinetic mechanism for O=P(CH3)(OCH3)2 was developed and validated for accuracy. Lastly, the influence of O=P(CH3)(OCH3)2-containing fine water mist on flame instability structures, mean flame speed, explosion overpressure, and mean pressure rise rate was then investigated under different equivalence ratios, together with the chemical kinetic mechanism and pathways governing hydrogen-air deflagration suppression. Results indicate that water mist containing O=P(CH3)(OCH3)2 promotes the formation of cellular structures on the flame front, thereby inducing flame instability. At equivalence ratios of 0.8, 1.0, and 1.5, the O=P(CH3)(OCH3)2-laden water mist effectively reduces the average flame speed (with reductions ranging from 24.2% to 47.2%) and suppresses the formation of tulip flames, which are replaced by wrinkled flame structures. The mist suppresses the pressure rise rate by reducing the laminar flame speed, but simultaneously enhances flame instability, which tends to increase the pressure rise rate. The overall suppression performance (with pressure reduction ranging from 41.0% to 65.8%) results from the coupling of these two opposing effects. Additionally, the O=P(CH3)(OCH3)2-laden mist achieves effective explosion suppression by reducing the concentrations of H∙, O∙, and OH∙ radicals, with reductions exceeding 80%. The physical suppression arises from pre-flame cooling and dilution effects of the water mist, while the chemical suppression is attributed to the decomposition of O=P(CH3)(OCH3)2 into phosphorus-containing radicals such as HOPO∙, HOPO2∙, HPO2∙, PO(OH)2∙, and PO(H)(OH)∙. These species scavenge reactive H∙ and OH∙ radicals, promoting the formation of stable products like H2 and H2O, thereby interrupting the chain reactions in hydrogen-air explosions.
Prefabricated building structures have been widely applied in civil engineering due to their advantages of energy conservation, environmental protection, controllable quality, and efficient construction. As the core load-bearing components of prefabricated building structures, precast reinforced concrete (PC) slabs are vulnerable to threats from gas explosions, industrial explosions, and terrorist attacks. To accurately assess the damage state of PC slabs under explosion, enhance structural blast resistance, and reduce casualties, an explosion response dataset of PC slabs was constructed. Six geometric parameters (slab thickness/length/width, steel reinforcement ratio, compressive strength of concrete, etc.) and two explosion load parameters (explosive weight and explosive distance) were selected as input features. Three machine learning algorithms (GPR, RF, and XGBoost) were used to predict the maximum displacement of PC slabs, and their prediction accuracies are compared by root mean square error, coefficient of determination, mean absolute error, scattering index, and comprehensive performance objective function. Furthermore, a damage classification evaluation model based on the support rotation angle damage criterion is proposed. The performance differences of the model under three criteria are analyzed by confusion matrix and five classification indices (accuracy, precision, recall, F1-score, and Kappa coefficient), and compared with simplified models and empirical prediction methods. The research results indicate that in terms of maximum displacement prediction for PC slabs under explosion loads, the XGBoost model demonstrates the best performance among the three machine learning models (GPR、RF and XGBoost). Specifically, the fitting degree of XGBoost is superior to those of GPR and RF models. Meanwhile, and the XGBoost shows the most outstanding comprehensive performance, with a damage recognition accuracy of 92.5%, which demonstrates its high-efficiency in identifying different damage types. The XGBoost-based damage classification evaluation model for PC slabs under explosion loads exhibits powerful performance, providing important references for structural blast resistance design and rapid post-blast damage assessment.
The catenary reinforced method can enhance the crashworthiness of re-entrant honeycomb (RH) by avoiding hollow structural characteristics, strengthening negative Poission’s ratio effect, and utilizing the high load-bearing effectiveness of catenary structures. Based on the above effects the sandwich beam with reinforced RH (RRH) was proposed. The metallic specimens from the proposed structure were fabricated for three-point bending tests. Results show that the introduced catenary structure can limit the rotation deformation of inclined cell walls around vertices, and the drop in load-bearing force after initial plastic deformation is reduced from 29.3% to 6.6%. Compared to classical RH cored beams, the maximum load-bearing force and energy absorption of RRH ones can be improved by 26.7% and 8.9%, respectively. A parametric analysis was conducted to reveal that the thicknesses of front facesheet, back facesheet, and core had a significant effect on deformation behavior and energy absorption of RRH cored sandwich beams. The thickness of front facesheets, cores, and back facesheets was employed as optimization variables, and the mass, maximum load-bearing force, and energy absorption were used as optimization objectives to perform the multi-objective optimization of RRH cored sandwich beams. The optimized sandwich beam exhibits increases of 64.9% in maximum load-bearing capacity and 46.9% in energy absorption. The impact resistance of conventional honeycomb sandwich beams under in-plane and out-of-plane loading was compared at identical wall thickness and mass, respectively. Analysis demonstrated the superior energy-absorbing protective performance of the proposed RRH sandwich beams. The research results can provide useful guidance for the reinforcement design of honeycomb cored sandwich beams.
To further explore the influence of interstitial C atom on the strain rate effect and temperature effect of CoCrNi-based medium-entropy alloy, the compression mechanical behavior, microstructure evolution and deformation mechanism of CoCrNiSi0.3C0.048 medium-entropy alloy were systematically studied at a wide temperature and strain rate range. The investigated alloy is composed of face-centered cubic (FCC) matrix and three-level precipitate microstructure, i.e. the primary Cr23C6 carbides (2−10 μm), the secondary SiC precipitates (200−500 nm), and the tertiary SiC precipitates (~50 nm). The results show that the serrated flow phenomenon is observed on the true stress-strain curve of the alloy at 400 ℃, and the amplitude of the serrations decreases gradually with the increase of strain and ultimately vanishes. In addition, the abnormal stress peak (the 3rd-type strain aging phenomenon) appears on the curve of the quasi-static flow stress with temperature, but at high strain rate, the abnormal stress peak disappears. Through the analysis of the characterization of the deformed microstructure, it is speculated that the main reason for the phenomenon of 3rd-type strain aging under quasi-static conditions may be the existence of interstitial C atoms. During the process of continuous plastic deformation and development, a series of mixed structures similar to heterogeneous structures are generated, which are composed of dense dislocation cells, micro bands, stack faults, dislocation clusters and deformation twins. These mixed structures intensify the interaction between interstitial atoms and moving dislocation, and then pin the dislocation, which results in dynamic strain aging phenomenon occurs. The reason why the 3rd-type strain aging does not appear under dynamic conditions may be that the solute atoms move slower than the dislocation. The dislocation cannot be pinned in time. In addition, the precipitation of a large number of nanoscale SiC precipitates weakens the "pinning" effect of interstitial atoms under dynamic loading.
The quasi-static pressure thermodynamic model for confined explosions provides an effective characterization of pressure evolution with mass-to-volume ratio m/V, and derivation of physical quantities such as gas adiabatic index from products and temperature. However, the thermodynamic model based on detonation and combustion equations that neglects reaction equilibrium demonstrates growing deviations from the quasi-static pressure curve in UFC 3-340-02 blast-resistant design standard after carbon precipitates in detonation products, and existing research inadequately addresses the necessity of incorporating reaction equilibrium for various physical quantities in TNT confined explosion thermodynamic models. In order to investigate the influence of reaction equilibrium on thermodynamic calculation results, the model neglecting reaction equilibrium was modified based on the energy conservation equation of isochoric processes and the solid carbon precipitation phenomenon. The modified model has a consistency with the UFC curve for m/V≥0.371 kg/m3. Then, a comparative analysis was conducted on the results of thermodynamic models considering and not considering the reaction equilibrium based on the unified solution framework. The results indicate that incorporating chemical equilibrium into quasi-static pressure calculation introduces a maximum relative deviation below 20%, and critical thresholds alters, i.e., the m/V for carbon precipitation shifts from 0.371 to 3.850 kg/m3, and peak temperature transitions from 0.371 to 0.680 kg/m3. Significant divergence in mole numbers of product composition emerges progressively when m/V exceeds 0.1 kg/m3. Therefore, the reaction equilibrium-based thermodynamic model is a more rational choice for calculating quantities related to components and temperature in TNT confined explosions with m/V>0.1 kg/m3. Finally, a simplified calculation method for products, temperature, and pressure during the quasi-static phase of TNT confined explosions considering reaction equilibrium is proposed based on symbolic regression algorithm. The research contributes to a theoretical understanding of equilibrium effects on thermodynamic model results and the practical implementation of rapid parameter estimation in TNT confined explosion scenarios.
Layered composite rock masses are widely found in mining, tunnel excavation, and slope stabilization engineering, representing a common geological structure in nature. Due to their formation conditions, the internal strength of layered composite rock masses often exhibits gradient variations. This study simulates layered composite rock masses using epoxy resin materials and employs a dynamic photoelasticity-digital image correlation integrated experimental system to conduct a visualized, detailed analysis of the propagation process of explosive stress waves in gradient media. to investigate the attenuation patterns and energy flux density evolution of explosive stress waves under both forward and reverse gradient conditions. By comparing the dynamic photoelastic stripe patterns, the study visually analyzes the transmission and reflection characteristics under different propagation paths, and uses digital image correlation to quantitatively assess the differences in the attenuation rates of explosive stress waves. The results indicate that the fringe order of the explosive stress wave remains unchanged in the forward propagation path, with significant reflection at the joint surface. In the reverse propagation path, the fringe order exhibits a decaying pattern, and the dynamic photoelastic fringes maintain good continuity at the joint surface. The explosive stress wave demonstrates better penetration in reverse gradient media. Changes in joints and materials within gradient media alter the rate of horizontal stress attenuation, with faster attenuation observed in positive gradient media. By introducing the Poynting vector to compare energy flux density, it was found that energy flux density decays faster in positive gradient materials at the same measurement points, and the propagation of explosive stress waves in positive gradient materials exhibits an “energy-absorbing” process.
Significant structural and layout disparities exist between the blended wing body (BWB) civil aircraft and conventional cylindrical fuselage metal aircraft. These differences render the impact resistance characteristics of the non-circular fuselage structure and the injury mechanisms for occupants unclear. To address this, a 460-seat BWB aircraft model was developed based on the pultruded rod stitched efficient unitized structure (PRSEUS) proposed by the National Aeronautics and Space Administration (NASA). The aircraft features a wingspan of 80 meters, a range of approximately 16,000 km, a cruising Mach number of 0.85, and a cruising altitude of 11 000 m. Three typical loading conditions were employed to evaluate the strength and stiffness of the BWB structure: critical maneuvering loads (2.5g positive overload and −1.0g negative overload) and cabin pressurization loads (double the cabin pressurization load). Through iterative structural design optimization, the model was confirmed to meet these typical loading requirements while demonstrating sufficient safety margins. The model incorporated all major structural components of the BWB configuration, including skin, frames, stringers, cargo floor, cabin floor, support columns, and fuselage ribs. In the finite element modeling process, elements with minimal influence on the crash response were reasonably simplified to reduce computational complexity. For instance, the outer wings and engines were simplified as concentrated mass points, and the cabin seats and passengers were modeled as concentrated masses fixed to the seat rails. The primary structural components, such as the skin, stringers, floor, and floor beams, were constructed from AS4 carbon fiber composite laminates and modeled using shell elements. The pultruded rods were made of AS4 carbon fiber composite and modeled using beam elements. The foam core of the frames and fuselage ribs were made of Rohacell-110-WF foam material and modeled using solid elements. The remaining structures were made of
To accurately predict the explosion power fields in buildings, solving the failure of traditional empirical formulas often failing to account for complex environmental factor due to their inability to account for complex environmental factors, and that of numerical simulations inefficient for large-scale urban scenarios and do not meet the needs of rapid damage assessment. Addressing this challenge, an innovative prediction model for explosion power fields based on Graph Neural Networks (GNN) was constructed using an end-to-end strategy. This model enabled rapid and precise forecasting of three-dimensional physical fields, including peak overpressure, peak impulse, and shock-wave arrival times on building surfaces. Compared to numerical simulations, the proposed GNN model demonstrated excellent predictive performance: it achieved a mean square error of 0.97% for predicting surface overpressure parameters of single buildings with varying geometries, and an average prediction error of 3.17% for complex geometric buildings and building communities. When applied to real-world urban settings, the model maintains an average prediction error of 1.29%, completing individual physical field predictions in under 0.6 seconds—three to four orders of magnitude faster than numerical simulations. Furthermore, the model's high-precision predictions allow for the reconstruction of overpressure time history curves at any building surface location and the accurate assessment of structural damage. The proposed GNN model offers a novel approach for rapidly and accurately predicting explosion power fields in urban buildings during blast events. This advancement significantly enhances the capabilities for explosion damage assessment and anti-explosion design in ultra-large-scale complex engineering scenarios, providing substantial engineering value.
Supercritical CO2 phase transition rock-breaking is a dynamic destruction process under the combined action of shock waves and high-pressure gas. To deeply investigate the rock-breaking mechanisms of supercritical CO2 phase transition under multi-hole synchronous initiation and in-situ stress coupling conditions, targeting the actual working conditions of CO2 field rock-breaking, the initial rock-breaking pressure of a single hole was analyzed based on the thin-walled cylinder theory. A predictive model for the joint rock-breaking radius of multi-hole shock waves and high-pressure gas under in-situ stress was developed by integrating the one-dimensional detonation gas expansion theory. Field experiments on multi-hole CO2 phase transition rock-breaking were subsequently conducted for comparative validation. The results show that when the fracturing pipe is buried shallowly, the influence of in-situ stress on the stress distribution of the rock mass is relatively weak. When the pressure of a single hole is consistent, the more fracturing holes there are, the greater the superposed peak stress of each hole. In the direction perpendicular to the layout of the test hole, the peak stress of each hole shows a U-shaped parabolic distribution. The superposed stress of the fracturing holes at both ends is the largest. In the direction parallel to the layout of the test hole, the peak stress of each hole shows an inverted U-shaped parabolic distribution, and the superposed stress of the middle fracturing hole is the largest. In addition, the rock mass damage and fracture range under multi-pore impact obtained by acoustic wave testing in the field is in the shape of a three-dimensional funnel. The vertical damage and fracture range is between 5.05 and 5.73 m, and the planar damage and fracture range is between 4.3 and 5.6 m. The error between the measured value of the planar damage and fracture range and the theoretically calculated value is between 5.0% and 18.7%. The calculation error mainly comes from the uneven superposition stress of each fracturing hole. Further analysis shows that the radius of supercritical CO2 phase transition rock-breaking increases semi-parabolically with the superposed stress of the fracturing hole and increases logarithmically with the depth of the fracturing hole. As the compressive strength of the rock mass increases, the rock fracture toughness increases nearly linearly, and the corresponding rock-breaking radius decreases nearly linearly. The research results can provide a quantitative design basis for optimizing engineering parameters in the multi-pore supercritical CO2 phase transition for rock-breaking.
Gas leakage and explosion accidents pose a serious threat to public safety. A critical prerequisite for accurately predicting the explosive effects of combustible gas leakage lies in determining the concentration distribution following the leakage. To develop a real-time, full-field spatiotemporal prediction model for combustible gas leakage and diffusion, and to achieve efficient prediction of the equivalent gas cloud volume, a novel graph neural network model based on a dual-neural-network architecture and a multi-stage training strategy, named multi-stage dual graph neural network (MSDGNN), was proposed. The MSDGNN model consists of two synergistic sub-networks: (1) a concentration network (Ncon), which establishes the mapping relationship between the concentration fields of two consecutive timesteps, and (2) a volume network (Nvol), which generates the equivalent gas cloud volume at each timestep to provide a quantitative metric for explosion risk assessment. To further enhance model performance, a multi-stage progressive training strategy was developed to jointly optimize the dual networks. Experimental results demonstrate that compared with mesh-based graph network (MGN), the dual-network architecture effectively decouples the tasks of concentration field prediction and equivalent gas cloud volume prediction. This approach significantly mitigates the interference of weight factors in single-objective loss functions during the training process. The multi-stage training strategy, through stepwise parameter optimization, addresses the issue of insufficient data fitting encountered in traditional methods, significantly reducing the mean absolute percentage error
To explore the anti-penetration abilities of irregular structures made of high-strength alloy steel, a target enhanced with ultra-high-strength spherical structures (UHS-SS) was manufactured in this work. The UHS-SS is fabricated from ultra-high-strength steel (UHSS) and mechanically anchored to the target via threaded high-tensile rods, ensuring structural integrity under projectile penetration loading. A series of penetration tests at an impact velocity of 400 m/s was performed using a 125 mm diameter cannon. The yaw-induced projectile deflection was recorded at
To investigate the evolution of phase structure, dislocation distribution, energy absorption capacity, and impact accumulation effect of high-entropy alloys (HEA) under shock loading, molecular dynamics simulations were employed to systematically analyze the dynamic response behavior of Al0.3CoCrFeNi HEA plate subjected to single and secondary impact load. The results show that under the first impact, the phase structure evolution and energy absorption mode of the plastic region of Al0.3CoCrFeNi HEA plate exhibits significant velocity dependence. As the speed increases, the proportion of face-centered cubic structure shows a three-stage downward trend, while the disorder structure increases accordingly. Under low velocity impact (0.5-1.0 km/s), energy is mainly absorbed by dislocation network; at medium velocity impact (1.0-2.0 km/s), both dislocations and disordered atoms contribute; under high velocity impact (2.0-3.0 km/s), disordered atoms dominate energy absorption. Within the velocity range of 0.5-0.8 km/s of the rigid sphere, the dislocation line length increases linearly with the impact velocity. However, at higher impact velocities, the dislocation line length decreases due to the limitation of the plate thickness. The stress analysis shows that when the impact velocity increases, both the maximum stress and the boundary stress of the plastic zone exhibit nonlinear variations characterized by a quadratic relationship. Under the secondary impact, the Al0.3CoCrFeNi HEA plate forms a damage zone resembling a trapezoidal shape after impact. The radius of the pit within this damage zone exhibits a quadratic relationship with the impact velocity. Additionally, the minimum affected area resulting from the secondary impact also demonstrates a quadratic relationship with the impact velocity. Regarding impact resistance, as the initial impact velocity increases, the residual velocity following the secondary impact also rises, indicating a reduction in the resistance capability of HEA. At a distance of 10 nm from the impact center, the ballistic limit velocity decreases nonlinearly with increasing initial impact velocity. However, an increase in the secondary impact velocity mitigates the effects induced by the initial impact.
Blasts near the water surface are one of the major threats to ships. Experiments were carried out to study the load characteristics of the shock wave on the water surface with TNT/RDX(40/60) explosives. Three typical scaled burst heights were used: contact burst, near-surface blast, and air blast. In the experiments, overpressures in air and water were obtained, and high-speed photographic was used to record the explosion images. A numerical simulation method based on a five-equation model was used to study further the explosion phenomenon and the loading characteristic of shock waves on the water surface. The numerical simulation results are in good agreement with the experimental results. The results show significant differences among contact bursts, near-surface blasts, and air blasts. In the contact burst, the detonation products drive the water surface directly, creating a hemispherical cavity, and the water at the edge of the cavity is squeezed upwards, forming a hollow water column. In the near-surface blast, the collision of the detonation products with the water surface is relatively weak, and the shock wave on the water surface mainly propagates outwards as Mach waves along the water surface. In the air blast, there are clear regular and irregular reflection zones of the shock wave on the water surface. Under the same yield conditions, the overpressure on the water surface of the contact burst is lower than that of the near-surface blast, but the pressure in the water is more stressful. Therefore, the water surface can no longer be considered a rigid plane. The formulas of overpressure and positive pressure duration of shock wave on the water surface within the range of 0.5~4.0 m/kg1/3 in the contact burst and the near-surface blast were obtained through data fitting, which provides a reference for shock wave loading calculation and analysis.
To understand the multiple tail-slapping the trans-media vehicle going through during the high-speed water entry, which may cause damage to the main structure and its accessories. The study was conducted to investigate the load characteristics of the main body of the trans-media vehicle and its accessories in the stages of the generation, development, and collapse of cavities under the condition of inclined water-entering with an attack angle, based on the VOF multiphase flow method. The influence of the water entry inclination angle on the tail-slapping load, cavity collapse load and the trajectory stability are revealed. The results show that the cavity collapse stage is the most dangerous working condition during the water entry process. As the water entry inclination angle increases, the axial and normal forces on the structure increase in the cavitation collapse stage, while the normal overload coefficient approaches a constant. When the inclination angle into the water increased from 60° to 90°, the pitch moment coefficient of the structure increased by 47.1%. A larger inclination angle can reduce the axial and normal loads of the horizontal rudders during the cavity collapse stage, and also improve the trajectory stability of the vehicle. However, it will increase the axial loads of the vertical rudders at the same time. When the cavity wall impacts the tail of the trans-media vehicle during the cavity collapse stage, the three-directional rotation of the body is suppressed, causing it to be in a brief state of rest.
During the underwater launch of multiple projectiles, each projectile operates within a highly complex and dynamic flow field, where its trajectory deflection is influenced by a combination of factors. These factors include initial conditions such as the projectile’s velocity and the presence of crossflow, as well as the mutual interference effects among the projectiles. To gain a deeper understanding of the cavitation evolution and trajectory interference characteristics during the underwater launch of multiple projectiles, this study develops a comprehensive numerical simulation model. The model integrates the overlapping grid technique and the finite volume method and is coupled with a six-degree-of-freedom (6-DOF) motion model. Through this model, the influence mechanisms of spatial arrangement, launch velocity, and crossflow on trajectory deflection are systematically analyzed. The results of this study reveal several important findings. First, the spatial arrangement of the projectiles has a relatively minor impact on trajectory deflection. An equilateral triangular configuration is found to be an optimal choice for practical applications, as it maximizes the efficient utilization of the launch space. Second, as the launch velocity increases, the wake interference between projectiles becomes more pronounced. This intensified interference leads to significant disturbances in the flow field and stronger mutual trajectory interference among the projectiles. Third, higher crossflow velocities exacerbate the asymmetric development of cavitation near the projectile shoulders. When the crossflow velocity exceeds 0.75 m/s, it becomes the dominant factor influencing trajectory deflection. These research findings provide a robust theoretical foundation for trajectory prediction and layout optimization in the underwater launch of multiple projectiles.
The pressure characteristics and structural deformation mechanism of aluminum honeycomb sandwich plates (AHSPs) under water-entry impact were investigated through experimental methods. A self-designed drop experimental platform in the water tank was established, and the water-entry impact experiments of AHSPs at different drop heights were carried out. Meanwhile, the deformation of the face sheets was measured by a 3D scanner, and the time history of water impact pressure at different measuring points was monitored. Furthermore, the repeatability of the experiment was verified. On this basis, the water impact load characteristics of AHSPs during the process of water entry were studied and compared with those of other structures in published papers. In addition, the deformation modes and permanent deflection characteristics of AHSPs were analyzed, and the fitting formulas of the permanent deflection of the face sheets and the compression of the core were proposed. Results show that the distribution of the water impact pressure on the front sheet of AHSPs is uneven. However, within the range of drop heights studied, the peak value of the water impact pressure is approximately linear with the drop height. Additionally, compared to the water entry of rigid plates, the peak value of the water impact pressure of AHSPs is smaller. Compared with the mass equivalent aluminum plates, the peak value of the water impact pressure of AHSPs is much smaller, while the pressure duration of AHSPs is longer. The deformation modes of the face sheets of AHSPs at different drop heights are almost the same. Besides, with the increase of the drop height, the permanent deflections of the front and back faces of AHSPs increase approximately in the form of a quadratic parabola with decreasing slope. Suffering from water entry impact loadings, the permanent deflections of the back sheet of AHSPs are smaller than those of the equivalent aluminum plates, indicating that the AHSPs have better impact resistance compared with the equivalent aluminum plates.
Contact explosion is an important condition in the damage and protection of underwater structures, and the pulsating bubbles generated by explosive underwater explosion are an important damage source. The current research on underwater explosion bubbles mainly focuses on the pulsating characteristics of spherical bubbles under free-field and typical boundary conditions, while there is a notable lack of research on non-spherical bubbles under contact explosion conditions. The pulsation characteristics of underwater contact explosion bubbles were systematically investigated through theoretical modeling, numerical simulations, and experiments. To address the theoretical gap in contact explosion dynamics, a hemispherical bubble dynamics model under rigid wall contact conditions was established based on incompressible and inviscid fluid assumptions. By comparing present model with the spherical bubble pulsation model in an incompressible flow field, quantitative relationships between parameters such as the maximum bubble radius, initial radius, pulsation period were obtained. Theoretical analysis reveals that the maximum radius, initial radius, and pulsation period of contact explosion bubbles are 1.26 times (theoretical scaling factor) those of free-field conditions. An error analysis was conducted to account for factors such as fluid compressibility, unstable bubble deformation, and energy dissipation induced by bubble-rigid wall interactions. Numerical simulations using LS-DYNA for underwater explosions with 0.300 g, 0.233 g, and 5.000 g TNT charges under varying water depths reveal that the scaling factors for maximum radius and pulsation period under contact explosion conditions range from 1.22 to 1.24 and 1.20 to 1.21 times those of free-field results, respectively, with simulation errors below 5% compared to theoretical predictions. Experimental validation in a water tank shows that the maximum radius and period of contact explosion bubbles are 1.10 and 1.06 times those of free-field conditions. During the experiments, plate vibrations were observed upon explosion, which significantly contributed to experimental errors. This work addresses the theoretical gap in contact explosion bubble dynamics, enhances the understanding of boundary effects in underwater explosion phenomena.
To investigate the damage mechanism and load characteristics of caisson wharf under underwater contact and near-field explosion, a high-fidelity numerical model was conducted based on the scaled model tests of caisson wharf and verified by comparing the simulation results with the experimental data. The propagation and attenuation characteristics of shock waves inside the caisson, partition walls, and internal backfill soil were analyzed. The destruction process and typical damage mechanisms of the caisson wharf were analyzed by comparing Holmquist-Johnson-Cook constitutive model damage contour maps with experimental results. The results shows that the damage areas and characteristics of the caisson wharf are largely consistent under both underwater contact and near-field explosion. The primary damage areas are blast-facing wall and deck slab. The blast-facing wall exhibits cratering and breaching phenomena, while of the deck slab shows transverse full-length cracks at trench-slab connections, longitudinal cracks, and blow-off. The side walls and internal partitions of the caisson wharf sustain relatively minor damage. Shock wave within the caisson subjected to underwater contact and near-field explosions undergo reflection and transmission at the interfaces between the partitions and fillings within the compartments. The blast-facing wall and side walls of the wharf are subjected to shock loads. The transmitted compressive waves across the transverse bulkheads and blast-resistant back walls exhibited amplification compared to the incident waves, whereas attenuation was observed as the waves traversed the sand-filled compartments. Numerical simulation results revealed that the shock wave load within the caisson undergoes a decay rate that transitions from rapid to gradual. Damage characteristics of caisson wharf is primarily shaped during the underwater explosion shockwave phase. Neglecting large-scale macroscopic movements such as uplift and scattering post panel failure, the damage formation time slightly exceeds twice the shockwave propagation duration through the structure.
Underwater explosions in deep-sea environments involve complex interactions, making both theoretical modeling and experimental validation particularly challenging. While previous research has provided valuable insights into the basic features of shock wave propagation and bubble dynamics in underwater explosions, most existing studies are limited to shallow water scenarios or narrowly defined environmental parameters. Systematic research on the laws governing shock wave loads from deep-sea explosions and their associated bubble pulsation under varying operational conditions holds critical academic significance. Numerical simulations were conducted utilizing a zoned solution algorithm for shock waves derived from the unified equation for bubble dynamics theoretical model. The algorithm enabled numerical simulation of shock wave peak pressure and pressure attenuation processes under diverse initial conditions. Comparative analysis with experimental data confirmed model reliability, demonstrating a mere 0.5% deviation between simulated and measured peak pressures and excellent agreement in pressure attenuation processes. The simulations specifically investigated the influence of water depth, stand-off distance, and explosive charge mass on the peak pressure of the underwater explosion shock wave and explored the variation patterns of the shock wave under different initial conditions through an in-depth analysis of the shock wave impulse and specific shock wave energy. Furthermore, employing the same theoretical model, the bubble pulsation characteristics within a single cycle under varying water depths and explosive charge masses were comparatively analyzed. Traditional empirical formulas were employed to analyze the numerical simulation results, and dimensionless treatment was conducted on the parameters. The results reveal that the peak pressure of the shock wave is primarily influenced by the charge mass and stand-off distance, and increases with water depth at an approximate rate of 1% per kilometer. In contrast, both shock wave impulse and specific shock wave energy decrease with increasing water depth and stand-off distance, but show a positive correlation with charge magnitude. The bubble pulse radius is primarily determined by both the charge weight and the water depth, with the bubble pulsation phenomenon becoming attenuated in deep-water environments. Compared to the traditional Cole empirical formula, the simulated bubble pulse radius is reduced in the range of 0.1 to 10 km. The simulation indicates an asymmetry in the pulsation cycle: the expansion phase consistently lasts slightly longer than the collapse phase. These findings contribute to a more nuanced understanding of underwater explosion phenomena in deep-sea environments and have practical implications for naval engineering, subsea structural safety assessment, and explosive ordnance disposal in complex oceanic settings.
The evaluation method of ship’s explosion shock resistance is challenged by some key mechanical problems, such as strong nonlinear fluid-structure coupling, large-deformation and failure evolution of solid structure. By coupling the respective advantages of peridynamics (PD) and smoothed particle hydrodynamics (SPH), an efficient PD-SPH numerical method suitable for underwater explosion shock simulations was developed. The SPH method was employed to simulate underwater shock wave propagation and fluid-structure interaction, while the PD method accurately characterized the complete mechanical behavior of solid structures from elastic deformation to progressive damage failure. A PD-SPH numerical model was established for non-explosive underwater shock loading devices. In the non-ordinary state-based peridynamics (NOSB-PD) framework, the Johnson-Cook damage model was introduced. To suppress the occurrence of numerical instability, the artificial stiffness form was introduced by increasing the internal constraints between particles. To improve the computational efficiency in large-scale simulations, a multi-GPU (graphics processing unit) parallel computing framework based on domain decomposition and data-communication mechanisms was established. The domain decomposition was carried out through the Eulerian format. When particles move from one domain to another, the physical quantities of the particles were exchanged for information. Model validation and parallel efficiency tests demonstrate that the proposed method can accurately predict shock wave wall pressure and target dynamic deformation, successfully reproduce typical crack propagation patterns in thin-plate structures and simulate the entire damage process of complex grid sandwich structure. In complex fluid-structure coupling scenarios with more than 5 million particles, the 8*RTX4090 achieved an acceleration ratio of 4.13 compared to a single RTX4090, with a parallel efficiency of 51.6%. The actual computation time can be reduced to nearly 1 hour. Meanwhile, compared with traditional CPU (central processing unit) parallelism, the multi-GPU parallelism can achieve an acceleration ratio of more than 9 times. The research outcomes provide a high-precision and efficient numerical analysis tool for the design of explosion-resistant naval structures, offering significant reference value for engineering applications of fluid-structure interaction in underwater explosion problems.
To select the shaped charge structure suitable for large-distance non-contact penetration damage in water, three typical shaped-charge structures, explosively formed projectile (EFP), jetting projectile charge (JPC), and shaped charge jet (SCJ), were selected. The velocity tests of different penetrators before entering water, before hitting the target, and after penetrating the target were carried out, and the penetration tests of double-layer spaced targets in water were conducted. Firstly, a comparative test of penetration of three types of shaped charges in the air was carried out to verify the rationality of the structure of shaped charges. The air explosion height of 35 cm was selected to meet the penetration requirements of the three shaped charges. At the same time, the velocity of the shaped charges before penetrating water was measured, which provides the basis for the underwater penetration test. Secondly, the penetration test of three types of shaped charges on an underwater double-layer spaced target was carried out when the air height was 35 cm, and the length of the water medium in front of the target was 20, 45, and 100 cm. The reflected pressures were measured by the wall pressure sensor and PVDF sensor. The velocities of the penetrator at the time of water entry, before the target, and after the target were measured by double-layer on-off net targets.The damage performance of three shaped charge structures on the double-layer spaced target plate was respectively obtained when the water medium in front of the target was at short range, medium range and long range.Based on the projectile-target structure used in the experiment, a two-dimensional finite element model of shaped charge penetrating a double-layer spaced target in water was established using ANSYS/LS-DYNA finite element software. The measured velocity values of the shaped charge penetrator before entering the water, before hitting the target, and after passing through the target were compared with the numerical simulation results to verify the accuracy of the model. The error rate is about 3%. Based on the verified finite element model, the time series characteristics of the underwater damage element of the shaped charge, the peak characteristics of the forward shock wave in the water, the variation law of the penetration velocity in the water, and the penetration performance of the shaped charge against the double-layer spaced target in the water were studied. The results show that the forward shock wave reaches the target plate before the penetrator. As the length of the water medium increases, the peak pressure of the forward shock wave at the front target plate decreases linearly, and the peak pressure of the forward shock wave at the rear target plate decreases nonlinearly. The velocities of EFP, JPC, and SCJ decrease nonlinearly with the increase of water medium, and the velocity in front of the SCJ target is about twice that of JPC. When the length of the water medium in front of the target is not more than 25 cm, the maximum perforation diameter formed by EFP on the front target plate reaches 5 cm, which is 1.3 times the perforation diameter of JPC and 3 times the perforation diameter of SCJ. When the length of the water medium in front of the target is not more than 100 cm, JPC and SCJ have better penetration effect on the double-layer spacer target, and the penetration performance of JPC is better than that of SCJ.
In a reinforced concrete (RC) box structure, the dissipation of blast waves is restricted, and damage to the structure can be intensified due to multiple reflections. To thoroughly investigate the load characteristics and dynamic behavior of internal explosions in an RC box structure, the applicability of the finite element method was verified by replicating internal explosion tests on fully enclosed and semi-enclosed (with venting openings) RC box structures. Based on this, numerical simulations of internal explosions were conducted for the prototypical RC box structure and the type of terrorist bombing attacks specified by the Federal Emergency Management Agency under three explosion scenarios and four venting areas. The influence of venting area on the load characteristics at the inner surfaces and corners, the load distribution on the inner surfaces, and the time histories of displacement and velocity at the centers of the inner surfaces under internal explosion loads were explored. Additionally, a formula for calculating the total impulse of the structure’s inner surface was proposed, considering both the venting area and the spatial distribution of the impulse. The results show that the venting area has a negligible effect on the overpressure, while the impulse decreases exponentially with increasing venting area. The load distribution characteristics on the structure’s inner surface are significantly influenced by the structural dimensions, exhibiting an indented or W pattern. The maximum displacement at the centers of walls and slabs is reduced by about 50% as the venting coefficient changes from 0.457 to 1.220. Finally, based on the total impulse and maximum displacement response of each component under free-field explosion loads, a calculation method for the impulse and damage enhancement coefficient was proposed based on the venting area, effectively predicting the internal explosion load and the structure’s dynamic behavior at various venting coefficients.
To enhance the damage efficiency of fluoropolymer-based reactive fragments and broaden their application range, a novel core-shell composite structure active fragment has been proposed. To improve the strength of the matrix material, carbon fiber was introduced via a wet mixing method. Under specific sintering conditions, two types of samples were prepared: PTFE/Al/CF tungsten powder and PTFE/Al/CF tungsten ball. The basic mechanical properties of these samples were tested. The addition of tungsten powder was found to increase the dynamic compressive strength of the composite. Penetration tests were conducted on 3 mm+3 mm+2 mm+2 mm multi-layer interval aluminum targets using both types of fragments. The experimental data were automatically processed using a Python-based program, yielding the perforation area, deformation volume, and reaction light intensity for each layer of the target plate. The damage characteristics of the multi-interval target under different velocity and constraint conditions were compared and analyzed. The results show that the core-shell type fragment exhibits superior penetration ability. It can penetrate all four layers of the target plates at low speeds, although the perforation area is relatively small, with a perforation diameter approximately 0.95 times the fragment diameter. In contrast, the homogeneous fragment has a larger perforation area but weaker penetration ability. Its perforation diameter is about 1.21 times the fragment diameter, and it can only penetrate three layers of target plates at high speeds. The steel shell constraint significantly enhances the punching and penetration capabilities of the fragments. The primary active reaction of the fragment occurs during impact with the second layer of the target. The energy release reaction has a limited effect on improving the punching effect. The differences in damage characteristics are mainly attributed to the mechanical properties of the fragments. These findings provide valuable insights for the structural design and damage effect evaluation of reactive fragments.
Shock initiation and ignition techniques driven by electrically exploded metallic bridge foils with insulating flyers have been widely implemented in initiation and ignition system of weapon. To address the deficiency in existing research regarding the description of the flow field evolution during the motion of flyer and promote the development of this technology towards efficient energy utilization and miniaturization, a double-pulse laser schlieren transient observation system was constructed. This system enables the acquisition of density distributions of the flow field and the motion distance of the flyer at different time. Additionally, a two-dimensional axisymmetric fluid dynamics calculation model and calculation method for the motion process of flyer driven by the electric explosion of metal foil were established, and corresponding numerical simulation calculations were performed in consideration of the evolution laws of the flow field inside and outside the acceleration chamber under the effects of the motion of flyer, the compression of shock wave, and the expansion of high-temperature and high-pressure plasma. The phase transition of bridge foil from solid phase to plasma phase was described by phase transition fraction, the state of plasma with high temperature and pressure was described by the state equation of plasma which consider the changes in particle number and coulomb interaction between particles, and the motion of flyer was described by dynamic grid model. The calculated flow field density distribution closely matches the experimental results, and the maximum errors in flyer motion distance and velocity are 6.1% and 8.1%, respectively, validating the accuracy of the calculation model and calculation method. The research results indicate that when the capacitance is 0.33 μF and the initiation voltage is
Founded in 1981 monthly
Sponsored byChinese Society of Theoretical and Applied Mechanics
Institude of Fluid Physics, CAEP
Editor-in-ChiefJianheng Zhao




Read OL